Analog (Integrated) Circuit Design
1 Introduction
This is the material for an intermediate-level MOSFET analog circuit design course, held at JKU under course number 336.009 (“KV Analoge Schaltungstechnik”).
The course makes heavy use of circuit simulation, using Xschem for schematic entry and ngspice for simulation. The 130nm CMOS technology SG13G2 from IHP Microelectronics is used.
Tools and PDK are integrated in the IIC-OSIC-TOOLS Docker image, which will be used during the coursework.
All course material (source code of this document, Jupyter notebooks for calculations, Xschem circuits, etc.) is made publicly available on GitHub (follow this link) and shared under the Apache-2.0 license.
Please feel free to submit pull requests on GitHub to fix errors and omissions!
The production of this document would be impossible without these (and many more) great open-source software products: VS Code, Quarto, Pandoc, TexLive, Jupyter Notebook, Python, Xschem, ngspice, CACE, pygmid, schemdraw, Numpy, Scipy, Matplotlib, Pandas, Git, Docker, Ubuntu, Linux, …
Please use the IIC-OSIC-TOOLS image with tag 2025.09 or later!
These notes are considered to be self-contained, although some explanations are kept short and probably lack depth. To dive into details, there are many excellent textbooks on analog circuit design available. Among them, we can recommend the following ones:
- (Gray et al. 2009) is a classic book and a definitive read.
- (Razavi 2017) is an excellent introduction into CMOS analog circuit design.
- (Sansen 2006) is a book with a lot of very useful information hard to find elsewhere.
- (Hu 2010) is a great reference for MOSFET device physics and modeling.
- (Tsividis and McAndrew 2011) is the in-depth reference for MOSFET device operation.
Additionally, there are several noteworthy IEEE paper series that we recommend:
- Shop Talk: What you didn’t Learn in School by Chris Mangelsdorf
- The Analog Mind by Behzad Razavi
- A Circuit for All Seasons by Behzad Razavi
- Circuit Intuitions by Ali Sheikholeslami
1.1 IHP’s SG13G2 130nm CMOS Technology
SG13G2 is the name of a 130nm CMOS technology (strictly speaking BiCMOS) from IHP Microelectronics. It features low-voltage (thin-oxide) core MOSFET, high-voltage (thick-oxide) I/O MOSFET, various types of linear resistors, and 7 layers of Aluminum metallization (5 thin plus 2 thick metal layers). This PDK is open-source, and the complete process specification can be found at SG13G2 process specification. While we will not do layouts in this course, the layout rules can be found at SG13G2 layout rules.
For our circuit design, the most important parameters of the available devices are summarized in the following table. Matching properties are summarized in Table 3.
| Component | Device Name | Specifications |
|---|---|---|
| Low-voltage (LV) NMOS | sg13_lv_nmos |
operating voltage (nom.) \(V_\mathrm{DD}=1.5\,\text{V}\), \(L_\mathrm{min}=0.13\,\mu\text{m}\), \(V_\mathrm{th}\approx 0.5\,\text{V}\); isolated NMOS available |
| Low-voltage (LV) PMOS | sg13_lv_pmos |
operating voltage (nom.) \(V_\mathrm{DD}=1.5\,\text{V}\), \(L_\mathrm{min}=0.13\,\mu\text{m}\), \(V_\mathrm{th}\approx -0.47\,\text{V}\) |
| High-voltage (HV) NMOS | sg13_hv_nmos |
operating voltage (nom.) \(V_\mathrm{DD}=3.3\,\text{V}\), \(L_\mathrm{min}=0.45\,\mu\text{m}\), \(V_\mathrm{th}\approx 0.7\,\text{V}\); isolated NMOS available |
| High-voltage (HV) PMOS | sg13_hv_pmos |
operating voltage (nom.) \(V_\mathrm{DD}=3.3\,\text{V}\), \(L_\mathrm{min}=0.45\,\mu\text{m}\), \(V_\mathrm{th}\approx -0.65\,\text{V}\) |
| Silicided poly resistor | rsil |
\(R_\square=7\,\Omega \pm 10\%\), \(\text{TC}_1=3100\,\text{ppm/K}\) |
| Poly resistor | rppd |
\(R_\square=260\,\Omega \pm 10\%\), \(\text{TC}_1=170\,\text{ppm/K}\) |
| Poly resistor high | rhigh |
\(R_\square=1360\,\Omega \pm 15\%\), \(\text{TC}_1=-2300\,\text{ppm/K}\) |
| MIM capacitor | cap_cmim |
\(C'=1.5\,\text{fF}/\mu\text{m}^2 \pm 10\%\), \(\text{VC}_1=-26\,\text{ppm/V}\), \(\text{TC}_1=3.6\,\text{ppm/K}\), breakdown voltage \(>15\,\text{V}\) |
| MOM capacitor | n/a | The metal stack is well-suited for MOM capacitors due to 5 thin metal layers, but no primitive capacitor device is available at this point. |
1.2 Schematic Entry Using Xschem
Xschem is an open-source schematic entry tool with emphasis on integrated circuits. For up-to-date information on the many features of Xschem and the basic operation of it please look at the available online documentation. Usage of Xschem will be learned with the first few basic examples, essentially using a single MOSFET. The usage model of Xschem is that the schematic is hierarchically drawn, and the simulation and evaluation statements are contained in the schematics. Further, Xschem offers embedded graphing, which we will mostly use.
A summary of important Xschem keyboard shortcuts is provided in Section 20.
1.3 Circuit Simulation Using ngspice
ngspice is an open-source circuit simulator based on SPICE (Nagel 1975). Besides the usual simulation types like op (operating point), dc (dc sweeps), tran (time domain), ac (small-signal frequency sweeps), and noise (small-signal noise analysis), ngspice offers a script-like control interface, where many different simulation controls and result evaluations can be done. For detailed information please refer to the latest online manual.
Important ngspice simulation commands and options (e.g., how to control convergence settings) are listed in Section 21.
1.4 Integrated IC Design Environment (IIC-OSIC-TOOLS)
In order to make it easier to use the various required components (tools like Xschem and ngspice, PDKs like SG13G2), we will use the IIC-OSIC-TOOLS. This is a pre-compiled Docker image which enables circuit design on a virtual machine on virtually any type of computing equipment (personal PC, Raspberry Pi, cloud server) on various operating systems (Windows, macOS, Linux). For further information like installed tools, how to setup a VM, etc., please look at IIC-OSIC-TOOLS GitHub page.
Please make sure to receive information about your personal VM access ahead of the course start.
Experienced users can install this image on their personal computer, for JKU students the IIC will host a VM on our compute cluster and provide personal login credentials.
In this course, we assume that students have a basic knowledge of Linux and how to operate it using the terminal (shell). If you are not yet familiar with Linux (which is basically a must when doing integrated circuit design as many tools are only available on Linux), then please check out a Linux introductory course or tutorial online, there are many resources available.
A summary of important Linux shell commands is provided in Section 19.
1.5 Setting up the Design Directory
- Open your VM by entering the URL in your browser.
- Open a terminal (third icon in the taskbar at the bottom). You should get the following prompt:
/foss/designs > - Clone the git repository into the current directory:
git clone https://github.com/iic-jku/analog-circuit-design.git - This GitHub repository includes a file called
.designinit, which sets the PDK and certain paths. However, this must be located in/foss/designs/ - Therefore, we first need to copy it there:
cp analog-circuit-design/.designinit . - Then we adjust the variable
XSCHEM_USER_LIBRARY_PATHby opening the file in an editor e.g.nano .designinit- Change the last line from
export XSCHEM_USER_LIBRARY_PATH=$DESIGNS/xschemtoexport XSCHEM_USER_LIBRARY_PATH=$DESIGNS/analog-circuit-design/xschem
- Change the last line from
- To apply the changes, we need to close the current terminal window:
exit - Open again a terminal
- Test if the correct PDK gets selected:
echo $PDK(you should getsg13g2as the answer) - Change into the GitHub repository:
cd analog-circuit-design - Start xschem using
xschemor directly open a specific schematic usingxschem xschem/dc_lv_nmos.sch
1.5.1 Creating Backups
You can easily create backups of your work by creating a zip archive of the complete directory:
- Change to the parent directory:
cd /foss/designs - Create a zip archive from the complete design folder:
zip backup.zip analog-circuit-design -r
1.5.2 Updating the Repository
- Create a backup!
- Go to directory: e.g.
cd /foss/designs/analog-circuit-design - Fetch newest changes from the origin:
git fetch origin - Merge changes from the origin into local branch ‘master’:
git merge origin/main
It is possible that git merge does not complete successfully. Either you are able to resolve the merge conflict manually, or it may be easier to make a fresh clone of the repository and adding your local changes manually from the backup.
Please think twice before executing any git command without a backup, as this could lead to permanent loss of data!
2 First Steps
In this first chapter we will learn to use Xschem for schematic entry, and how to operate the ngspice SPICE simulator for circuit simulations. Further, we will make ourselves familiar with the transistor and other passive components available in the IHP Microelectronics SG13G2 technology. While this is strictly speaking a BiCMOS technology offering MOSFETs as well as SiGe heterojunction bipolar transistors (HBTs), we will use it as a pure CMOS technology, which is available from IHP under the name SG13C.
2.1 The Metal-Oxide-Semiconductor Field-Effect-Transistor (MOSFET)
In this course, we will not dive into semiconductor physics and derive the device operation bottom-up starting from a fundamental level governed by quantum mechanics or a simplified solid-state physics based approach resulting in the well-known square-law model. Instead, we will treat the MOSFET behaviorally by assuming a 4-terminal device, and the performance of this device regarding its terminal voltages and currents we will largely derive from the simulation model.
Look at the transistor symbols shown in Figure 1. By treating them as a black box, where the output current is controlled by an input voltage, we can design circuits with all of them, even vacuum tubes would work in the same way.
Since we have an emphasis on integrated circuit design in this course, the size of the MOSFET can be adapted by changing its width \(W\) and its length \(L\). As we will see later, \(L\) has a profound impact on the MOSFET performance allowing to trade-off speed versus output conductance versus device-to-device matching. The width \(W\) is more of a scaling parameter to adapt the current density (strictly speaking charge density) forming in the MOSFET channel to a desired current. More about this later.
The circuit symbol that we will use for the n-channel MOSFET is shown in Figure 2, and for the p-channel MOSFET it is shown in Figure 3. A control voltage between gate (“G”) and source (“S”) controls the current flow between drain (“D”) and source. The MOSFET is a 4-terminal device, so the bulk (“B”) can also control the drain-source current flow. Often, the bulk is connected to source, and then the bulk terminal is not shown to declutter the schematics.
Strictly speaking, the drain-source current of a MOSFET is controlled by the voltage between gate and bulk (\(V_\mathrm{GB}\)) and the voltage between drain and source (\(V_\mathrm{DS}\)). Since bulk is often connected to source anyway, and many circuit designers historically were already familiar with the operation of the bipolar junction transistor (BJT), it is common to consider the gate-source voltage (besides the drain-source voltage) as the controlling voltage.
This focus on gate-source suggests that the source is special compared to the drain. In a typical physical MOSFET, however, the drain and source are constructed exactly the same (i.e., the MOSFET is a symmetric device), and which terminal is drain, and which terminal is source, is only determined by the applied voltage potentials, and can change dynamically during operation (think of a MOSFET operating as a switch… which side is the drain, which side is the source?).
Unfortunately, this focus on a “special” source has made its way into some MOSFET compact models. The model that is used in SG13G2 luckily uses the PSP model, which is formulated symmetrically with regards to drain and source, and is thus very well suited for analog and RF circuit design. For a detailed understanding of the PSP model please refer to the model documentation.
For hand calculations and theoretical discussions we will use the following simplified large-signal model, shown in Figure 4. A current source \(I_\mathrm{D}\) models the current flow between drain and source, and it is controlled by the three control voltages \(V_\mathrm{GS}\), \(V_\mathrm{DS}\), and \(V_\mathrm{SB}\). Note that in this way (since \(I_\mathrm{D}= f(V_\mathrm{DS})\)) also a resistive behavior between D and S can be modelled. In case that B and S are shorted then simply \(V_\mathrm{SB} = 0\) and \(C_\mathrm{SB}\) is shorted.
In an ideal MOSFET no dc current is flowing into the gate, the behavior is purely capacitive. We model this by two capacitors: \(C_\mathrm{GG}= C_\mathrm{GS}+ C_\mathrm{GD}+ C_\mathrm{GB}\) is the total capacitance when looking into the gate of the MOSFET. \(C_\mathrm{GS}\) is usually the dominant capacitance, and \(C_\mathrm{GD}\) models the capacitive feedback between D and G, usually induced by a topological overlap capacitance in the physical construction of the MOSFET. This capacitance is often small compared to \(C_\mathrm{GS}\), but in situations where we have a large voltage swing at the drain, this capacitance will be affected by the Miller effect (see Section 17.1). In hand calculations we will often set \(C_\mathrm{GD}= C_\mathrm{GB}= C_\mathrm{DB}= C_\mathrm{SB}= 0\).
To model a physical MOSFET there will be also a requirement for resistors in the model to account for terminal access resistances (\(R_\mathrm{G}\), \(R_\mathrm{D}\), and \(R_\mathrm{S}\)) as well as resistors to model second-order effects like non-quasistatic operation. For lower frequencies and bulk MOSFETs we will not consider these resistors, and just deal with the capacitive behavior.
Now, as we are skipping the bottom-up approach of deriving the MOSFET large-signal behavior from basic principles, we need to understand the behavior of the elements of the large-signal model in Figure 4 by using a circuit simulator and observing what happens. And generally, a first step in any new IC technology should be to investigate basic MOSFET performance, by doing simple dc sweeps of \(V_\mathrm{GS}\) and \(V_\mathrm{DS}\) and looking at \(I_\mathrm{D}\) and other large- and small-signal parameters.
As a side note, the students who want to understand MOSFET behavior from a physical angle should consult the MOSFET chapter from the JKU course “Design of Complex Integrated Circuits” (VL 336.048). A great introduction into MOSFET operation and fabrication is given in (Hu 2010), which is available freely online and is a recommended read. A very detailed description of the MOSFET (leaving usually no question unanswered) is provided in (Tsividis and McAndrew 2011).
Now, in order to get started, basic Xschem testbenches are prepared, and first simple dc sweeps of various voltages and currents will be done. But before that, please look at the important note below!
Throughout this material, we will largely stick to the following notation standardized by IEEE:
- A dc quantity is shown with an upper-case variable name with upper-case subscripts, like \(V_\mathrm{GS}\).
- Double-subscripts denote dc sources, like \(V_\mathrm{DD}\) and \(V_\mathrm{SS}\).
- An ac (small-signal) quantity (incremental quantity) has a lower-case variable name with a lower-case subscript, like \(g_\mathrm{m}\).
- A total quantity (dc plus ac) is shown as a lowercase variable name with upper-case subscript, like \(i_\mathrm{DS}\).
- An upper-case variable name with a lower-case subscript is used to denote RMS quantities, like \(I_\mathrm{ds}\).
In contrast to the passive devices resistor \(R\), inductor \(L\), and capacitor \(C\), which can only dissipate energy (and are often treated in a linearized fashion), transistors (like the MOSFET) are called “active”, since they can provide signal power amplification. However, transistors can not create energy out of thin air, but merely convert dc energy (supplied by the power supply) into ac energy. They have to have nonlinear transfer characteristics to do this, but it has been shown that a piecewise-linear characteristic is sufficient (Jakoby 2022). This is very good news for circuit design, as usually we strive for linear behaviour!
2.1.1 Large-Signal MOSFET Model
We start with an investigation into the large-signal MOSFET model shown in Figure 4 by using the simple testbench for the LV NMOS shown in Figure 5.
For modelling the MOSFET behavior in a circuit simulator like ngspice different models are available. Some of these models have been widely adopted, like the BSIM (Berkeley Short-channel IGFET Model) or PSP (Philips Penn State) model. The PSP model version 103.6 is used in the IHP SG13G2 PDK for the LV and HV MOSFET. This model has several advantages:
- Physics-based surface-potential model
- Symmetric formulation with respect to drain and source
- Support for mobility reduction, velocity saturation, DIBL, gate current, lateral doping gradient effects, STI stress, NQS, etc.
The PSP 103.6 model documentation can be found here. In chapter 8 the dc operating point output of the model (these parameters can be queried in ngspice) is explained, which is helpful to interpret the simulation output.
Please try to execute the following steps and answer these questions:
- Get the LV NMOS testbench (available at https://github.com/iic-jku/analog-circuit-design/blob/main/xschem/dc_lv_nmos.sch) working in your IIC-OSIC-TOOLS environment.
- Make yourself familiar with Xschem (change the schematic in various ways, run a simulation, graph the result).
- Make yourself familiar with ngspice (run various simulations, save nets and parameters, use the embedded Xschem graphing, explore the interactive ngspice shell to look at MOSFET model parameters).
- Explore the LV NMOS
sg13_lv_nmos:- How is \(I_\mathrm{D}\) affected by \(V_\mathrm{GS}\) and \(V_\mathrm{DS}\)?
- Change \(W\) and \(L\) of the MOSFET. What is the impact on the above parameters? Can you explain the variations?
- Look at the capacitance values for \(C_\mathrm{GS}\), \(C_\mathrm{GB}\), \(C_\mathrm{GD}\), and \(C_\mathrm{DB}\). How are they affected by \(W\) and \(L\) and by changing the bias conditions (play with \(V_\mathrm{GS}\) and \(V_\mathrm{DS}\))?
- When looking at the model parameters in ngspice, you see that there is a \(C_\mathrm{GD}\) and a \(C_\mathrm{DG}\). Why is this, what could be the difference? Sometimes these capacitors show a negative value, why? (Hint: Study Note 1)
- Build testbenches in Xschem for the LV PMOS, the HV NMOS, and the HV PMOS. Explore the different results.
- For a given \(W\) and \(L\), which device provides more drain current? How are the capacitances related?
- If you would have to size an inverter, what would be the ideal ratio of \(W_p/W_n\)? Will you exactly design this ratio, or are the reasons to deviate?
- There are LV and HV MOSFETs, and you investigated the difference in performance. What is the rationale when designing circuits for selection either an LV type, and when to choose an HV type?
- Build a test bench to explore the body effect, start with LV NMOS.
- What happens when \(V_\mathrm{SB}\neq 0\)?
2.1.2 Small-Signal MOSFET Model
As you have seen in the previous investigations, the large-signal model of Figure 4 describes the behavior of the MOSFET across a wide range of voltages applied at the MOSFET terminals. Unfortunately, for hand analysis dealing with a nonlinear model is close to impossible, at the very least it is quite tedious.
However, for many practical situations, we bias a MOSFET with a set of dc voltages applied to its terminal, and only apply small signal excursions during operation. If we do this, we can linearize the large-signal model in this dc operating point, and resort to a small-signal model which can be very useful for hand calculations. Many experienced designers analyze their circuits by doing these kind of hand calculations and describing the circuit analytically, which is a great way to understand fundamental performance limits and relationships between parameters.
We will use the small-signal MOSFET model shown in Figure 6 for this course. The current-source \(i_\mathrm{d}= g_\mathrm{m}v_\mathrm{gs}\) models the drain current \(I_\mathrm{D}\) as a function of \(V_\mathrm{GS}\) with
\[ g_\mathrm{m}= \frac{\partial I_\mathrm{D}(V_\mathrm{GS}, V_\mathrm{DS}, V_\mathrm{SB})}{\partial V_\mathrm{GS}}, \]
and the output conductance \(g_\mathrm{ds}\) models the dependence of the drain current on \(V_\mathrm{DS}\):
\[ g_\mathrm{ds}= \frac{\partial I_\mathrm{D}(V_\mathrm{GS}, V_\mathrm{DS}, V_\mathrm{SB})}{\partial V_\mathrm{DS}} \]
The drain current dependency on the source-bulk voltage (the so-called “body effect”) is introduced by the current source \(i_\mathrm{d}= g_\mathrm{mb} v_\mathrm{sb}\):
\[ g_\mathrm{mb}= \frac{\partial I_\mathrm{D}(V_\mathrm{GS}, V_\mathrm{DS}, V_\mathrm{SB})}{\partial V_\mathrm{SB}} \]
As has been mentioned before, in many situations (and whenever we want to use a simplified model) we connect source and bulk of the MOSFET together. This results in the much simplified small-signal model shown in Figure 7.
Like any electronic device, the MOSFET introduces noise into the circuit. In this course we will only consider the drain-source current noise of the MOSFET, given by
\[ \overline{I_\mathrm{n}^2} = 4 k T \gamma g_\mathrm{d0}, \tag{1}\]
where \(\overline{I_\mathrm{n}^2}\) is the one-sided power-spectral density of the noise in A\(^2\)/Hz; \(k\) is the Boltzmann constant; \(T\) is the absolute temperature; \(\gamma\) is a (fitting) parameter in simplified theory changing between \(\gamma = 2/3\) in saturation and \(\gamma =1\) for triode operation; \(g_\mathrm{d0}\) is equal to \(g_\mathrm{m}\) in saturation and \(g_\mathrm{ds}\) in triode.
Sometimes we will refer to different operating modes of the MOSFET like “saturation” or “triode.” Generally speaking, when the drain-source voltage is small, then the MOSFET acts as a voltage-controlled resistor (since the impact of both \(V_\mathrm{GS}\) and \(V_\mathrm{DS}\) on \(I_\mathrm{D}\) is large), and this mode of operation we call “triode” mode.
When the drain-source voltage \(V_\mathrm{DS}\) is increased, at some point the drain-source current saturates and is only a weak function of the drain-source voltage, while still being well controlled by \(V_\mathrm{GS}\). This mode is called “saturation” mode.
As you can see in the large-signal investigations, these transitions happen gradually, and it is difficult to define a precise point where one operating mode switches to the other one. In this sense we use terms like “triode” and “saturation” only in an approximate sense.
We can also consider an even more reduced small-signal MOSFET model compared to Figure 7, which is shown in Figure 8. In this, we just consider the transconductance \(g_\mathrm{m}\), the input capacitor \(C_\mathrm{gg}\), as well as the output conductance \(g_\mathrm{ds}\). Note that we can redraw the pi-model of Figure 8 into the \(\tau\)-model of Figure 9. Depending on the circuit configuration, either the first or the second form results in simpler calculations of the circuit equations.
A metric which is useful to assess the speed of a MOSFET is the so-called transit frequency \(f_\mathrm{T}\). It is defined as the frequency where the small-signal current gain (output current divided by the input current) of a MOSFET driven by a voltage-source at the input and loaded by a voltage source at the output drops to unity (reaches one). It can easily be derived using the simplified MOSFET small-signal model of Figure 7 by driving it with a voltage source and shorting the output to ground (neglecting the feed-forward current introduced by \(C_\mathrm{gd}\)): \[ \omega_\mathrm{T} = 2 \pi f_\mathrm{T} \approx \frac{g_\mathrm{m}}{C_\mathrm{gg}} = \frac{g_\mathrm{m}}{C_\mathrm{gs}+ C_\mathrm{gd}+ C_\mathrm{gb}}. \tag{2}\] This frequency is an extrapolated frequency where the MOSFET operation is dominated by several second-order effects (hence Equation 2 is not valid any longer). A rule-of-thumb is to use a MOSFET up to approximately \(f_\mathrm{T} / 10\). In any case, \(f_\mathrm{T}\) is a proxy of the speed of a MOSFET; in other words, how much input capacitance \(C_\mathrm{gg}\) is incurred when creating a certain \(g_\mathrm{m}\).
As a home exercise, try to derive Equation 2 starting from Figure 7. This is a useful exercise to verify your understanding of the small-signal model.
Now we need to see how the small-signal parameters seen in Figure 6 can be investigated and estimated using circuit simulation.
Please try to execute the following steps and answer the following questions:
- Reuse the LV NMOS testbench (available at https://github.com/iic-jku/analog-circuit-design/blob/main/xschem/dc_lv_nmos.sch).
- Explore the LV NMOS
sg13_lv_nmos:- How are \(g_\mathrm{m}\) and \(g_\mathrm{ds}\) changing when you change the dc node voltages?
- What is the ratio of \(g_\mathrm{m}\) to \(g_\mathrm{mb}\)? What is the physical reason behind this ratio (you might want to revisit MOSFET device physics at this point)?
- Take a look at the device capacitances \(C_\mathrm{gs}\), \(C_\mathrm{gd}\), and \(C_\mathrm{gb}\). Why are they important? What is the \(f_\mathrm{T}\) of the MOSFET?
- Look at the drain noise current according to the MOSFET model and compare with a hand calculation of the noise. In the noise equation there is the factor \(\gamma\), which in triode is \(\gamma=1\) and in saturation is \(\gamma=2/3\) according to basic text books. Which value of \(\gamma\) are you calculating? Why might it be different?
- Go back to your testbench for the LV PMOS
sg13_lv_pmos:- What is the difference in \(g_\mathrm{m}\), \(g_\mathrm{ds}\), and other parameters between the NMOS and the PMOS? Why could they be different?
A Maxwell capacitance matrix (Maxwell 1873) provides the relation between voltages on a set of conductors and the charges on these conductors. For a given conductor set with \(N\) conductors (and thus \(N\) terminals) the relation is \[ \mathbf{Q} = \mathbf{C} \cdot \mathbf{V} \] where \(\mathbf{Q}\) is a vector of the charges on the \(N\) conductors, \(\mathbf{C}\) is a \(N \times N\) capacitance matrix, and \(\mathbf{V}\) is the potential vector. In the case of two conductors and physical capacitances between them, \(\mathbf{C}\) is given by \[ \mathbf{C} = \begin{pmatrix} C_{11} + C_{12} & -C_{12} \\ -C_{21} & C_{21} + C_{22} \\ \end{pmatrix} \] where \(C_{xx} = \partial Q_x / \partial V_x\) is the auto capacitance from a conductor \(x\) towards infinity (ground), and \(C_{xy} = \partial Q_x / \partial V_y\) is the mutual capacitance from node/conductor \(x\) to node/conductor \(y\). For a physical capacitor \(C_{xy} = C_{yx}\).
Using the above equation to calculate \(Q_1\) (the charge on conductor \(1\)) results in \[ Q_1 = ( C_{11} + C_{12} ) V_1 - C_{12} V_2 = C_{11} (V_1 - 0) + C_{12} (V_1 - V_2) \] which is the expected result.
Such a Maxwell capacitance formulation is also used in the MOSFET model to describe the charge at a terminal as a function of potential at another terminal. So, \[ C_\mathrm{GD}= \frac{\partial Q_\mathrm{G}}{\partial V_\mathrm{D}} \] or \[ C_\mathrm{GG}= \frac{\partial Q_\mathrm{G}}{\partial V_\mathrm{G}} \] with \(Q_\mathrm{G}\) the charge at terminal G in response to either \(V_\mathrm{D}\) or \(V_\mathrm{G}\). Note that in a MOSFET, generally \(C_{xy} \ne C_{yx}\)!
2.2 Conclusion
Congratulations for making it thus far! By now you should have a solid grasp of the tool handling of Xschem and ngspice, and you should be familiar with the large- and small-signal operation of both NMOS and PMOS, and the parameters describing these behaviors. If you feel you are not sufficiently fluent in these things, please go back to the beginning of Section 2.1 and revisit the relevant sections, or dive into further reading about the MOSFET operation, like in (Hu 2010).
3 Transistor Sizing Using gm/ID Methodology
When designing integrated circuits it is an important question how to select various parameters of a MOSFET, like \(W\), \(L\), or the bias current \(I_\mathrm{D}\). In comparison to using discrete components in PCB design, or also compared to a bipolar junction transistor (BJT), we have these degrees of freedom, which make integrated circuit design so interesting.
Often, transistor sizing in entry-level courses is based on the square-law model, where a simple analytical equation for the drain current can be derived. However, in nanometer CMOS, the MOSFET behavior is much more complex than these simple models. Also, these highly simplified derivations introduce concepts like the threshold voltage or the overdrive voltage, which are interesting from a theoretical viewpoint, but have little practical use.
One of the many simplifications of the square-law model is that the mobility of the charge carriers is assumed constant (it is not). Further, the existence of a threshold voltage is assumed, but in fact this voltage exists only given a certain definition, and depending on definition, its value changes. In addition, in nm CMOS, the threshold voltage is a function of many things, like \(W\) and \(L\).
An additional shortcoming of the square-law model is that it is only valid in strong inversion, i.e. for large \(V_\mathrm{GS}\) where the drain current is dominated by the drift current. As soon as the gate-source voltage gets smaller, the square-law model breaks, as the drain current component based on diffusion currents gets dominant. Modern compact MOSFET models (like the PSP model used in SG13G2) use hundreds of parameters and fairly complex equations to somewhat properly describe MOSFET behavior over a wide range of parameters like \(W\), \(L\), and temperature. A modern approach to MOSFET sizing is thus based on the thought to use exactly these MOSFET models, characterize them, put the resulting data into tables and charts, and thus learn about the complex MOSFET behavior and use it for MOSFET sizing.
Being a well-established approach we select the \(g_\mathrm{m}/I_\mathrm{D}\) methodology introduced by P. Jespers and B. Murmann in (Jespers and Murmann 2017). A brief introduction is available here as well.
The \(g_\mathrm{m}/I_\mathrm{D}\) methodology has the huge advantage that it catches MOSFET behavior quite accurately over a wide range of operating conditions, and the curves look very similar for pretty much all CMOS technologies, from micrometer bulk CMOS down to nanometer FinFET devices. Of course the absolute values change, but the method applies universally.
3.1 MOSFET Characterization Testbench
In order to get the required tabulated data we use a testbench in Xschem which sweeps the length \(L\) and the terminal voltages (\(V_\mathrm{GS}\), \(V_\mathrm{DS}\) and \(V_\mathrm{SB}\)) for a fixed device width \(W = 5\,\text{µm}\) and records various large- and small-signal parameters, which are then stored in large tables. The testbench for the LV NMOS is shown in Figure 10, and the TB for the LV PMOS is shown in Figure 11.
The testbenches are relatively straightforward, with one exception: The drain current noise is sensed via the drain voltage source vd and converted to a noise voltage (node n) using a current-controlled voltage source (CCVS). This is necessary as the .noise simulation statement works with voltages.
We will use Jupyter notebooks to inspect the resulting data, and interpret some important graphs. This will greatly help to understand the MOSFET behavior.
In general, the device width could be included as a fifth sweep variable. However, this is not necessary since the parameters scale approximately linearly with \(W\) across the typical range encountered in analog design. For \(W > 2\,\text{µm}\) the error lies within about 1.5% for \(g_\mathrm{m}/I_\mathrm{D}\), \(g_\mathrm{m}/g_\mathrm{ds}\) and \(g_\mathrm{m}/C_\mathrm{gg}\) as described in (Jespers and Murmann 2017).
The resulting four-dimensional data is saved into a .txt file and imported into two Jupyter notebooks as visualized in Figure 12. The first notebook outputs .mat files, which are compatible with the pygmid Python package used for sizing. The second notebook generates vector graphic characterization plots, which are shown in Section 3.2 for LV NMOS and Section 3.3 for LV PMOS. With these plots, an immediate understanding of the tradeoffs for the given transistor can be acquired. Furthermore, they can be used for fast hand calculations in small circuits.
3.2 NMOS Characterization in Saturation
First, we will start looking at the LV NMOS. In Section 3.3 we have the corresponding graphs for the LV PMOS. In this lecture, we will only use the LV MOSFETs. While there are also the HV types available, they are mainly used for high-voltage circuits, like circuits connecting to the outside world. Here, we only will design low-voltage circuits running at a nominal supply voltage of \(1.5\,\text{V}\), so only the LV types are of interest to us.
In the plots that follow we will set \(V_\mathrm{DS}= V_\mathrm{DD}/2\) to keep the MOSFET in saturation (as this is the region of operation where most MOSFETs are operated when working in class-A). We will later also look at the MOSFET performance in triode operation, as this is the operation mode where the MOSFET is used as a switch. While the \(g_\mathrm{m}/I_\mathrm{D}\) method is primarily intended to be used for circuits where the MOSFETs are held in saturation and are biased by a certain bias current (usually referred to class-A), the generated tables using the testbenches of Section 3.1 contain the data for all MOSFET bias points.
The first important graph is the plot of \(g_\mathrm{m}/I_\mathrm{D}\) and \(f_\mathrm{T}\) versus the gate-source voltage \(V_\mathrm{GS}\). First let us answer the question why \(g_\mathrm{m}/I_\mathrm{D}\) is a good parameter to look at, and actually this is also the central parameter in the \(g_\mathrm{m}/I_\mathrm{D}\) methodology. In many circuits we want to get a large amplification from a MOSFET, which corresponds to a large \(g_\mathrm{m}\). We want to achieve this by spending the minimum biasing current possible (ideally zero), as we almost always design for lowest power consumption. Thus, a high \(g_\mathrm{m}/I_\mathrm{D}\) ratio is good.
Designing for minimum power consumption is pretty much always mandated. For battery-operated equipment it is a paramount requirement, but also in other equipment electrical energy consumption is a concern, and often severely limited by the cooling capabilities of the electrical system.
However, as can be seen in the below plot, there exists a strong and unfortunate trade-off with device speed, characterized here by the transit frequency \(f_\mathrm{T}\). It would be ideal if there exists a design point where we get high transconductance per bias current concurrently to having the fastest operation, but unfortunately, this is clearly not the case. The \(g_\mathrm{m}/I_\mathrm{D}\) peaks for \(V_\mathrm{GS}< 0.3\,\text{V}\), and the highest speed we get at \(V_\mathrm{GS}\approx 1.2\,\text{V}\). The dashed vertical line plots the nominal threshold voltage, as you can see in this continuum of parameter space, it marks not a particularly special point.
Note that \[ \frac{g_\mathrm{m}}{I_\mathrm{D}} = \frac{1}{n V_\mathrm{T}} \tag{3}\] for a MOSFET in weak inversion (i.e., small gate-source voltage). \(n\) is the subthreshold slope, and \(V_\mathrm{T} = k T / q\) which is \(25.8\,\text{mV}\) at \(300\,\text{K}\). We thus have \(n \approx 1.38\) for this LV NMOS, which falls nicely into the usual range for \(n\) of \(1.3\) to \(1.5\) for bulk CMOS (FinFET have \(n\) very close to \(1\)).
For the classical square-law model of the MOSFET in strong inversion, \(g_\mathrm{m}/I_\mathrm{D}\) is given as \[ \frac{g_\mathrm{m}}{I_\mathrm{D}} = \frac{2}{V_\mathrm{GS}- V_\mathrm{th}} = \frac{2}{V_\mathrm{od}} \tag{4}\] with \(V_\mathrm{th}\) the threshold voltage and \(V_\mathrm{od}\) the so-called “overdrive voltage.” The latter is sometimes also dubbed the effective gate-source voltage \(V_\mathrm{eff}\) (Carusone, Johns, and Martin 2011).
Why are we so often using a temperature of \(300\,\text{K}\) for a typical condition? As this corresponds to roughly \(27^{\circ}\text{C}\), this accounts for some self heating compared to otherwise cooler usual room temperatures. Further, engineers like round numbers which are easy to remember, so \(300\,\text{K}\) is used as a proxy for room temperature.
As we can also see from the plot below, the peak transit frequency of the LV NMOS is about \(75\,\text{GHz}\), which allows building radio-frequency circuits up to ca. \(f_\mathrm{T} / 10 = 7.5\,\text{GHz}\), which is a respectable number. It is no coincidence that the transition for RF design in the GHz-range switched from BJT-based technologies to CMOS roughly in the time frame when 130nm CMOS became available (ca. 2000).
Note that \(f_\mathrm{T}\) saturates and even decreases again at around \(V_\mathrm{GS}= 1.2\,\text{V}\) due to second-order effects of the transistor like velocity saturation and DIBL. Velocity saturation describes the saturation of the velocity of the electrons (or holes) at a certain \(V_\mathrm{GS}\). As a consequence, also \(g_\mathrm{m}\) saturates. Since \(f_\mathrm{T} \propto g_\mathrm{m}/ C_\mathrm{gs}\), \(f_\mathrm{T}\) can not further increase. DIBL describes the effect where a high \(V_\mathrm{DS}\) lowers the potential barrier at the source, effectively reducing the threshold voltage. Additionally, at high \(V_\mathrm{GS}\) the channel is confined to a narrow region at the surface, leading to more carrier scattering and thus lower mobility (vertical-field mobility degradation).
The following figure plots \(f_\mathrm{T}\) against \(g_\mathrm{m}/I_\mathrm{D}\) for several different \(L\). As you can see, device speed maximizes for a low \(g_\mathrm{m}/I_\mathrm{D}\) and a short \(L\). Note that the drain-source voltage is kept at \(V_\mathrm{DS}= 0.75\,\text{V} = V_\mathrm{DD}/ 2\), which is a typical value keeping the MOSFET in saturation across the characterization sweeps. Further, the source-bulk voltage is kept at \(V_\mathrm{SB}= V_\mathrm{S} - V_\mathrm{B} = 0\,\text{V}\), which means bulk and source terminals are connected. If \(V_\mathrm{SB}\neq 0\,\text{V}\), then the so-called body effect, bulk effect or back-gate effect occurs.
If \(V_\mathrm{SB}> 0\,\text{V}\), then \(V_\mathrm{th}\) increases. If \(V_\mathrm{SB}< 0\,\text{V}\), then \(V_\mathrm{th}\) decreases. At first glance, this effect may sound unwanted (and often also is), however, improved circuit designs by changing the bulk potential can be realized. For example, circuit 16 in (Pretl and Eberlein 2021) shows an implementation of a current mirror by exploiting the body effect. However, keep in mind that a deep-n-well (DNW), also called triple-well, is needed for NMOS transistors when the bulk is not tied to GND. This DNW may not be supported by the used PDK or can add additional costs to the wafer processing.
The next plot shows the ratio of \(g_\mathrm{m}/ g_\mathrm{ds}\) versus \(g_\mathrm{m}/I_\mathrm{D}\). The ratio \(g_\mathrm{m}/ g_\mathrm{ds}\) is the so-called “self-gain” of the MOSFET, and shows the maximum voltage gain we can achieve in a single transistor configuration. As one can see the self gain increases for increasing \(L\), but this also gives a slower transistor, so again there is a trade-off. This plot allows us to select the proper \(L\) of a MOSFET if we know which amount of self gain we need.
The following figure plots the drain current density \(I_\mathrm{D}/W\) as a function of \(g_\mathrm{m}/I_\mathrm{D}\) and \(L\). With this plot we can find out how to set the \(W\) of a MOSFET once we know the biasing current \(I_\mathrm{D}\), the \(L\) (selected according to self gain, \(f_\mathrm{T}\), and other considerations) and the \(g_\mathrm{m}/I_\mathrm{D}\) design point we selected. The drain current density \(I_\mathrm{D}/W\) is a very useful normalized metric to use, because the physical action in the MOSFET establishes a charge density in the channel below the gate, and the changing of the \(W\) of the device merely transforms this charge density into an absolute parameter (together with \(L\)).
The following plot shows the minimum drain-source voltage \(V_\mathrm{ds,sat}\) that we need to establish in order to keep the MOSFET in saturation. As you can see, this value is almost independent of \(L\), and increases for small \(g_\mathrm{m}/I_\mathrm{D}\). So for low-voltage circuits, where headroom is precious, we tend to bias at \(g_\mathrm{m}/I_\mathrm{D}\ge 10\), whereas for fast circuits we need to go to small \(g_\mathrm{m}/I_\mathrm{D}\le 5\) requiring substantial voltage headroom per MOSFET stage that we stack on top of each other.
For analog circuits the noise performance is usually quite important. Thermal noise of a resistor (the Johnson-Nyquist noise) has a flat power-spectral density (PSD) given by \(\overline{V_\mathrm{n}^2}/\Delta f = 4 k T R\), where \(k\) is Boltzmann’s constant, \(T\) absolute temperature, and \(R\) the value of the resistor (the unit of \(\overline{V_\mathrm{n}^2}/\Delta f\) is \(\text{V}^2/\text{Hz}\)). This PSD is essentially flat until very high frequencies where quantum effects start to kick in.
We usually leave the \(\Delta f\) away for a shorter notation, so we write \(\overline{V_\mathrm{n}^2}\) when we actually mean \(\overline{V_\mathrm{n}^2}/\Delta f\). In case of doubt look at the unit of a quantity, whether it shows \(\text{V}^2\) or \(\text{V}^2/\text{Hz}\) or \(\text{V}/\sqrt{\text{Hz}}\) (or \(\text{A}^2\) or \(\text{A}^2/\text{Hz}\) or \(\text{A}/\sqrt{\text{Hz}}\)).
Please also note that the pair of \(k T\) pretty much always shows up together, so when you do a calculation and you miss the one or the other, that is often a sign for miscalculation. Boltzmann’s constant \(k = 1.38 \cdot 10^{-23}\,\text{J/K}\) is just a scaling factor from thermal energy expressed as a temperature \(T\) to energy \(E = k T\) expressed in Joule.
Further, when working with PSD there is the usage of a one-sided (\(0 \ge f < \infty\)) or two-sided power spectral density (PSD) (\(-\infty < f < \infty\)). The default in this lecture is the usage of the one-sided PSD.
In this lecture the only MOSFET noise we consider is the drain noise (as discussed in Section 2.1.2), showing up as a current noise between drain and source. For a realistic MOSFET noise model, also a (correlated) gate noise component and the thermal noise of the gate resistance needs to be considered.
The factor \(\gamma\) (Equation 1) is a function of many things (in classical theory, \(\gamma = 2/3\) in saturation and \(\gamma = 1\) in triode), and it is characterized in the following plot as a function of \(g_\mathrm{m}/I_\mathrm{D}\) and \(L\). So when calculating MOSFET noise we can lookup \(\gamma\) in the below plot, and use Equation 1 to calculate the effective drain current noise.
In a MOSFET, unfortunately, besides the thermal noise according to Equation 1, there is also a substantial low-frequency excess noise, called “flicker noise” due to its characteristic \(\overline{I_\mathrm{d,nf}^2} = K_\mathrm{f}/f\) behavior (this means that this noise PSD decreases versus frequency). In order to characterize this flicker noise the following plot shows the cross-over frequency \(f_\mathrm{co}\), where the flicker noise is as large as the thermal noise. As can be seen in the below plot, this frequency is a strong function of \(L\) and \(g_\mathrm{m}/I_\mathrm{D}\). Generally, the flicker noise is proportional to \((W L)^{-1}\), so the larger the device is, the lower the flicker noise. The parameter \(g_\mathrm{m}/I_\mathrm{D}\) largely stays constant when we keep \(W/L\) constant, so for a given \(g_\mathrm{m}/I_\mathrm{D}\) flicker noise is proportional to \(1/L^2\). However, increasing \(L\) lowers device speed dramatically, so here we have a trade-off between flicker-noise performance and MOSFET speed, and this can have dramatic consequences for high-speed circuits.
The physical origin of flicker noise is the crystal interface between silicon (Si) and the silicon dioxide (SiO2). Since these are different materials, there are dangling bonds, which can capture charge carriers traveling in the channel. After a random time, these carriers are released, and flicker noise is the result. The amount of flicker noise is a function of the manufacturing process, and will generally be different between device types and wafer foundries.
As you can see in the following plot, \(f_\mathrm{co}\) can reach well into the 10’s of MHz for short MOSFETs, significantly degrading the noise performance of a circuit.
During the design phase, it might be convenient to have an overview of the most relevant sizing plots of the NMOS on one page. This overview can be downloaded here.
3.3 PMOS Characterization in Saturation
In the following, we have the same plots as discussed in Section 3.2, but now for the PMOS.
In all PMOS plots we plot positive values for voltages and currents, to have compatible plots to the NMOS. Of course, in a PMOS, voltages and currents have different polarity compared to the NMOS.
\(g_\mathrm{m}/I_\mathrm{D}\) and \(f_\mathrm{T}\) versus the gate-source voltage \(V_\mathrm{GS}\):
\(f_\mathrm{T}\) against \(g_\mathrm{m}/I_\mathrm{D}\) for several different \(L\). One can see a significantly lower top speed for the PMOS compared to the NMOS, which means for high-speed circuits the NMOS should be used. The reason for this is the approximately two to three times higher mobility of electrons compared to the mobility of holes.
\(g_\mathrm{m}/ g_\mathrm{ds}\) versus \(g_\mathrm{m}/I_\mathrm{D}\). Unfortunately, one can see a modelling error for the PMOS in this plot. The self gain \(g_\mathrm{m}/ g_\mathrm{ds}\) reaches non-physical values, which indicates an issue with the \(g_\mathrm{ds}\) modelling for the PMOS. We can not use these values for our circuit sizing, so we will use the respective NMOS plots also for the PMOS.
This example shows how important it is to benchmark the device models when starting to use a new technology. Modelling artifacts like the one shown are quite common, as setting up the device compact models and parametrize them according to measurement data is a very complex task. In any case, just be aware that modelling issues could exist in whatever PDK you are going to use!
Drain current density \(I_\mathrm{D}/W\) as a function of \(g_\mathrm{m}/I_\mathrm{D}\) and \(L\):
Minimum drain-source voltage \(V_\mathrm{ds,sat}\) versus \(g_\mathrm{m}/I_\mathrm{D}\) and \(L\):
Noise factor \(\gamma\) versus \(g_\mathrm{m}/I_\mathrm{D}\) and \(L\):
Flicker noise corner frequency \(f_\mathrm{co}\) versus \(g_\mathrm{m}/I_\mathrm{D}\) and \(L\). If you compare this figure carefully with the NMOS figure you can see that for some operating points the flicker noise for the PMOS is lower than for the NMOS. This is often true for CMOS technologies, so it can be an advantage to use a PMOS transistor in places where flicker noise is critical, like an OTA input stage. Using PMOS has the further advantage that the bulk node can be tied to source (which for NMOS is only possible in a triple-well technology, which is often not available), which gets rid of the body effect.
During the design phase, it might be convenient to have an overview of the most relevant sizing plots of the PMOS on one page. This overview can be downloaded here.
3.4 Tradeoffs in Saturation
In Figure 13, an overview of the tradeoffs mentioned above is presented. The design parameters are only shown once for their best-case implementation. Their worst-case value is then located at the opposite arrow. In conclusion, strong inversion with short channels is used for high-speed applications, whereas weak inversion with long channels is for low-power and low-noise applications. Moderate inversion with longer channels is used for current sources to maximize their output resistance. Note that the two arrows for strong inversion with long channels and weak inversion with short channels are empty since they make practically no sense. This tradeoff overview simplifies the choice of the starting \(g_\mathrm{m}/I_\mathrm{D}\) and \(L\) values in the sizing scripts.
3.5 NMOS and PMOS Characterization in Triode
Besides using the MOSFET as a transconductor in saturation we often use the MOSFET as a switch in triode mode (to either switch voltages or currents). In this triode/switch mode of operation we are mainly interested in two parameters:
- The resistance of the switch/MOSFET when it is turned on (\(R_\mathrm{on} = 1 / g_\mathrm{ds}\)).
- The shunt capacitance of the switch when it is turned off (\(C_\mathrm{off}\) is defined by the coupling capacitances between drain and source).
In the operation of the NMOS as a switch the gate is usually pulled to \(V_\mathrm{DD}\) and the bulk is permanently connected to \(V_\mathrm{SS}\) to achieve the lowest \(R_\mathrm{on}\) (to turn the switch off the gate is pulled towards \(V_\mathrm{SS}\)). Likewise, to turn on a PMOS, the gate is usually pulled to \(V_\mathrm{SS}\) and the bulk is connected to \(V_\mathrm{DD}\). In this situation the drain/source potential is somewhere between \(V_\mathrm{DD}\) and \(V_\mathrm{SS}\), so the MOSFET will experience a \(V_\mathrm{SB}\neq 0\), leading to a quite noticeable bulk effect. Once the drain/source potential is sufficiently high for NMOS (low PMOS) the switch resistance will drastically degrade.
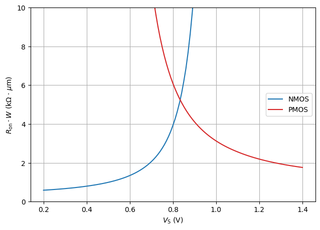
In order to get a feeling for the behavior of the MOSFET as a switch the following characterization plots show \(R_\mathrm{on}\) and \(C_\mathrm{off}\) for the NMOS and the PMOS, respectively. Both plots are for \(L = L_\mathrm{min} = 0.13\mu m\), as for switches usually minimum length devices are used. Only for special applications (e.g., the drain-source leakage current in off-mode is a concern) MOSFETs with increased \(L\) are used.
As can be seen in the previous plot, an NMOS can be used to switch at potentials close to \(V_\mathrm{SS}\), while a PMOS is the better choice when switching at potentials close to \(V_\mathrm{DD}\). To construct a switch which can work for all voltage levels between \(V_\mathrm{DD}\) and \(V_\mathrm{SS}\) an NMOS is put in parallel to a PMOS, resulting in the well-known transmission gate.
As the switch on-resistance gets lower when increasing \(W\), the off-capacitance gets larger. Thus, a good performance indicator for comparing switches in a given technology is the \(R_\mathrm{on} C_\mathrm{off}\) product.
3.6 Tradeoffs in Triode
Some might think that sizing switches is a straightforward task, but in reality, they also come with several tradeoffs, and depending on the application, they can be incredibly complicated. The essential design parameters in switches are the on-resistance \(R_\mathrm{on}\), the off-capacitance \(C_\mathrm{off}\), the drain-source leakage current \(I_\mathrm{leak}\), and their impact on clock feedthrough and charge injection (Carusone, Johns, and Martin 2011). In Figure 14, an overview of the tradeoffs of these design parameters depending on the channel width \(W\) and the channel length \(L\) is presented. In conclusion, if \(W/L\) increases, \(R_\mathrm{on}\) decreases, and the switching speed increases. If \(W/L\) decreases, \(I_\mathrm{leak}\), \(C_\mathrm{off}\), and the drain-source overlap capacitance decrease, effectively reducing clock feedthrough and charge injection (Gray et al. 2009). Practically, it does not make sense to make the switch both wide and long.
4 First Circuit: MOSFET Diode
The first (simple) circuit which we will investigate is a MOSFET, where the gate is shorted with the drain, a so-called MOSFET “diode”, which is shown in Figure 15. This diode is one half of a current mirror, which we will investigate in Section 6.
Why look at a single-transistor circuit at all? By starting with the simplest possible circuit we can develop important skills in circuit analysis (setting up and calculating a small-signal model, calculating open-loop gain, calculating noise, etc.) and Xschem/ngspice simulation testbench creation. We safely assume that the Mona Lisa also was not Leonardo da Vinci’s first painting, so let’s start slow.
This diode is usually biased by a current source, shown as \(I_\mathrm{bias}\) in the figure. Depending on MOSFET sizing with \(W\) and \(L\), a certain gate-source voltage \(V_\mathrm{GS}\) will develop. This voltage can be used as a biasing voltage for other circuit parts, for example. For a representative MOSFET sizing the \(V_\mathrm{GS}= f(I_\mathrm{bias})\) characteristic is shown in Figure 16. Note that in this MOSFET diode configuration \(V_\mathrm{DS}= V_\mathrm{GS}\).
If we flip Figure 16 by 90 degrees we can appreciate the name “MOSFET diode” as the characteristic resembles the one of a diode quite well (somewhat steep increase of the current beyond a certain threshold voltage). This is shown in Figure 17. Note that for negative \(V_\mathrm{GS}\) the drain current is essentially zero, as the MOSFET is off, confirming the diode-like behavior.
It is important to realize that this configuration employs a feedback loop for operation. The voltage at the drain of the MOSFET is sensed by the gate, and the gate voltage changes until \(I_\mathrm{D}\) is exactly equal to \(I_\mathrm{bias}\). In this sense this is probably the smallest feedback circuit one can build.
4.1 MOSFET Diode Sizing
We will now build this circuit in Xschem. For sizing the MOSFET we will use the \(g_\mathrm{m}/I_\mathrm{D}\) methodology introduced in Section 3.
Please build a MOSFET diode circuit in Xschem where you use an LV NMOS, set \(I_\mathrm{bias} = 20\,\mu\text{A}\), \(L = 0.13\,\mu\text{m}\), and we want to use \(g_\mathrm{m}/I_\mathrm{D}= 10\) (often a suitable compromise between transistor speed and \(g_\mathrm{m}\) efficiency).
- Use the figures in Section 3.2 to find out the proper value for \(W\).
- What is the \(f_\mathrm{T}\) for this MOSFET? What is the value for \(g_\mathrm{m}\) and \(g_\mathrm{ds}\)?
- Draw the circuit in Xschem, and simulate the operating point. Do the values match to the values found out before during circuit sizing?
Before continuing, please finish the previous exercise. Once you are done, compare with the below provided solution.
- Using the fact that \(I_\mathrm{bias} = I_\mathrm{D} = 20\,\mu\text{A}\) and \(g_\mathrm{m}/I_\mathrm{D}= 10\) directly provides \(g_\mathrm{m}= 0.2\,\text{mS}\).
- Using the self-gain plot, we see that \(g_\mathrm{m}/g_\mathrm{ds}\approx 21\), so \(g_\mathrm{ds}\approx 9.5\,\mu\text{S}\). The \(f_\mathrm{T}\) can easily be found in the respective plot to be \(f_\mathrm{T} = 23\,\text{GHz}\).
- The \(W\) of the MOSFET we find using the drain current density plot and the given bias current. Rounding to half-microns results in \(W = 1\,\mu\text{m}\).
- Since we are looking at the graphs, we further find \(\gamma = 0.84\), \(V_\mathrm{ds,sat} = 0.18\,\text{V}\), and \(f_\mathrm{co} \approx 15\,\text{MHz}\).
- In addition, we expect \(V_\mathrm{GS}\approx 0.6\,\text{V}\).
You can find an example Jupyter notebook to accurately extract these values here. An Xschem schematic for this exercise is provided as well.
4.2 MOSFET Diode Large-Signal Behavior
As discussed above, the MOSFET diode configuration is essentially a feedback loop. Before we will analyze this loop in small-signal, we want to investigate how this loop settles in the time domain, and by doing this we can observe the large-signal settling behavior. To simulate this, we change the dc bias source from the previous example to a transient current source, which we will turn on after some picoseconds. The resulting Xschem testbench is shown in Figure 18.
When simulating the circuit in Figure 18 another interesting effect can be observed: While the turn-on happens quite rapidly (essentially the bias current source charges the gate capacitance, until the gate-source voltage is large enough that the drain current counteracts the bias current), the turn-off shows a very long settling tail. This is due to the fact that as the gate capacitance is discharged by the drain current, the \(V_\mathrm{GS}\) drops, which in turn reduces the drain current, which will make the discharge even slower. We have an effect similar to a capacitor discharge by a diode (Hellen 2003).
It is thus generally a good idea to add power-down switches to the circuits to disable the circuit quickly by pulling floating nodes to a defined potential (usually \(V_\mathrm{DD}\) or \(V_\mathrm{SS}\)) and to avoid long intermediate states during power down. This will also allow a turn-on from a well-defined off-state.
Exemplary implementations of power-down switches are shown in the Xschem implementation of the improved OTA in Figure 60. Which \(W/L\) ratio should these transistors have? Well, in general, switches often have minimum length to be fast and to have low \(R_\mathrm{on}\). However, if there are no critical specifications (e.g., like power-down time), then these transistors are often used as dummy transistors for other circuit parts and are sized to fit the layout best.
4.3 MOSFET Diode Small-Signal Analysis
We now want to investigate the small-signal behavior of the MOSFET diode. Based on the small-signal model of the MOSFET in Figure 6 we realize that gate and drain are shorted, and we also connect bulk to source. We can thus simplify the circuit to the one shown in Figure 19.
For small-signal analysis we would not need to declare one node as the ground potential. However, when doing so, and selecting the ground node strategically, we can simplify the analysis, as we usually do not formulate KCL for the ground node (as we have only \(N-1\) independent KCL equations, \(N\) being the number of nodes in the circuit), and the potential difference equations are simpler if one node is at \(0\,V\).
For calculating the small-signal impedance of the MOSFET diode we formulate Kirchhoff’s current law (KCL, also Kirchhoff’s first law or Kirchhoff’s junction rule) at the top node to get \[ I_\mathrm{bias} - s C_\mathrm{gs}V_\mathrm{gs}- g_\mathrm{m}V_\mathrm{gs}- g_\mathrm{ds}V_\mathrm{gs}= 0. \]
It follows that \[ Z_\mathrm{diode}(s) = \frac{V_\mathrm{gs}}{I_\mathrm{bias}} = \frac{1}{g_\mathrm{m}+ g_\mathrm{ds}+ s C_\mathrm{gs}}. \tag{5}\]
When neglecting \(g_\mathrm{ds}\), at dc we get \(Z_\mathrm{diode} = 1 / g_\mathrm{m}\), which is an important result and should be memorized.
In circuit analysis it is often algebraically easier to work with admittance instead of impedance, so please remember that Ohm’s law for a conductance is \(I = G \cdot V\), and for a capacitance is \(I = s C \cdot V\). When writing equations, it is also practical to keep \(s C\) together, so we will strive to sort terms accordingly.
Looking at Equation 5 we see that for low frequencies, the diode impedance is resistive, and for high frequencies it becomes capacitive as the gate-source capacitance starts to dominate. The corner frequency of this low-pass can be calculated as \[ \omega_\mathrm{c} = \frac{g_\mathrm{m}+ g_\mathrm{ds}}{C_\mathrm{gs}} \approx \omega_\mathrm{T} \] which is pretty much the transit frequency of the MOSFET!
4.4 MOSFET Diode Stability Analysis
Figure 20 shows a generic negative feedback system with input \(X(s)\) and output \(Y(s)\), where \(H_\mathrm{ol}(s)\) is the transfer function of the feed-forward path (also called open-loop gain) and \(G(s)\) is the transfer function of the feedback network. The loop-gain is the product of both transfer functions \(T(s) = H_\mathrm{ol}(s) G(s)\) and is used for the stability analysis. The closed-loop gain is defined as \(H_\mathrm{cl}(s) = Y(s) / X(s)\) can be derived with \(Y(s) = H_\mathrm{ol}(s) [X(s) - Y(s) G(s)]\) to be \[ H_\mathrm{cl}(s) = \frac{Y(s)}{X(s)} = \frac{H_\mathrm{ol}(s)}{1 + H_\mathrm{ol}(s) G(s)} = \frac{H_\mathrm{ol}(s)}{1 + T(s)} \tag{6}\]
If the open-loop gain is sufficiently large \(H_\mathrm{ol}(s) \gg 1\), then the closed-loop gain simplifies to \(H_\mathrm{cl}(s) \approx 1 / G(s)\). This result is convenient, since it is independent of \(H_\mathrm{ol}(s)\). Therefore, the overall gain is only set with the feedback gain \(G(s)\) in operational amplifier circuits.
In the case of the MOSFET diode, \(G(s) = 1\) and therefore \(T(s) = H_\mathrm{ol}(s)\) and \(H_\mathrm{cl}(s) \approx 1\).
Note that the feedback system depicted above shows an inversion in the feedback path. Sometimes this inversion is also included in the definition of \(G(s)\). Please be aware of this when reading literature, as different conventions exist.
The gain-bandwidth product (GBP or GBWP) or transit frequency \(f_\mathrm{T}\) of a first-order open-loop system is the product of the open-loop dc gain \(H_\mathrm{ol,dc} = H_\mathrm{ol}(f = 0\,\text{Hz})\) and the open-loop \(-3\,\text{dB}\) cut-off frequency \(f_\mathrm{c,ol}\) of \(H_\mathrm{ol}(s)\). \[ \text{GBWP} = f_\mathrm{T,ol} = H_\mathrm{ol,dc} f_\mathrm{c,ol} \]
If a frequency-independent negative feedback \(G\) (e.g., a resistive divider) is applied to this open-loop system, the transit frequency changes to \[ f_\mathrm{T,cl} = f_\mathrm{T,ol} \sqrt{1 - G^2} \] Hence, the closed-loop transit frequency is slightly lower than the open-loop transit frequency \(f_\mathrm{T,cl} < f_\mathrm{T,ol}\).
The closed-loop \(-3\,\text{dB}\) cut-off frequency \(f_\mathrm{c,cl}\) can then be calculated from the open-loop transit frequency and the feedback gain. \[ f_\mathrm{c,cl} = H_\mathrm{ol,DC} f_\mathrm{c,ol} G = f_\mathrm{T,ol} G \]
This theory might be interesting when Middlebrook’s and Tian’s methods for loop gain analysis are later compared in the MOSFET diode testbench (see Figure 22).
The diode-connected MOSFET forms a feedback loop. What is the loop gain? For calculating it, we are breaking the loop, and apply a dummy \(C_\mathrm{gs}^{*}\) at the right side to keep the impedances correct. A circuit diagram is shown in Figure 21, we break the loop at the red crosses. As we can see in this example, it is critically important when breaking up a loop for analysis (also for simulation!) to keep the terminal impedances the same. Only in special cases where the load impedance is very high or the driving impedance is very low is it acceptable to disregard loading effects!
We are now driving (with a voltage source) \(V_\mathrm{in}\) and record the output voltage \(V_\mathrm{out}\) to find the loop gain \(T(s)\). By inspecting Figure 21 we see that \[ V_\mathrm{out} = - g_\mathrm{m}V_\mathrm{in} \frac{1}{g_\mathrm{ds}+ s C_\mathrm{gs}}. \]
The loop gain \(T(s)\) is thus \[ T(s) = (-1) \cdot \frac{V_\mathrm{out}}{V_\mathrm{in}} = \frac{g_\mathrm{m}}{g_\mathrm{ds}+ s C_\mathrm{gs}} = \frac{g_\mathrm{m}}{g_\mathrm{ds}} \frac{1}{1 + s C_\mathrm{gs}g_\mathrm{ds}^{-1}}. \tag{7}\]
Inspecting Equation 7 we realize that:
- The dc gain \(g_\mathrm{m}/ g_\mathrm{ds}\) is the self-gain of the MOSFET, so \(20 \log_{10}(0.2 \cdot 10^{-3} / 9.6 \cdot 10 ^{-6}) = 26.4\,\text{dB}\).
- There is a pole at \(\omega_\mathrm{p} = -g_\mathrm{ds}/ C_\mathrm{gs}\), which is at \(9.6 \cdot 10 ^{-6} / (2 \pi \cdot 1.4 \cdot 10^{-15}) = 1.1\,\text{GHz}\).
With this single pole location in \(T(s)\) this loop is perfectly stable under all conditions (remember that a single pole results in a maximum phase shift of –90\(^\circ\)).
The question is now how to simulate this loop gain, i.e., how to break the loop open in simulation? In general there are various methods, as we can use artificially large (ideal) inductors and capacitors to break loops open and still establish the correct dc operating points for the ac loop analysis. This is called Rosenstark’s method (Rosenstark 1984). However, mimicking the correct loading can be an issue, and requires a lot of careful consideration.
There is an alternative method which breaks the loop open only by adding an ac voltage source in series (thus keeps the dc operating point intact), or injects current using an ac current source. Based on both measurements the loop gain can be calculated. This is called Middlebrook’s method (Middlebrook 1975) and is based on double injection, and we will use it for our loop simulations. This method is detailed in Section 16.
There are several other methods like Tian’s method (Tian et al. 2001), for example. A comprehensive overview can be found in (Neag et al. 2015) which describes ten different simulation-based loop gain analysis methods.
We now want to simulate the loop transfer function \(T(s)\) by using Middlebrook’s and Tian’s method and confirm our analysis above.
Please build a simulation testbench in Xschem to simulate the open-loop transfer function of the MOSFET diode. Confirm the dc gain and pole location as given by Equation 7.
If you are getting stuck you can look at this Xschem testbench, shown in Figure 22.
From simulation we see that the open-loop gain is \(24.9\,\text{dB}\) at low frequencies, which matches quite well our prediction of \(26.4\,\text{dB}\). In the Bode plot we see a low-pass with a \(-3\,\text{dB}\) corner frequency of \(1.4\,\text{GHz}\), which again is fairly close to our prediction of \(1.1\,\text{GHz}\).
Keep in mind that the above simulation only verifies the small-signal stability in one certain operating point. If we later look at the stability of an OTA it might be a good idea to verify the small-signal stability in different operating points.
Furthermore, one can apply a step response to the closed-loop system input and estimate the phase margin from the overshoot at the output (see “Automatic Control” lecture). One could also use a step-wise step response to simulate different operating points for a certain time (see “Introduction in Integrated Circuit Design” lecture).
4.5 MOSFET Diode Noise Calculation
As a final exercise on the MOSFET diode circuit we want to calculate the output noise when we consider \(V_\mathrm{GS}\) the output reference voltage which is created when passing a bias current through the MOSFET diode. The bias current we will assume noiseless.
We are going to use the small-signal circuit shown in Figure 23.
As we have already calculated the small-signal diode impedance in Equation 5 we will use this result, and just note that the drain current noise of the MOSFET flows through this impedance. The noise voltage at \(V_\mathrm{gs}\) is thus given as \[ \overline{V_\mathrm{n}^2} = |Z_\mathrm{diode}|^2 \overline{I_\mathrm{n,d}^2}. \]
The drain current noise of the MOSFET is given as (introduced in Section 2.1.2) \[ \overline{I_\mathrm{n,d}^2} = 4 k T \gamma g_\mathrm{m}. \]
For low frequencies (ignoring \(g_\mathrm{ds}\) and \(C_\mathrm{gs}\)) we get \[ \overline{V_\mathrm{n}^2} = |Z_\mathrm{diode}|^2 \overline{I_\mathrm{n,d}^2} = \frac{1}{g_\mathrm{m}^2} 4 k T \gamma g_\mathrm{m}= \frac{4 k T \gamma}{g_\mathrm{m}} \] which is the thermal noise of a resistor of value \(1 / g_\mathrm{m}\) enhanced by the factor \(\gamma\).
We now calculate the full equation, and after a bit of algebra arrive at \[ \overline{V_\mathrm{n}^2}(f) = \frac{4 k T \gamma g_\mathrm{m}}{(g_\mathrm{m}+ g_\mathrm{ds})^2 + (2 \pi f C_\mathrm{gs})^2}. \tag{8}\]
If we are interested in the PSD of the noise then Equation 8 gives us the result. If we are interested in the rms value (the total noise) we need to integrate this equation, using the following identity:
\[ \int_0^\infty {\frac{a}{b^2 + c^2 f^2} df} = \frac{\pi}{2} \frac{a}{b \cdot c} \tag{9}\]
Using the integral help in Equation 9, we can easily transform Equation 8 to \[ V_\mathrm{n,rms}^2 = \int_0^\infty \overline{V_\mathrm{n}^2}(f) df = \frac{k T \gamma g_\mathrm{m}}{(g_\mathrm{m}+ g_\mathrm{ds}) C_\mathrm{gs}}. \tag{10}\]
The form of Equation 10 is the exact solution, but we gain additional insight if we assume that \(g_\mathrm{m}+ g_\mathrm{ds}\approx g_\mathrm{m}\) and then \[ V_\mathrm{n,rms}^2 = \frac{k T \gamma}{C_\mathrm{gs}}. \tag{11}\]
Inspecting Equation 11 we see our familiar \(kT/C\) noise multiplied by the factor \(\gamma\)!
If you have never calculated this before then you should work through the following: Calculate the total output noise of an \(RC\)-lowpass filter. Formulate the transfer function in the Laplace domain, and put the equivalent resistor noise voltage source at the input, calculate the transfer to the output, and then integrate the output PSD (like we did for the MOSFET diode noise).
You will find that the output noise is \[ V_\mathrm{n,rms}^2 = \frac{k T}{C} \] which is independent of \(R\)! This is a surprising result, and is the well-known \(kT/C\) noise. Intuitively, we could argue that the noise increases with larger \(R\), but at the same time, the bandwidth decreases and therefore \(R\) does not add additional noise. More detailed information and an intuitive explanation of \(kT/C\) noise can be found in (Sheikholeslami 2025).
Side note: The shortest derivation of this formula involves the equipartition theorem: Any system in thermal equilibrium with a reservoir of temperature \(T\) has a fluctuation energy of \(kT/2\) per degree of freedom. This \(RC\) system has one degree of freedom in the voltage on the capacitor, and the stored energy in the capacitor is \(CV_\mathrm{rms}^2/2\). Equating both energies we find that \(V_\mathrm{rms}^2 = kT/C\) (Sarpeshkar, Delbruck, and Mead 1993).
To calculate the total output noise of a generalized passive network Bode’s noise theorem is quite practical (see Section 17.2).
Calculating the rms noise voltage for our MOSFET diode we get \[ \sqrt{V_\mathrm{n,rms}^2} = \sqrt{1.38 \cdot 10^{-23} \cdot 300 \cdot 0.84 / 1.4 \cdot 10^{-15}} = 1.58\,\text{mV}, \] which is a sizeable value! Think about it, can this rms noise voltage be measured with an oscilloscope? If not, why? We run circuits in this technology at \(V_\mathrm{DD}= 1.5\,\mathrm{V}\), which leaves us with a signal swing of ca. \(1.1\,\mathrm{V_{pp}}\) (single-ended), resulting in a dynamic range in this case of \(20 \log_{10} (0.39 / 1.58 \cdot 10^{-3}) \approx 48\,\text{dB}\) assuming a sinusoidal signal. In order to get a feeling which dynamic range is “good”, we can calculate the required dynamic range of a 16-bit audio ADC to be \(6.02 \cdot 16 + 1.76\,\text{dB} = 98.08\,\text{dB} \approx 100\,\text{dB}\). This calculation should make clear that, for example, the correct sizing of the sample&hold capacitor is crucial for low rms noise voltage.
In general, in integrated circuit design, we often have only small parasitic capacitances on many nodes that could sum up to unwanted high noise according to Equation 11. If one wants to lower the noise an increased capacitance could limit the bandwidth (and thus the \(kT/C\) noise).
Remember: Large bandwidth circuits integrate noise over a wide bandwidth resulting in (potentially) considerable rms noise. The way to lower the total noise is to lower the PSD of the noise contributions, which usually requires increased power consumption. So in a nutshell:
Large bandwidth plus small noise equals large power consumption.
Please build a simulation testbench in Xschem to simulate the noise performance of the MOSFET diode, and confirm the rms noise value that we just calculated. Look at the rms value and the PSD of the noise, and play around with the integration limits. What is the effect? Can you see the flicker noise in the PSD? How much is its contribution to the rms noise? What is the value of \(f_\mathrm{co}\), and does it correspond to the above calculated one?
If you are getting stuck you can look at this Xschem testbench, shown in Figure 24.
4.6 Conclusion
In this section we investigated the simple MOSFET-diode circuit. We learned important skills like how to derive a small-signal model and how to calculate important features like noise and open-loop gain for stability analysis. We introduced Middlebrook’s method to have a mechanism to open up loops in simulation (and calculation) without disturbing dc operating points or introduce errors by changing loading conditions.
If you feel that you have not yet mastered these topics or are uncertain in the operation of Xschem or ngspice, please go back to the beginning of the section and read through the theory and redo the exercises.
5 Common-Source Amplifier
We now want to step up our game, and use more components to design something useful. We will use a basic circuit structure, namely a single-ended common-source amplifier. The structure of this circuit, using a resistor as a load, is shown in Figure 25.
The function of this circuit is as follows: Assuming the MOSFET \(M_1\) is kept in saturation, then a small-signal voltage \(V_\mathrm{in}\) applied at the gate is converted into a drain current \(I_\mathrm{d}\) by the MOSFET’s transconductance \(g_\mathrm{m}\). Then, this current is converted into a voltage again in the resistor \(R_1\). Ultimately, we have a dc voltage gain \(A_\mathrm{v}\) of
\[ A_\mathrm{v} = \frac{V_\mathrm{out}}{V_\mathrm{in}} \approx - \frac{g_\mathrm{m}V_\mathrm{in} R_1}{V_\mathrm{in}} = - g_\mathrm{m}R_1. \]
As explained above, it is a good approach to see electronic circuit components as
- voltage-to-current converter (MOSFET as common-source or common-gate; resistor),
- current-to-voltage converter (resistor),
- current-to-current converter (MOSFET as common-gate), and
- voltage-to-voltage converter (MOSFET as common-drain)
for better understanding.
5.1 Sense Amplifier Driving 50 Ohm Matched Load
Let us now size and design an exemplary implementation of this amplifier (of course using the \(g_\mathrm{m}/I_\mathrm{D}\) method). In order to have useful real-life specifications, we want to build an amplifier which can be used to sense an on-chip voltage and drive off-chip measurement equipment. Often, this equipment has an input impedance of 50\(\Omega\), and we want to have an impedance-matched output. The voltage gain shall be set to 1 (essentially, we want to sense a voltage and drive the measurement equipment).
The resulting circuit is shown in Figure 26. As the load is usually ground-referred, and we want to avoid a dc-block at the output, we use a PMOS amplifier stage (compare with Figure 25).
Please think about why exactly we want this measurement amplifier to be based on a PMOS instead of an NMOS.
The power matching requirement at the output mandates that \(R_1 = R_\mathrm{load}\), so \(R'_1 = R_\mathrm{load} \parallel R_1 = 25\,\Omega\). The voltage gain requirement of \(|A_\mathrm{v}| = 1\) results in \(g_\mathrm{m}= 1 / R'_1 = 40\,\text{mS}\).
We now need to find \(W\) and \(L\) of \(M_1\) and calculate the required bias current \(I_\mathrm{D}\). We also need to find the proper \(V_\mathrm{GS}\) to set this current. As usual, we use a Jupyter notebook to calculate these values. Since we require modest speed of this buffer, we use a \(g_\mathrm{m}/I_\mathrm{D}=8\) and set \(L = 0.13\,\mu\text{m}\). The notebook is available here. The resulting circuit including all component values is shown at the end of the notebook (the red input capacitor shows the \(C_\mathrm{gg}\) of the MOSFET).
When sizing the MOSFET for this example we found that we need a fairly large \(W\), resulting in a MOSFET aspect ratio of \(W/L \gg 1000\). When constructing an integrated circuit out of individual MOSFETs, we strive for an overall IC dimension that is roughly square. For MOSFET with large aspect ratios we need to get them into a comfortable shape.
In order to achieve this, we construct the MOSFET out of smaller pieces, and the size of these pieces (called “gate fingers”) is controlled by the parameter ng. These MOSFET gate fingers all have the same \(L\), but their width is \(W_\mathrm{finger} = W / \text{ng}\). All these individual smaller MOSFETs are connected in parallel.
In order to increase the MOSFET model accuracy, often the maximum value of \(W_\mathrm{finger}\) is limited. In the case of SG13G2 \(W_\mathrm{finger} \le 10\,\mu\text{m}\).
In order to construct even larger MOSFETs, we can connect multiple MOSFETs in parallel. We can do this in the circuit editor by placing and connecting these MOSFETs; but since this is often used there is a more convenient way: By using the parameter m (“multiplier” or “multiplicity”) we instantiate \(m\) MOSFETs connected in parallel.
When to use ng and when to use m? The use of ng results in a more compact IC layout, and is thus generally preferable. Only in certain instances (e.g., when using a really large \(W\)) m should be used. Further, the thoughtful use of ng allows one to construct all the NMOS and PMOS of a circuit out of the same gate finger elements. This will result in a very compact layout!
Please go through the sizing notebook of the measurement amplifier and double-check the calculations. Do you agree that the calculations are correct?
Once you agree with the circuit sizing please build an Xschem simulation testbench where you simulate the small-signal voltage gain \(A_\mathrm{v}\) of this measurement amplifier if it is driven with an ideal voltage source. Keep in mind that the maximum MOSFET finger width is 10µm in this technology, so you need to set the parameter ng accordingly (see Important 1).
- What is the dc gain of this amplifier when loaded with 50\(\Omega\)?
- The dc gain is likely not exactly 0 dB. Why is this so?
- Increase the width \(W\) of the PMOS until the gain is correct. What is the \(W\) that you had to set, and how much is \(I_\mathrm{D}\) now?
- What is the bandwidth (i.e., the -3 dB corner frequency) of the output voltage, when the voltage source has a source resistance of 1k\(\Omega\)?
If you get stuck, here is the solution to this exercise, and it is also shown in Figure 27.
By now we have designed a measurement amplifier based on a common-source stage. One problem with this stage is the relatively large input capacitance \(C_\mathrm{GG}\) of approx. 0.3pF, which loads the input source. Another even more severe issue is that the bias point in this circuit is set by the dc voltage level at the input. In general, we want a setup where the bias points of the circuit are largely independent of the dc input voltages. This is why in integrated circuit design we often design differential circuits where the input and output signals are given by the differential voltages, and are largely independent from the common-mode voltages. This is usually an advantage.
6 Current Mirror
In this section we will look into a fundamental building block which is often used in integrated circuit design, the current mirror (R. Widlar 1965). A diagram is shown in Figure 28 with a MOSFET diode converting the incoming bias current into a voltage \(V_\mathrm{GS}= f(I_\mathrm{D1}) = f(I_\mathrm{bias})\), and two output MOSFETs working as current sources, which are biased from the diode. By properly selecting all \(W\) and \(L\) the input current can be scaled, and multiple copies can be created at once. Shown in the figure are two output currents \(I_\mathrm{out1}\) and \(I_\mathrm{out2}\), but any number of parallel branches can be realized (note that this is true for MOSFETs as no gate current flows; for the case of BJTs, the base current flowing into the various transistors is subtracted from \(I_\mathrm{bias}\), so usually a compensation circuit is added).
Neglecting the impact of \(g_\mathrm{ds1}\) and \(g_\mathrm{ds2}\), the output current \(I_\mathrm{out1}\) is then given by \[ I_\mathrm{out1} \approx I_\mathrm{bias} \frac{W_2}{L_2} \frac{L_1}{W_1} \] and the output current \(I_\mathrm{out2}\) is given by \[ I_\mathrm{out2} \approx I_\mathrm{bias} \frac{W_3}{L_3} \frac{L_1}{W_1}. \]
For good matching, care has to be taken that the MOSFET widths and lengths are constructed out of unit elements of identical size, where an appropriate number of these single units are then arranged in series or parallel configuration to arrive at the target \(W\) and \(L\) (remember MOSFET parameters ng and m, see Important 1).
As we know from earlier investigations of the MOSFET performance in Section 3 the drain current of a MOSFET is a function of \(V_\mathrm{GS}\) and \(V_\mathrm{DS}\). As long as the MOSFET stays in saturation (i.e., \(V_\mathrm{DS}> V_\mathrm{ds,dsat}\)) the drain current is just a mild function of \(V_\mathrm{DS}\) (essentially the effect of \(g_\mathrm{ds}\), which is the output conductance of the MOSFET). A fundamental flaw/limitation of the basic current mirror shown in Figure 28 is the mismatch of the \(V_\mathrm{DS}\) of the MOSFETs. The input-side diode has \(V_\mathrm{GS}= V_\mathrm{DS1}\), whereas the output current sources have a \(V_\mathrm{DS2,3}\) depending on the connected circuitry. Improved current mirrors exist (fixing this flaw); however, when a current mirror is required with mediocre performance requirements, this structure can be used for its simplicity.
Please construct a current mirror based on the MOSFET-diode which we sized in Section 4. The input current \(I_\mathrm{bias} = 20\,\mu\text{A}\), and we want three output currents of size \(10\,\mu\text{A}\), \(20\,\mu\text{A}\), and \(40\,\mu\text{A}\).
Sweep the output voltage of all three current branches and see over which voltage range an acceptable current is created. For which output voltage range is the current departing from its ideal value, and why?
You see that the slope of the output current is poor, as \(g_\mathrm{ds}\) is too large. We can improve this by changing the length to \(L = 5\,\mu\text{m}\) (for motivation, please look at the graphs in Section 3). In addition, for a current mirror we are not interested in a high \(g_\mathrm{m}/I_\mathrm{D}\) value, so we can use \(g_\mathrm{m}/I_\mathrm{D}= 5\) in this case. Please size the current mirror MOSFETs accordingly (please round the \(W\) to half micron, to keep sizes a bit more practical). Compare this result to the previous one. What changed?
In case you get stuck, here are Xschem schematics for the original and the improved current mirrors.
7 Differential Pair
Like the current mirror in Section 6, the differential pair is a ubiquitous building block often used in integrated circuit design (Blumlein 1937). The fundamental structure is given in Figure 29.
In order to understand its operation it is instructive to separate the input condition into
- a purely differential voltage, and
- a common-mode voltage,
and see what the impact on the output currents is.
7.1 Differential Operation of the Diffpair
For a differential mode of operation we assume that the input common-mode voltage is constant, i.e., \((V_\mathrm{in,p} + V_\mathrm{in,n})/2 = V_\mathrm{CM}\). The differential input voltage \(v_\mathrm{in} = V_\mathrm{in,p} - V_\mathrm{in,n}\), so that \[ V_\mathrm{in,p} = V_\mathrm{CM} + \frac{v_\mathrm{in}}{2} \] and \[ V_\mathrm{in,n} = V_\mathrm{CM} - \frac{v_\mathrm{in}}{2}. \]
For a small-signal differential drive the potential at the tail point stays constant and we can treat it as a virtual ground. The output current on each side is then given by (neglecting \(g_\mathrm{ds}\) and \(g_\mathrm{mb}\) of \(M_1\) and \(M_2\)) \[ I_\mathrm{out,p} = g_\mathrm{m1} \left( \frac{V_\mathrm{in}}{2} \right) \] and \[ I_\mathrm{out,n} = g_\mathrm{m2} \left( -\frac{V_\mathrm{in}}{2} \right). \]
Usually we assume symmetry in the differential pair, so \(g_\mathrm{m1} = g_\mathrm{m2} = g_\mathrm{m}\). The differential output current \(I_\mathrm{out}\) is then given by \[ I_\mathrm{out} = I_\mathrm{out,p} - I_\mathrm{out,n} = g_\mathrm{m}V_\mathrm{in} \tag{12}\]
We see in Equation 12 that the differential output current is simply the differential input voltage multiplied by the \(g_\mathrm{m}\) of the individual transistor. We also note that the bottom conductance \(g_\mathrm{tail}\) plays no role for the small-signal differential operation.
7.2 Common-Mode Operation of the Diffpair
Usually, the source conductance \(g_\mathrm{tail}\) is realized by a current source and ideally should be \(g_\mathrm{tail} = 0\). If this is the case, then the output currents are not a function of the common-mode input voltage (\(I_\mathrm{tail}\) is set by the tail current source), and \[ I_\mathrm{out,p} = I_\mathrm{out,n} = I_\mathrm{out} = \frac{I_\mathrm{tail}}{2}. \]
However, if we assume a realistic tail current source then \(g_\mathrm{tail} > 0\). For analysis we can simply look at a half circuit since the circuit operation is symmetric. In order to simplify the analysis a bit we remove all capacitors from the MOSFET small-signal model and set \(g_\mathrm{ds}= g_\mathrm{mb}= 0\). We then arrive at the small-signal equivalent circuit shown in Figure 30 (note that we set \(V_\mathrm{in,p} = V_\mathrm{in,n} = V_\mathrm{in}\) and \(I_\mathrm{out,p} = I_\mathrm{out,n} = I_\mathrm{out}\) under symmetry considerations). As both transistors inject their drain current into the shared tail node, the half circuit sees an effective tail conductance of \(g_\mathrm{tail}/2\).
Formulating KVL for the input-side loop we get \[ V_\mathrm{in} = V_\mathrm{gs}+ \frac{2 I_\mathrm{d}}{g_\mathrm{tail}}. \]
With \(I_\mathrm{out} = I_\mathrm{d}= g_\mathrm{m}V_\mathrm{gs}\) we arrive at \[ I_\mathrm{out} = \frac{g_\mathrm{m}\cdot g_\mathrm{tail}}{2 g_\mathrm{m}+ g_\mathrm{tail}} V_\mathrm{in} \tag{13}\]
Interpreting Equation 13 we can distinguish the following extreme cases:
- If \(g_\mathrm{tail} = 0\) (ideal tail current source) then \(I_\mathrm{out} = 0\), the common-mode voltage variation from the input is suppressed and does not show up at the common-mode output current (which is constant due to the ideal tail current source). This is usually the case that we want to achieve.
- If \(g_\mathrm{tail} \rightarrow \infty\) then \(I_\mathrm{out} = g_\mathrm{m}V_\mathrm{in}\), which means the output current is a function of the MOSFET \(g_\mathrm{m}\). If everything is perfectly matched, then the differential output current is zero, but the common-mode output current changes according to the common-mode input voltage. In special cases this can be a wanted behavior, this configuration is called a “pseudo-differential pair.”
- For the typical case that \(g_\mathrm{m}\gg g_\mathrm{tail}\) then \(I_\mathrm{out} \approx (g_\mathrm{tail}/2) V_\mathrm{in}\).
Note that Equation 13 is closely related to the general case of a degenerated common-source transistor stage (see Figure 31). The effective transconductance \(g_\mathrm{m}'\) of a degenerated CS stage is given by
\[ g_\mathrm{m}' = \frac{I_\mathrm{out}}{V_\mathrm{in}} = \frac{1}{g_\mathrm{m}^{-1} + R_\mathrm{degen}}. \]
For the differential-pair half circuit in common-mode operation, the effective source degeneration is \(R_\mathrm{degen} = 2/g_\mathrm{tail}\), yielding Equation 13.
When no degeneration resistor is used, then \(g_\mathrm{m}' = g_\mathrm{m}\). If a degeneration of \(R_\mathrm{degen} \gg g_\mathrm{m}^{-1}\) is used then \(g_\mathrm{m}' = 1 / R_\mathrm{degen}\). This result is worth memorizing.
8 A Basic 5-Transistor OTA
Armed with the insights of basic transistor operation (Section 2 and Section 3) and the working knowledge of the current mirror (Section 4 and Section 6) as well as the differential pair (Section 7), we can now start to design our first real circuit. A fundamental (simple) circuit that is often used for basic tasks is the 5-transistor operational transconductance amplifier (OTA). A circuit diagram of this 5T-OTA is shown in Figure 32.
While we repeat the basics of elementary MOSFET amplifier stages (like common-source stage, common-gate stage, and current mirror) in this course material, the following compendium (Murmann 2013) is recommended for review. It is freely available at https://github.com/bmurmann/Book-on-MOS-stages.
In addition, we can highly recommend these references Razavi (2017) for further study.
The operation is as follows: \(M_{1,2}\) form a differential pair which is biased by the current source \(M_5\). \(M_{5,6}\) form a current mirror, thus the input bias current \(I_\mathrm{bias}\) sets the bias current in the OTA. The differential pair \(M_{1,2}\) is loaded by the current mirror \(M_{3,4}\) which mirrors the drain current of \(M_1\) to the right side. Here, the currents from \(M_4\) and \(M_2\) are summed, and together with the conductance effective at the output node, a voltage builds up.
An operational amplifier is a universal electronic building block characterized by (in the ideal case):
- infinite input impedance at the input ports (\(R_\mathrm{in} \rightarrow \infty\))
- zero output resistance, i.e., a voltage output (\(R_\mathrm{out} = 0\))
- infinite voltage gain (\(A_\mathrm{v} = V_\mathrm{out} / V_\mathrm{in} \rightarrow \infty\))
An operational transconductance amplifier is a building block characterized by (again in the ideal case):
- infinite input impedance at the input ports (\(R_\mathrm{in} \rightarrow \infty\))
- infinite output resistance, i.e., a current output (\(R_\mathrm{out} \rightarrow \infty\))
- infinite transconductance (\(G = I_\mathrm{out} / V_\mathrm{in} \rightarrow \infty\))
In integrated circuits, we very often load an OPA/OTA high-ohmic, i.e., with a capacitive load. Hence, an OTA can be used to create a voltage-mode amplifier with high gain, approaching the properties of the OPA. If an OTA is used to drive a low-ohmic load, the voltage gain will be low, and we have to use this block as a transconductance amplifier. Since the output changes behavior depending on high- or low-ohmic loading, we label the output in Figure 32 accordingly.
Why then implement an OTA instead of an OPA? Usually, an OTA is a simpler structure than an OPA. As a general rule, the simplest circuit that can do a job is usually the best choice.
We note that \(M_{1,2}\) and \(M_{3,4}\) need to be symmetric, thus will have the same \(W\) and \(L\) dimensioning. \(M_{5,6}\) we scale accordingly to set the correct bias current in the OTA.
8.1 Voltage Buffer with OTA
In order to design an OTA we need an application, and from this we need to derive the circuit specifications. We want to use this OTA to realize a voltage buffer which lightly loads an input voltage source and can drive a large capacitive load. Such a configuration is often used to, e.g., buffer a reference voltage that is needed (and thus loaded) by another circuit. The block diagram of this configuration is shown in Figure 33.
If the voltage gain of the OTA in Figure 33 is high, then \(V_\mathrm{out} \approx V_\mathrm{in}\). We now want to design an OTA for this application, fitting the following specification values (see Table 2). These values are rather typical of what could be expected for such a buffer design.
| Specification | Value | Unit |
|---|---|---|
| Supply voltage | \(1.45 < \underline{1.5} < 1.55\) | V |
| Temperature range (industrial) | \(-40 < \underline{27} < 125\) | degC |
| Load capacitance \(C_\mathrm{load}\) | \(50\) | fF |
| Input voltage range (for buffering 2/3 bandgap voltage) | \(0.7 < \underline{0.8} < 0.9\) | V |
| Signal bandwidth (3 dB) | \(>10\) | MHz |
| Output voltage error | \(<3\) | % |
| Total output noise (rms) | \(<1\) | mVrms |
| Supply current (as low as possible) | \(<10\) | µA |
| Stability | stable for rated \(C_\mathrm{load}\) | |
| Turn-on time (settled to with 1%) | \(<10\) | µs |
| Externally provided bias current (nominal) | \(20\) | µA |
8.2 Large-Signal Analysis of the OTA
The first step when receiving a design task is to look at the specifications and see whether they make sense. The detailed performance of the design will be the result of the circuit simulation, but before we step into sizing we need to do a few simple calculations to (a) do back-of-the-envelope gauging if the specification makes sense, and (b) use the derived analytical equations as guide for the sizing procedure.
In terms of large-signal operation, we will now check whether the input and output voltage range, as well as the settling time can be roughly met. Since we do not know yet the resulting \(V_\mathrm{GS}\) of the transistors, we use \(0.6\,\text{V}\) as an initial guess. If we run into issues with that guess, we know how to later steer the sizing procedure. The follower configuration showing the transistor-level details including estimated operating points is shown in Figure 34.
- When the input is at its maximum of \(0.9\,\text{V}\), we see that we need to keep \(M_1\) in saturation. We can calculate that \(V_\mathrm{DS1} = V_\mathrm{DD}- |V_\mathrm{GS3}| + V_\mathrm{GS1} - V_\mathrm{in} = 1.45 - 0.6 + 0.6 - 0.9 = 0.55\,\text{V}\), which leaves enough margin.
- When the input is at its minimum of \(0.7\,\text{V}\), we see that the \(V_\mathrm{DS5}\) of \(M_5\) is calculated as \(V_\mathrm{DS5} = V_\mathrm{in} - V_\mathrm{GS1} = 0.7 - 0.6 = 0.1\,\text{V}\), so this leaves little margin, but we can make \(V_\mathrm{GS1}\) smaller, so it should work out.
- For the output voltage, when the output voltage is on the high side, it leaves \(|V_\mathrm{DS4}| = V_\mathrm{DD}- V_\mathrm{out} = 1.45 - 0.9 = 0.55\,\text{V}\), which is enough margin.
In summary, we think that we can make an NMOS-input OTA like the one in Figure 32 (and in Figure 34) work for the required supply and input and output voltages. If this would not work out, we need to look for further options, like a PMOS-input OTA or an NMOS/PMOS-input OTA.
Another large-signal specification item that we can quickly check is the settling time. Under slewing conditions, the complete bias current in the OTA is steered toward the output (try to understand why this is the case), so when the output capacitor is fully discharged and we assume just a linear ramp due to constant-current charging of the output capacitor, the settling time is
\[ T_\mathrm{slew} \approx \frac{C_\mathrm{load} \cdot V_\mathrm{out,max}}{I_\mathrm{tail}} = \frac{50 \cdot 10^{-15} \cdot 0.9}{10 \cdot 10^{-6}} = 4.5\,\text{ns}. \]
This leaves plenty of margin for additional small-signal settling due to the limited bandwidth, as well as for reducing the supply current.
The small-signal settling (assuming one pole at the bandwidth corner frequency) leads to an approximate settling time (1% error corresponds to \(\approx 5 \tau\)) of \[ T_\mathrm{settle} \approx \frac{5}{2 \pi f_\mathrm{c}} = \frac{5}{2 \pi \cdot 10 \times 10^{6}} = 0.08\,\mu\text{s}. \]
This also checks out.
8.3 Small-Signal Analysis of the OTA
In order to size the OTA components we need to derive how the MOSFET parameters define the performance. The important small-signal metrics are
- dc voltage gain \(A_0\)
- gain-bandwidth product (GBW)
- output noise
The specification for GBW is directly given in Table 2, while the dc gain we have to calculate from the voltage accuracy specification. For a voltage follower in the configuration shown in Figure 33 the voltage gain is given by (see Figure 33) \[ (V_\mathrm{in} - V_\mathrm{out}) \cdot A_0 = V_\mathrm{out} \to \frac{V_\mathrm{out}}{V_\mathrm{in}} = \frac{A_0}{1 + A_0}. \tag{14}\]
So in order to reach an output voltage accuracy of at least 3% we need a dc gain of \(A_0 > 30.2\,\text{dB}\). To allow for process and temperature variation we need to add a bit of extra gain as margin.
In order to get the correct dc voltage per the specification we require the large-signal gain calculated with Equation 14. However, calculating the large-signal gain of a circuit is quite involved (usually mandating the use of a large-signal nonlinear model for the used components), so we typically resort to do a simpler small-signal calculation instead, like in Section 8.3. We deliberately introduce this error, but we should not get confused about the difference between large- and small-signal operation!
8.3.1 OTA Small-Signal Transfer Function
In order to derive the governing small-signal equations for the OTA we will make a few simplifications:
- We assume that \(g_\mathrm{m1,2} = g_\mathrm{m1} = g_\mathrm{m2}\), \(g_\mathrm{m3,4} = g_\mathrm{m3} = g_\mathrm{m4}\), and \(C_\mathrm{gs3,4} = C_\mathrm{gs3} = C_\mathrm{gs4}\) for symmetry reasons (as \(M_1\) and \(M_2\) will have to be equally sized, as well as \(M_3\) and \(M_4\)).
- We will set \(g_\mathrm{mb}= 0\) for all MOSFETs.
- We will further set \(C_\mathrm{gd}= 0\) for all MOSFETs except for \(M_4\) where we expect a Miller effect on this capacitor, and we could add its effect by increasing the capacitance at the gate node of \(M_{3,4}\) (for background please see Section 17.1). However, as this does not create a dominant pole in this circuit, we consider this a minor effect (see Equation 17). Thus, only \(2C_\mathrm{gs3,4}\) is considered at the gate node of the current mirror load.
- We assume \(g_\mathrm{m}\gg g_\mathrm{ds}\), so we set \(g_\mathrm{ds1} = g_\mathrm{ds3} = 0\) as this node is dominated by \(g_\mathrm{m3}^{-1}\).
- The drain capacitance of \(M_2\) and \(M_4\), as well as the gate capacitance of \(M_2\), we could add to the load capacitance \(C_\mathrm{load}\) (see Figure 34).
The resulting small-signal equivalent circuit is shown in Figure 35.
Please review the MOSFET small-signal equivalent model in Figure 6 at this point. For the PMOS just flip the model upside-down.
We can further simplify Figure 35 by realizing that we operate the circuit purely differential and thus the tail point of \(M_1\) and \(M_2\) can be treated like a virtual ground, we thus short \(g_\mathrm{ds5}\). Therefore, we can move \(g_\mathrm{ds2} + g_\mathrm{ds4}\) in parallel to \(C_\mathrm{load}\). The current source \(g_\mathrm{m3,4} V_\mathrm{gs3}\) is replaced with the equivalent conductance \(g_\mathrm{m3,4}\). All the previous steps result in the further simplified equivalent circuit shown in Figure 36.
In the simplified circuit model in Figure 36, we can see that we have two poles in the circuit, one at the gate node of \(M_{3,4}\) and one at the output. Realizing that \(V_\mathrm{gs1} = V_\mathrm{in,p} = V_\mathrm{in}/2\) and \(V_\mathrm{gs2} = V_\mathrm{in,n} = - V_\mathrm{in}/2\) we can formulate KCL at the output node to \[ -g_\mathrm{m3,4} V_\mathrm{gs3} - g_\mathrm{m1,2} \left( - \frac{V_\mathrm{in}}{2} \right) - V_\mathrm{out} (g_\mathrm{ds2} + g_\mathrm{ds4} + s C_\mathrm{load}) = 0. \tag{15}\]
We further realize that
\[ V_\mathrm{gs3} = -g_\mathrm{m1,2} \frac{V_\mathrm{in}}{2} \frac{1}{g_\mathrm{m3,4} + 2 \cdot s C_\mathrm{gs3,4}}. \tag{16}\]
By combining Equation 15 and Equation 16 and after a bit of algebraic manipulation we arrive at
\[ A(s) = \frac{V_\mathrm{out}(s)}{V_\mathrm{in}(s)} = \frac{g_\mathrm{m1,2}}{2} \frac{2 \cdot g_\mathrm{m3,4} + 2 \cdot s C_\mathrm{gs3,4}}{(g_\mathrm{m3,4} + 2 \cdot s C_\mathrm{gs3,4}) (g_\mathrm{ds2} + g_\mathrm{ds4} + s C_\mathrm{load})}. \tag{17}\]
When we inspect Equation 17 we can see that for low frequencies the (open-loop) gain is
\[ A(s \to 0) = A_0 = \frac{g_\mathrm{m1,2}}{g_\mathrm{ds2} + g_\mathrm{ds4}} \tag{18}\]
which is plausible, and confirms the requirement of a high impedance at the output node. For very large frequencies we get
\[ A (s \gg) = \frac{g_\mathrm{m1,2}}{2 \cdot s C_\mathrm{load}} \tag{19}\]
which is essentially the behavior of an integrator, and we can use Equation 19 to calculate the frequency where the gain drops to \(|A(s_\mathrm{ug})| = 1 = g_\mathrm{m1,2}/|2 j \omega_\mathrm{ug} C_\mathrm{load}|\):
\[ f_\mathrm{ug} = \frac{g_\mathrm{m1,2}}{4 \pi C_\mathrm{load}} \]
Looking at Equation 17, we see that we have a dominant pole at \(s_\mathrm{p}\) and a pole-zero doublet with \(s_\mathrm{pd}\)/\(s_\mathrm{zd}\): \[ s_\mathrm{p} = -\frac{g_\mathrm{ds2} + g_\mathrm{ds4}}{C_\mathrm{load}} \tag{20}\] \[ s_\mathrm{pd} = -\frac{g_\mathrm{m3,4}}{2 \cdot C_\mathrm{gs3,4}} \tag{21}\] \[ s_\mathrm{zd} = -\frac{g_\mathrm{m3,4}}{C_\mathrm{gs3,4}} \tag{22}\]
Looking at Equation 21 and Equation 22 we see that this pair is intimately linked by the same parameters and can only move together. Hence we call it a “doublet”. The effects of pole-zero doublets on the frequency response and settling time of OTAs can be found in (Kamath, Meyer, and Gray 1974). This paper shows that doublets may cause severe degradation of settling time while only causing minor changes in the frequency response of the amplifier.
8.3.2 OTA Noise
For the noise analysis we ignore the pole-zero doublet due to \(C_\mathrm{gs3,4}\) (we assume minor impact due to this, hence we set \(C_\mathrm{gs3,4} = 0\)) and just consider the dominant pole given by Equation 20 due to the load capacitance. For the noise analysis at the output we set the positive input signal to ground and connect the output to the negative input, and thus starting from Figure 36 we arrive at the adapted small-signal circuit shown in Figure 37.
For symmetry reasons we can set \(\overline{I_\mathrm{n1,2}^2} = \overline{I_\mathrm{n1}^2} = \overline{I_\mathrm{n2}^2}\) and \(\overline{I_\mathrm{n3,4}^2} = \overline{I_\mathrm{n3}^2} = \overline{I_\mathrm{n4}^2}\). We see that we can replace the current source \(g_\mathrm{m1,2} V_\mathrm{gs2}\) with its equivalent conductance of \(g_\mathrm{m1,2}\), and this conductance is in parallel to \(g_\mathrm{ds2} + g_\mathrm{ds4}\), hence \(g_\mathrm{m1,2} + g_\mathrm{ds2} + g_\mathrm{ds4} \approx g_\mathrm{m1,2}\). The resulting simplified small-signal noise equivalent circuit is shown in Figure 38.
We see that \[ \overline{V_\mathrm{gs3}^2} = \frac{1}{g_\mathrm{m3,4}^2} \left( \overline{I_\mathrm{n1}^2} + \overline{I_\mathrm{n3}^2} \right). \]
Remember that uncorrelated noise quantities need to be power-summed (i.e., \(I^2 = I_1^2 + I_2^2\))!
We can then sum the total output noise current \(\overline{I_\mathrm{n}}\) as \[ \overline{I_\mathrm{n}^2} = \overline{I_\mathrm{n2}^2} + \overline{I_\mathrm{n4}^2} + g_\mathrm{m3,4}^2 \frac{1}{g_\mathrm{m3,4}^2} \left( \overline{I_\mathrm{n1}^2} + \overline{I_\mathrm{n3}^2} \right) = 2 \left( \overline{I_\mathrm{n1,2}^2} + \overline{I_\mathrm{n3,4}^2} \right). \]
The output noise voltage is then (using Equation 1)
\[ \begin{split} \overline{V_\mathrm{n,out}^2}(f) &= \frac{\overline{I_\mathrm{n}^2}}{\left| g_\mathrm{m1,2} + s C_\mathrm{load} \right|^{2}} = \frac{\overline{I_\mathrm{n}^2}}{g_\mathrm{m1,2}^2 + (2 \pi f C_\mathrm{load})^2} \\ &= \frac{8 k T (\gamma_{1,2} g_\mathrm{m1,2} + \gamma_{3,4} g_\mathrm{m3,4})}{g_\mathrm{m1,2}^2 + (2 \pi f C_\mathrm{load})^2}. \end{split} \]
We can use the identity Equation 9 to calculate the rms output noise to
\[ V_\mathrm{n,out,rms}^2 = \int_0^\infty \overline{V_\mathrm{n,out}^2}(f) \cdot df = \frac{k T}{C_\mathrm{load}} \left( 2 \gamma_{1,2} + 2 \gamma_{3,4} \frac{g_\mathrm{m3,4}}{g_\mathrm{m1,2}} \right). \tag{23}\]
Inspecting Equation 23 we can see that the integrated output noise is the \(k T / C\) noise of the output load capacitor, enhanced by the \(\gamma_{12}\) of the input differential pair, plus a (smaller) contribution of the current mirror load \(M_{3,4}\). Intuitively, this result makes sense. We learn that to reduce the output noise we should set \(g_\mathrm{m3,4} < g_\mathrm{m1,2}\).
Please take your time and carefully go through the explanations and derivations for the 5-transistor-OTA in Section 8.2 and Section 8.3. Try to do the calculations yourself; if you get stuck, review the previous chapters. There are additional useful derivations in Section 18.
8.4 5T-OTA Sizing
Armed with the governing equations derived in Section 8.3, we can now size the MOSFETs in the OTA. We remember that we have to size \(M_{1,2}\) and \(M_{3,4}\) equally.
First, we need to select a proper \(g_\mathrm{m}/I_\mathrm{D}\) for the MOSFET. Remembering Section 3, we see that for the input differential pair we should go for a large \(g_\mathrm{m}\), thus we select a \(g_\mathrm{m}/I_\mathrm{D}= 10\). As \(g_\mathrm{ds}\) of \(M_2\) could limit the dc gain (Equation 18), we go with a rather long \(L = 5\,\mu\text{m}\). For current sources, a small \(g_\mathrm{m}/I_\mathrm{D}\) is a good idea, so we start with \(g_\mathrm{m}/I_\mathrm{D}=5\) (because we cannot go too low because of \(V_\mathrm{ds,sat}\)) and also an \(L = 5\,\mu\text{m}\). The \(g_\mathrm{m}/I_\mathrm{D}\) is also useful to estimate the required drain-source voltage to keep a MOSFET in saturation (i.e., keep the \(g_\mathrm{ds}\) small) with this approximate relationship:
\[ V_\mathrm{ds,sat} = \frac{2}{g_\mathrm{m}/I_\mathrm{D}} \tag{24}\]
Please size the 5T-OTA according to the previous \(g_\mathrm{m}/I_\mathrm{D}\) and \(L\) suggestions. Please calculate the \(W\) of \(M_{1-6}\) and the total supply current. Please check whether gain error, total output noise, and turn-on settling are met with the calculated devices sizes and bias currents.
The sizing procedure and its calculation are best performed in a Jupyter notebook, as we can easily look up the exact data from the pre-computed tables:
8.5 5T-OTA Simulation
With the initial sizing of the MOSFETs of the 5T-OTA done, we can design the 5T-OTA circuit and set up a simulation testbench to check the performance parameters. Since this is the first time we draw a more complex schematic, and use a hierarchical design, we should note that drawing a schematic is an art, and there exists a set of rules and recommendations how to name pins, how to use annotations, and so on. Please read Section 22 before you start into your design work.
Please design the circuit of the 5T-OTA. Put the OTA circuit in a separate schematic, create a symbol for it, and use this symbol in a testbench you create in Xschem for this 5T-OTA used as a voltage buffer as shown in Figure 33. Use typical conditions for the simulation and check how well the specification in Table 2 is met and how well the derivations in Section 8.2 and Section 8.3 fit to the simulation results.
If you get stuck, you can find the testbench and 5T-OTA schematic here (for the small-signal analysis) and here (for the large-signal settling simulation). For interested students, the loop gain analysis with Middlebrook’s and Tian’s method of the 5T-OTA can be found here. A comprehensive technical white paper by Texas Instruments about operational amplifier stability theory and compensation methods can be found in (Kay and Wells 2025).
8.6 Component Mismatch
8.6.1 MOSFET Mismatch
So far, we have assumed that implemented MOSFETs show no difference from device to device, which means that two transistors behave completely identical, and the resulting differential circuits are fully symmetric. However, due to manufacturing tolerances, this is not the case in reality. MOSFETs will show mismatch due to tiny random fluctuations in manufacturing, and we have to account for this. The mismatch parameters for various components are summarized in Table 3.
For a typical MOSFET, we usually consider two main mismatch effects (Pelgrom, Duinmaijer, and Welbers 1989):
- A variation of the threshold voltage (mainly due to variations in doping levels).
- A variation of the critical dimensions of the MOSFET (\(W\) and \(L\) as well as vertical dimensions).
Both effects influence the drain current of the MOSFET, and they are indirectly proportional to the size of the MOSFET. So, if we want to reduce the mismatch, we have to increase the size of the MOSFET by increasing its gate area \(W \cdot L\).
If we formulate the drain current mismatch standard deviation \(\sigma\left\{\Delta I_\mathrm{D}/ I_\mathrm{D}\right\}\) of two nominally identical MOSFET we get
\[ \sigma\left\{\frac{\Delta I_\mathrm{D}}{I_\mathrm{D}}\right\} = \frac{A_\mathrm{mosfet}}{\sqrt{W L}} \tag{25}\]
with \(A_\mathrm{mosfet}\) being a mismatch parameter for a given CMOS technology and \(\sigma\left\{\cdot\right\}\) being the standard deviation of the parameter in parentheses.
Usually, the mismatch in MOSFETs is characterized via two mismatch parameters (Pelgrom, Duinmaijer, and Welbers 1989):
- The threshold voltage mismatch standard deviation
\[ \sigma\left\{\Delta V_\mathrm{th}\right\} = \frac{A_\mathrm{vth}}{\sqrt{W L}} \tag{26}\]
- and standard deviation of the size mismatch
\[ \sigma\left\{\frac{\Delta (W/L)}{(W/L)}\right\} = \frac{A_\mathrm{k}}{\sqrt{W L}}. \tag{27}\]
The resulting standard deviation of the input offset voltage \(V_\mathrm{offs}\) of a differential pair with small \(g_\mathrm{m}/I_\mathrm{D}\) is then given by (Razavi 2017) \[ V_\mathrm{offs} = \sqrt{\left( \frac{V_\mathrm{GS}- V_\mathrm{th}}{2} \right)^2 \cdot \sigma^2\left\{\frac{\Delta (W/L)}{{(W/L)}}\right\} + \sigma^2\left\{\Delta V_\mathrm{th}\right\}}. \tag{28}\]
The mismatch in the drain current of two current-mirror transistors, characterized as the standard deviation and for small \(g_\mathrm{m}/I_\mathrm{D}\), is given by (Razavi 2017)
\[ \sigma^2\left\{\frac{\Delta I_\mathrm{D}}{I_\mathrm{D}}\right\} = \sigma^2\left\{\frac{\Delta (W/L)}{(W/L)}\right\} + 4 \cdot \sigma^2\left\{\frac{\Delta V_\mathrm{th}}{V_\mathrm{GS}- V_\mathrm{th}}\right\}. \tag{29}\]
To minimize the input offset voltage in a differential pair we should strive to minimize \(V_\mathrm{GS}\) (i.e., to maximize \(g_\mathrm{m}/I_\mathrm{D}\), see Equation 28) and to minimize the mismatch in current mirrors we should target a large \(V_\mathrm{GS}\) (i.e., to minimize \(g_\mathrm{m}/I_\mathrm{D}\), see Equation 29). In both cases the MOSFET area \(W \cdot L\) needs to be large enough (see Equation 26 and Equation 27).
How can we now cope with mismatch in design and simulation? We can account for the transistor mismatch according to Equation 26 and Equation 27 in circuit analysis and quantify its effect. We can then take this into account when performing the circuit sizing procedure.
We can also simulate the effects of MOSFET mismatch on circuit performance by doing a Monte Carlo simulation. Here, a random realization of the variations of all circuit components (where mismatch is modelled) is taken and the circuit is simulated. Then, another random realization is simulated, and so on. In summary, we run the same simulation for different realizations \(N\) times and evaluate the resulting variations of the circuit parameters. If \(N\) is large enough, then the distributions should approach a Gaussian distribution, and we can then estimate the variances of the circuit parameters. Using statistical analysis we can then assess the yield of a circuit, i.e., how many circuit realizations will meet the specification.
The number of Monte Carlo simulation runs \(N\) has to be large enough to approach Gaussian distributions to allow estimation of the variances. However, this comes at the cost of a large simulation time, so a balance has to be found. Often, \(N = 250\) is a good compromise between simulation time and well-behaved parameter distributions.
As you can see in the previous discussion, running Monte Carlo simulations is a tedious process due to the large number of involved simulations and the required data processing of the heaps of simulation data. Luckily, CACE supports this type of simulation, and we will use it in Section 8.7.
8.6.2 Resistor Mismatch
Similar to the MOSFET mismatch discussed in Section 8.6.1, resistors will also show mismatch. Equivalently to Equation 25 the standard deviation of the resistor mismatch \(\sigma\left\{\Delta R / R\right\}\) can be characterized by
\[ \sigma\left\{\frac{\Delta R}{R}\right\} = \frac{A_\mathrm{res}}{\sqrt{W L}} \tag{30}\]
with \(A_\mathrm{res}\) being a mismatch parameter for a given CMOS technology.
With Equation 30 we now have two criteria for how to select the width \(W\) of a specific resistor (the length \(L\) is then derived from the required resistance value with \(R = R_\square \cdot L / W\)):
- The current handling capability (the larger the \(W\), the more dc current a resistor can carry), and
- the resistor mismatch (the larger the \(W\), the larger the \(W L\) for a given \(L/W\)).
If a resistor’s dimensions are not limited by the two criteria above then we usually choose the minimum width that is allowed for a given resistor in a specific technology (for SG13G2 it is \(W_\mathrm{min} = 0.5\,\mu\text{m}\)) to save area and to minimize the parasitic capacitance of the resistor to substrate.
8.6.3 Capacitor Mismatch
Similar to the resistor matching discussed in Section 8.6.2, capacitors will also show mismatch. Equivalently to Equation 25 the standard deviation of the capacitor mismatch \(\sigma\left\{\Delta C / C\right\}\) can be characterized by
\[ \sigma\left\{\frac{\Delta C}{C}\right\} = \frac{A_\mathrm{cap}}{\sqrt{W L}} \tag{31}\]
8.7 5T-OTA Simulation versus PVT and MC
As you have seen in Section 8.5 running simulations by hand is tedious. When we want to check the overall performance, we have to run many simulations over various conditions:
- The supply voltage of the circuit has tolerances, and thus we need to check the performance against this variation.
- The temperature at which the circuit is operated is likely changing. Also the performance against this has to be verified.
- When manufacturing the wafers random variations in various process parameters lead to changed parameters of the integrated circuit components. In order to check for this effect, wafer foundries provide model files which shall cover these manufacturing excursions. Simplified, this leads to a slower or faster MOSFET, and usually NMOS and PMOS are not correlated, so we have the process corners SS, SF, TT, FS, and FF. So far, we have only used the TT models in our simulations.
The variations listed in the previous list are abbreviated as PVT (process, voltage, temperature) variations. In order to finalize a circuit all combinations of these (plus the variations in operating conditions like input voltage) have to be simulated. As you can imagine, this leads to a huge number of simulations and simulation results that have to be evaluated for pass/fail.
There are two options how to tackle this efficiently:
- As an experienced designer you have a very solid understanding of the circuit, plus based on the analytic equations you can identify which combination of operating conditions will lead to a worst case performance. Thus, you can drastically reduce the number of corners to simulate, and you run them by hand.
- You are using a framework which highly automates this task of running a plethora of different simulations and evaluating the outcome. These frameworks are called simulation runners.
Luckily, there are open-source versions of simulation runners available, and we will use CACE in this lecture. CACE is written in Python and allows one to set up a datasheet in YAML that defines the simulation problem and the performance parameters to evaluate against specified limits. The resulting simulations are then run in parallel and the simulation data is evaluated and summarized in various forms.
There is a CACE setup available for our 5T-OTA. The datasheet describes the operating conditions and the simulations tasks. For each simulation a testbench template is needed, this one is used for ac simulations, this one is used for noise simulation, and this one is used for transient simulation.
The CACE simulation run can be started with
cace cace/voltage-buffer-ota.yamlThe simulation results are then placed into the cace/_docs folder. If in addition to the default Markdown report an HTML output is needed for easier review then using Pandoc it can be easily converted and viewed with with
cace/cace_view.sh cace/_docs/ota-5t_schematic.mdAfter a successful run, a documentation is automatically generated. The result of a full run of this OTA design is presented here:
CACE Summary for ota-5t
netlist source: schematic
| Parameter | Tool | Result | Min Limit | Min Value | Typ Target | Typ Value | Max Limit | Max Value | Status |
|---|---|---|---|---|---|---|---|---|---|
| Output voltage ratio | ngspice | gain | 0.97 V/V | 0.987 V/V | any | 1.000 V/V | 1.03 V/V | 1.007 V/V | Pass ✅ |
| Bandwidth | ngspice | bw | 10e6 Hz | 15550400.000 Hz | any | 26912100.000 Hz | any | 34052200.000 Hz | Pass ✅ |
| Output voltage ratio (MC) | ngspice | gain_mc | any | 0.998 V/V | any | 0.999 V/V | any | 1.001 V/V | Pass ✅ |
| Bandwidth (MC) | ngspice | bw_mc | 10e6 Hz | 24312600.000 Hz | any | 26806900.000 Hz | any | 28104300.000 Hz | Pass ✅ |
| Output noise | ngspice | noise | any | 0.308 mV | any | 0.371 mV | 1 mV | 0.454 mV | Pass ✅ |
| Settling time | ngspice | tsettle | any | 0.137 us | any | 0.144 us | 10 us | 0.156 us | Pass ✅ |
Plots
gain_vs_temp
gain_vs_vin
gain_vs_vdd
gain_vs_corner
bw_vs_temp
bw_vs_vin
bw_vs_vdd
bw_vs_corner
gain_mc
bw_mc
noise_vs_temp
noise_vs_vin
noise_vs_vdd
noise_vs_corner
settling_vs_temp
settling_vs_vin
settling_vs_vdd
settling_vs_corner
8.7.1 PVT Simulation Analysis
Looking at the CACE report in Note 2, we see that (luckily) the specification is met for all parameters. This is great news! We now have a design that we carefully simulated across PVT and other corners and that is ready for layout. Once we have the layout ready, we can extract the wiring parasitics (\(R\) and \(C\)) as well as other layout-dependent effects like well proximity. Using this augmented netlist, we can then again use CACE to check performance across conditions and parameter variations, and if we still pass all specification points, then our design is finished.
8.7.2 Monte Carlo Simulation Analysis
Looking at the CACE report in Note 2, we see that the output voltage specification is not met due to MOSFET mismatch! We have not considered transistor mismatch in the circuit sizing procedure, and as a result the selected MOSFET dimensions prove to be too small. We should now go back and change the transistor sizing (increasing \(L\) significantly while keeping the \(g_\mathrm{m}/I_\mathrm{D}\) values). Likely we will find that some performance parameters are now deteriorating due to the increased MOSFET dimensions, and we need to iterate until all performance metrics are met in the presence of transistor mismatch.
It is not unusual that the power consumption now increases, as we have to increase the size of the MOSFETs for matching, and these larger MOSFETs increase the parasitic capacitances which in turn lead to larger power consumption to keep the required bandwidth by increasing the \(g_\mathrm{m}\).
Go back to Section 8.4 and repeat the sizing procedure of the 5T-OTA by increasing the \(L\) of the MOSFETs significantly. Focus first on the differential pair as it will likely have the biggest impact (see Equation 28). Then, tune the size of the output current mirror if necessary (see Equation 29).
Once you are happy with the sizing result, repeat the PVT simulations in CACE to confirm the performance of the voltage buffer including mismatch.
8.8 OTA Variants
Following, we are going to discuss two popular variants of the simple 5T-OTA. The first version provides an almost rail-to-rail single-ended output and can thus be used for a variety of applications requiring this range. The arrangement is shown in Figure 39. It is a single-stage amplifier, as the only high-impedance point is at the output where significant voltage-gain is produced. The current mirrors can be used to scale up the current generated in the input differential pair to some extent in the output stage (or can be used to lower the current compared to the bias current in the diffpair); i.e., the bias currents of the input stage and the output stage can be set independently.
Being a single-stage amplifier stability is usually not an issue, as only the output node is high-ohmic; all other nodes feature a MOSFET diode so the node impedance is \(\approx g_\mathrm{m}^{-1}\) and thus the according poles are located at high frequencies.
Another popular version is shown in Figure 40. Here, we have a two-stage amplifier able to provide higher voltage gain. The first stage (the diffpair loaded by a current mirror) is followed by a single-stage common-source amplifier with current-source load. Being a two-stage amplifier with two high-ohmic nodes, stability is a concern, so usually we need some form of compensation. Figure 40 shows a very simplistic Miller-compensation (see Section 13.1) using \(C_\mathrm{M}\). Often, we would want to implement a more advanced scheme. Some examples can be found in (Baker, n.d.). An interesting technique is the indirect compensation with cascoded input differential pairs (see Figure 58) for higher power supply rejection. An advantage of this two-stage amplifier (compared with the simple 5T-OTA) is the dc-balanced load on top of the differential pair, as each side sees a voltage drop from \(V_\mathrm{DD}\) of one \(V_\mathrm{GS}\) (\(V_\mathrm{GS3}\) on the left side and \(V_\mathrm{GS5}\) on the right side).
Note that the circuit of Figure 40 can be easily modified into a low-dropout voltage regulator (LDO). This simple yet often effective circuit is shown in Figure 41. The pass transistor \(M_\mathrm{pass}\) has to be sized according to the load current and the dropout voltage.
The reference voltage \(V_\mathrm{ref}\) is scaled by \(R_1\) and \(R_2\) so that the output voltage \(V_\mathrm{out}\) is given by
\[ V_\mathrm{out} \approx V_\mathrm{ref} \left( 1 + \frac{R_1}{R_2} \right) \]
if the gain of the OTA is sufficiently high. The quiescent current through \(R_{1,2}\) establishes a minimum load current for the LDO, which is often good for stability. More information on LDOs can be found in (Razavi 2019).
9 Cascode Stage
As we have seen in Section 8, the performance of the OTA is generally quite acceptable (see Table 2), but we might want to aim for better output voltage accuracy. As our analysis has shown the output voltage tolerance is limited by the open-loop dc gain \(A_0\) of the OTA (see Equation 14), which in turn is limited by the output conductance of \(M_2\) and \(M_4\) in Figure 32, which is also confirmed by the analytical result in Equation 18.
During the sizing procedure, we have seen that the achievable \(g_\mathrm{m}/ g_\mathrm{ds}\) ratio of a single MOSFET is limited, even if we increase \(L\). We are thus searching for a better option, and here (local) feedback in form of a cascode comes to help.
For analysis of a cascode, we use the following single-transistor stage shown in Figure 42.
In order to derive the operation of the cascode analytically, we draw the small-signal equivalent circuit in Figure 43. We assume that \(V_\mathrm{B}\) is a low-ohmic bias voltage, thus we replace it with ac ground. We further set \(g_\mathrm{mb}= 0\) (and ignore a couple of capacitances for now).
Since the gate is assumed at a fixed potential, we can put \(C_\mathrm{gs}\) in parallel with \(G_\mathrm{S}\) as \(G_\mathrm{S}^{*} = G_\mathrm{S} + s C_\mathrm{gs}\), and we can put \(C_\mathrm{gd}\) in parallel with \(G_\mathrm{D}\) as \(G_\mathrm{D}^{*} = G_\mathrm{D} + s C_\mathrm{gd}\). As a result, we will disregard these capacitors for now, and just consider \(G_\mathrm{S}\) and \(G_\mathrm{D}\).
9.1 Cascode Output Impedance
As a first step, we want to calculate the output impedance at the drain of the MOSFET (i.e., looking into the drain). For this, we replace \(G_\mathrm{D}\) with a current source. The resulting small-signal equivalent circuit is shown in Figure 45.
We realize that \(I_\mathrm{out}\) flows through \(G_\mathrm{S}\) (as there is no other way to go) and drops \(V_\mathrm{gs}\) (note the sign): \[ V_\mathrm{gs}= -\frac{I_\mathrm{out}}{G_\mathrm{S}} \]
Further, \(V_\mathrm{out} = -V_\mathrm{gs}+ V_\mathrm{ds}\). Calculating KCL at the output node results in \[ I_\mathrm{out} - g_\mathrm{m}V_\mathrm{gs}- g_\mathrm{ds}V_\mathrm{ds}= 0. \]
Using the previously found identities, and after a bit of algebraic manipulations we arrive at \[ g_\mathrm{out} = \frac{I_\mathrm{out}}{V_\mathrm{out}} = \frac{g_\mathrm{ds}}{1 + \frac{g_\mathrm{m}+ g_\mathrm{ds}}{G_\mathrm{S}}} = \frac{g_\mathrm{ds}\cdot G_\mathrm{S}}{G_\mathrm{S} + g_\mathrm{m}+ g_\mathrm{ds}} \tag{32}\]
We find that if \(G_\mathrm{S} = 0\) (\(R_\mathrm{S} \to \infty\)) then \(g_\mathrm{out} = 0\) (\(r_\mathrm{out} \to \infty\)), and if \(G_\mathrm{S} \to \infty\) (\(R_\mathrm{S} = 0\)) then \(g_\mathrm{out} = g_\mathrm{ds}\).
We can further calculate the benefits of a cascode if we assume we put a cascode on top of a common-source transistor stage (thus \(G_\mathrm{S} = g_\mathrm{ds}'\)) and get \[ g_\mathrm{out} = \frac{g_\mathrm{ds}\cdot g_\mathrm{ds}'}{g_\mathrm{ds}' + g_\mathrm{m}+ g_\mathrm{ds}} \approx g_\mathrm{ds}' \frac{g_\mathrm{ds}}{g_\mathrm{m}} \tag{33}\]
The output impedance of the lower MOSFET (\(r_\mathrm{out} = 1 / g_\mathrm{ds}'\)) is increased by the self-gain (\(g_\mathrm{m}/ g_\mathrm{ds}\)) of the cascode transistor! This is a powerful technique to increase the output impedance of a transistor stage by cascoding, much better than increasing \(L\)!
9.2 Cascode Input Impedance
To calculate the input impedance of a cascode (i.e., looking into the source) we replace \(G_\mathrm{S}\) with a current source. The resulting small-signal equivalent circuit is shown in Figure 46.
We note that \(V_\mathrm{gs}= -V_\mathrm{in}\) and that \(I_\mathrm{in}\) flows through \(G_\mathrm{D}\) (again, there is no other way to go), resulting in \(V_\mathrm{D} = I_\mathrm{in} / G_\mathrm{D}\). Note that \(V_\mathrm{ds}= V_\mathrm{D} - V_\mathrm{in}\). Formulating KCL at the input node results in \[ I_\mathrm{in} + g_\mathrm{ds}V_\mathrm{ds}+ g_\mathrm{m}V_\mathrm{gs}= 0. \]
After some manipulation we find that \[ g_\mathrm{in} = \frac{I_\mathrm{in}}{V_\mathrm{in}} = \frac{(g_\mathrm{m}+ g_\mathrm{ds}) \cdot G_\mathrm{D}}{g_\mathrm{ds}+ G_\mathrm{D}}. \tag{34}\]
Setting \(G_\mathrm{D} = 0\) (\(R_\mathrm{D} \to \infty\)) results in \(g_\mathrm{in} = 0\) (\(r_\mathrm{in} \to \infty\)) as well, so the input impedance of the cascode becomes very large when the drain impedance is large.
However, setting \(G_\mathrm{D} = \infty\) (\(R_\mathrm{D} = 0\)) results in the well-known result of
\[ g_\mathrm{in} = g_\mathrm{m}+ g_\mathrm{ds}\approx g_\mathrm{m}, \]
which means that the input impedance looking into a cascode is \(r_\mathrm{in}\approx g_\mathrm{m}^{-1}\).
This has the practical benefit that a capacitance connected at this node results in a high-frequency pole, which is often not critical in terms of stability. Further, the voltage swing at a cascode input node is small due to the often small impedance, and this minimizes the Miller effect at connected inter-node capacitors (see Section 17.1).
10 Improved Current Mirrors
In Section 6, we looked into the operation of the basic current mirror. While it is a useful structure and easy to implement, its output resistance is limited by the MOSFET’s output conductance to \(r_\mathrm{out} = g_\mathrm{ds}^{-1}\), and its current mirroring accuracy is also limited by channel-length modulation effects since the \(V_\mathrm{DS}\) of the output transistor varies with load conditions, and is thus different from the \(V_\mathrm{DS}\) of the reference transistor.
Using the cascode principle introduced in Section 9, we can improve both the output resistance and the current mirroring accuracy of the current mirror by adding a cascode stage (shown in blue). The improved current mirror structure is shown in Figure 47.
We can see that by introducing the cascode transistors we achieve the following benefits:
- Increased output resistance, as we have seen in Equation 32.
- Improved current mirroring accuracy, since the cascode transistors help to keep the drain-source voltage of the output transistor nearly constant and equal to that of the reference transistor.
There are several ways to implement the bias voltage \(V_\mathrm{bias}\) for setting the cascode transistors’ gate potential. One simple option is to use a biasing resistor \(R_\mathrm{bias}\) (highlighted in blue) as shown in Figure 48, which is called a “high-swing” cascode structure.
<>:9: SyntaxWarning: "\m" is an invalid escape sequence. Such sequences will not work in the future. Did you mean "\\m"? A raw string is also an option.
<>:9: SyntaxWarning: "\m" is an invalid escape sequence. Such sequences will not work in the future. Did you mean "\\m"? A raw string is also an option.
/tmp/ipykernel_3545/2642429397.py:9: SyntaxWarning: "\m" is an invalid escape sequence. Such sequences will not work in the future. Did you mean "\\m"? A raw string is also an option.
res = elm.Resistor().down().label('$R_\mathrm{bias}$').color('blue')
The output impedance according to Equation 33 of the improved current mirror is approximately given by (\(r_\mathrm{ds,casc} = g_\mathrm{ds,casc}^{-1}\) and \(g_\mathrm{m,casc}\) are the parameters of the cascode transistor, and \(r_\mathrm{ds} = g_\mathrm{ds}^{-1}\) is the parameter of the bottom transistor):
\[ r_\mathrm{out} = r_\mathrm{ds,casc} + r_\mathrm{ds} \cdot (1 + g_\mathrm{m,casc} \cdot r_\mathrm{ds,casc}). \tag{35}\]
We can bias the gate voltages of the cascode transistors with any suitable bias circuit, but a simple way is to use a resistor \(R_\mathrm{bias}\) as shown in the figure. The voltage drop across this resistor sets the drain-source voltage of the lower transistors (together with the sizing of the MOSFETs). By choosing a sufficiently large value for \(R_\mathrm{bias}\), we can ensure that both transistors remain in saturation for the desired range of output currents. The cascode transistors make sure that the drain-source voltage of the output transistor remains nearly constant and equal to the drain-source voltage of the reference transistor, thus improving the current mirroring accuracy.
Another option for an improved current mirror is to use source degeneration with a resistor. This configuration is shown in Figure 49. Here, the source degeneration resistors \(R_\mathrm{deg}\) help to stabilize the operating point of the current mirror using series feedback.
Here, similar to Equation 35, the output resistance can be approximated by
\[ r_\mathrm{out} = r_\mathrm{ds} + R_\mathrm{deg} \cdot (1 + g_\mathrm{m}\cdot r_\mathrm{ds}). \tag{36}\]
A third popular option to implement an improved current mirror is to use the so-called regulated current mirror, which uses an additional amplifier to sense the drain potential of the bottom transistor and keep it constant (Hosticka 1979). Note that the output current will not change if the \(V_\mathrm{DS}\) of the bottom transistor is kept constant. We can use any suitable amplifier for this purpose, e.g., a simple OTA as introduced in Section 8. In the most basic form, we use a common-source stage with a current mirror load as shown in blue in Figure 50.
We assume the voltage gain of the auxiliary amplifier to be \(A_\mathrm{v} = g_\mathrm{maux} / g_\mathrm{dsaux}\), where \(g_\mathrm{maux}\) and \(g_\mathrm{dsaux}\) are the transconductance and output conductance of the auxiliary amplifier, respectively. The output resistance of the regulated cascode current mirror can then be approximated by
\[ \begin{split} r_\mathrm{out} &= r_\mathrm{ds,casc} + r_\mathrm{ds} \cdot [1 + g_\mathrm{m,casc} \cdot r_\mathrm{ds,casc} \cdot (1 + g_\mathrm{maux} / g_\mathrm{dsaux})] \\ & \approx r_\mathrm{ds} \cdot g_\mathrm{m,casc} \cdot r_\mathrm{ds,casc} \cdot g_\mathrm{m,aux} \cdot r_\mathrm{ds,aux} \end{split} \tag{37}\]
which, compared to Equation 35, is further improved by the gain of the auxiliary amplifier.
We now want to size all these current mirror structures and simulate their performance. We try to size them for similar chip area in order to get a fair comparison. We assume a reference current of \(I_\mathrm{bias} = 50\,\mu\text{A}\) and a mirror ratio of 1:1. We size for a minimum voltage headroom for the current sources of \(V_\mathrm{DS,min} = 0.4\,\text{V}\). The calculations are summarized in this sizing notebook.
The resulting circuits are drawn in Figure 51. The testbench simulates the dc output characteristics of all four current mirror variations (the three improved ones and the basic one for reference). The testbench also runs a Monte-Carlo simulation to evaluate the current mirroring accuracy under device mismatch (see Section 8.6.1).
The output characteristics from the dc sweep simulation are shown in Figure 52, and a zoom-in in Figure 53. We can see that all improved current mirror structures achieve a significantly higher output resistance compared to the basic current mirror. The regulated cascode structure achieves the highest output resistance, as expected.
We now look into the results of the Monte-Carlo simulation to evaluate the current mirroring accuracy under device mismatch using 500 runs and a compliance voltage of 0.4 V. The results are summarized in Figure 54. We can see that the high-swing cascode and the regulated cascode achieve a very precise nominal current accuracy of almost 50 µA. However, the source-degenerated current mirror shows a significantly reduced spread of the output current, indicating a reduced mismatch of the poly-silicon resistors compared to the MOSFETs.
Finally, we compare the output noise of the four different current mirror structures in Figure 55. We can see that the regulated cascode has the highest output noise due to the additional auxiliary amplifier, while the source-degenerated mirror has the lowest output noise.
10.1 Low-Voltage Regulated Current Mirror
The one drawback of the regulated cascode current mirror shown in Figure 50 is its relatively high compliance voltage, which is due to the fact that \(V_\mathrm{DS1} = V_\mathrm{GSaux}\). One alternative implementation that reduces the compliance voltage is shown in Figure 56. Here, we use a differential common-gate stage (essentially a current mirror with inputs at the sources of the transistors) as an auxiliary amplifier, which significantly reduces the required voltage headroom, at the expense of a slightly increased circuit complexity (Ivanov and Filanovsky 2004). However, the bias current sources \(I_\mathrm{bias2,3}\) of the auxiliary amplifier introduce some additional noise and mismatch.
10.2 Current Source Variations Summary
In summary, we can classify the usage of the different current mirror structures as follows:
- For general applications where output resistance and current accuracy are not critical, the basic current mirror can be used. It also has the lowest compliance voltage since only one transistor is stacked.
- The high-swing cascode current mirror is a good choice when higher output resistance is needed, while still keeping the circuit relatively simple.
- The source-degenerated current mirror is a good choice when the best current matching and low output noise are required. The additional voltage headroom that is dropped across the source degeneration can be adapted (higher is better), but a minimum value of 0.1 V should be used.
- The regulated cascode current mirror is the best choice when the highest output resistance is required, and the additional complexity and output noise are acceptable.
- The low-voltage regulated cascode current mirror is a good alternative to the regulated cascode when a low compliance voltage is required.
Please note that the absolute performance can be tweaked by proper sizing. The examples shown here are sized for similar chip area and a fair comparison.
10.3 Current Mirror Matching
Looking at the different current mirror architectures in Section 10, we can see that the current mirror matching is dominated by the bottom transistor pair (assuming equal \(V_\mathrm{DS}\)), with the exception of the resistively degenerated current mirror. We asserted that the matching of the resistively-degenerated current mirror is improved due to the lower impact of MOSFET mismatch compared to resistor mismatch. We will now substantiate this claim.
We will derive the current mirror matching of a pair of resistively-degenerated current mirror transistors shown in Figure 49.
The variance \(\sigma^2\) of the output current difference, normalized to the current, is given by (Gray et al. 2009)
\[ \begin{split} \sigma^2\left\{\frac{\Delta I_\mathrm{D}}{I_\mathrm{D}}\right\} & = \frac{\sigma^2\left\{\Delta V_\mathrm{th}\right\}}{(V_\mathrm{drv} + V_\mathrm{deg})^2} + \left( \frac{V_\mathrm{drv}}{V_\mathrm{drv} + V_\mathrm{deg}} \right)^2 \cdot \sigma^2\left\{\frac{\Delta K}{K}\right\} \\ & + \left( \frac{V_\mathrm{deg}}{V_\mathrm{drv} + V_\mathrm{deg}} \right)^2 \cdot \sigma^2\left\{\frac{\Delta R}{R}\right\}. \end{split} \tag{38}\]
The definition of \(V_\mathrm{drv}\) is adapted here and understood as half of the \(V_\mathrm{DS}\) saturation voltage, i.e., \(V_\mathrm{drv} = V_\mathrm{DS,sat} / 2 \approx I_\mathrm{D}/ g_\mathrm{m}\). The degeneration voltage is the voltage drop across the degeneration resistors and given by \(V_\mathrm{deg} = I_\mathrm{D}\cdot R\).
The standard deviation of the resistor \(\sigma\left\{\Delta R / R\right\}\) can be calculated using Equation 30. Further, the threshold voltage mismatch \(\sigma\left\{\Delta V_\mathrm{th}\right\}\) can be calculated using Equation 26.
By using the approximation of Equation 4, we can express Equation 38 in terms of our preferred sizing parameter \(g_\mathrm{m}/ I_\mathrm{D}\):
\[ \begin{split} \sigma^2\left\{\frac{\Delta I_\mathrm{D}}{I_\mathrm{D}}\right\} & = \frac{\sigma^2\left\{\Delta V_\mathrm{th}\right\}}{[(g_\mathrm{m}/I_\mathrm{D})^{-1} + V_\mathrm{deg}]^2} + \left( \frac{1}{1 + V_\mathrm{deg}\cdot g_\mathrm{m}/I_\mathrm{D}} \right)^2 \cdot \sigma^2\left\{\frac{\Delta K}{K}\right\} \\ & + \left( \frac{V_\mathrm{deg} \cdot g_\mathrm{m}/I_\mathrm{D}}{1 + V_\mathrm{deg} \cdot g_\mathrm{m}/I_\mathrm{D}} \right)^2 \cdot \sigma^2\left\{\frac{\Delta R}{R}\right\}. \end{split} \tag{39}\]
The standard deviation of the transconductance parameter mismatch \(\sigma\left\{\Delta K / K\right\}\) can be calculated similarly as (which is an alternative form to Equation 27)
\[ \sigma^2\left\{\frac{\Delta K}{K}\right\} = \sigma^2\left\{\Delta W\right\} \cdot \frac{1}{W^2} + \sigma^2\left\{\Delta L\right\} \cdot \frac{1}{L^2} + \sigma^2\left\{\frac{\Delta \mu}{\mu}\right\} \cdot \frac{1}{W L}, \tag{40}\]
where \(\sigma\left\{\Delta W\right\}\) and \(\sigma\left\{\Delta L\right\}\) are the process-dependent mismatch parameters for the width \(W\) and length \(L\), respectively, and \(\sigma\left\{\Delta \mu / \mu\right\}\) is the mobility mismatch parameter.
The standard deviations of the components of the SG13G2 process are summarized in Table 3. For mismatch calculations we can assume them to be uncorrelated.
| Component | Matching Parameter | Value |
|---|---|---|
Resistor rsil |
\(\sigma\left\{\Delta R / R\right\} \cdot \sqrt{WL}\) | 1.2 % µm |
Resistor rppd |
\(\sigma\left\{\Delta R / R\right\} \cdot \sqrt{WL}\) | 1.5 % µm |
Resistor rhigh |
\(\sigma\left\{\Delta R / R\right\} \cdot \sqrt{WL}\) | 5 % µm |
MIM cap_cmim |
\(\sigma\left\{\Delta C / C\right\} \cdot \sqrt{WL}\) | 1 % µm (estimated) |
MOSFET sg13_lv_nmos |
\(\sigma\left\{\Delta V_\mathrm{th}\right\} \cdot \sqrt{WL}\) | 3.9 mV µm |
MOSFET sg13_lv_nmos |
\(\sigma\left\{\Delta W\right\}\) | 4 nm |
MOSFET sg13_lv_nmos |
\(\sigma\left\{\Delta L\right\}\) | 2 nm |
MOSFET sg13_lv_nmos |
\(\sigma\left\{\Delta \mu/\mu\right\} \cdot \sqrt{WL}\) | 0.5 % µm |
MOSFET sg13_lv_pmos |
\(\sigma\left\{\Delta V_\mathrm{th}\right\} \cdot \sqrt{WL}\) | 2.2 mV µm |
MOSFET sg13_lv_pmos |
\(\sigma\left\{\Delta W\right\}\) | 4 nm |
MOSFET sg13_lv_pmos |
\(\sigma\left\{\Delta L\right\}\) | 2 nm |
MOSFET sg13_lv_pmos |
\(\sigma\left\{\Delta \mu/\mu\right\} \cdot \sqrt{WL}\) | 0.33 % µm |
Inspecting Equation 38 we can see that by implementing a common-source transistor without source degeneration (i.e., \(V_\mathrm{deg} = 0\)), the current mirror matching is dominated by the threshold voltage mismatch and the transconductance parameter mismatch of the MOSFETs:
\[ \sigma^2\left\{\frac{\Delta I_\mathrm{D}}{I_\mathrm{D}}\right\} = \sigma^2\left\{\Delta V_\mathrm{th}\right\} \left( \frac{g_\mathrm{m}}{I_\mathrm{D}} \right)^2 + \sigma^2\left\{\frac{\Delta K}{K}\right\} \tag{41}\]
The first term in Equation 41 can be minimized by choosing a low \(g_\mathrm{m}/ I_\mathrm{D}\) ratio, while the latter term is minimized by increasing the device area (i.e., increasing \(W\) and \(L\)).
Looking at the resistively-degenerated current mirror, and using a large degeneration voltage \(V_\mathrm{deg}\), we can simplify Equation 39 to
\[ \sigma^2\left\{\frac{\Delta I_\mathrm{D}}{I_\mathrm{D}}\right\} = \sigma^2\left\{\frac{\Delta R}{R}\right\} \tag{42}\]
indicating that now the current matching of the degenerated current mirror is defined by the resistor matching only. Since resistors typically have a significantly better matching than MOSFETs, this can lead to a significant improvement in current mirror accuracy.
Let us now calculate the current mirror matching of the simple current mirror. Using Equation 41, and using the sizing values of \(g_\mathrm{m}/ I_\mathrm{D}= 5\,\text{V}^{-1}\), \(W = 10\,\mu\text{m}\), and \(L = 5\,\mu\text{m}\), we can calculate the standard deviation of the transconductance parameter mismatch using Equation 40 and Table 3: \[ \sigma\left\{\frac{\Delta K}{K}\right\} = \sqrt{ \left( \frac{4\,\text{nm}}{10\,\mu\text{m}} \right)^2 + \left( \frac{2\,\text{nm}}{5\,\mu\text{m}} \right)^2 + \left( \frac{0.5\,\%\mu\text{m}}{\sqrt{10\,\mu\text{m} \cdot 5\,\mu\text{m}}} \right)^2 } = 0.09\,\%. \]
The standard deviation of the threshold voltage mismatch can be calculated using Equation 26 and Table 3: \[ \sigma\left\{\Delta V_\mathrm{th}\right\} = \frac{3.9\,\text{mV}\mu\text{m}}{\sqrt{10\,\mu\text{m} \cdot 5\,\mu\text{m}}} = 0.55\,\text{mV}. \]
Bringing both results into Equation 41, we get \[ \sigma\left\{\frac{\Delta I_\mathrm{D}}{I_\mathrm{D}}\right\} = \sqrt{ (0.55\,\text{mV} \cdot 5\,\text{V}^{-1})^2 + (0.09\,\%)^2} \approx 0.29\,\%. \] Comparing with the simulation results in Figure 54 for the basic current mirror, we can see that this gives a reasonable estimate compared to the standard deviation of about \(0.21\,\mu\text{A}/48.9\,\mu\text{A} = 0.43\,\%\) obtained from the Monte-Carlo simulation. The remaining discrepancy is due to simplifications in the analytical model (e.g., the square-law approximation).
Let us now calculate the current mirror matching of the resistively-degenerated current mirror. We can use Equation 39 to analyze this configuration. We use the sizing values of \(g_\mathrm{m}/ I_\mathrm{D}= 10\,\text{V}^{-1}\), \(W = 20\,\mu\text{m}\), and \(L = 3\,\mu\text{m}\), for the MOSFET, and \(V_\mathrm{deg} = 0.2\,\text{V}\), \(L = 15\,\mu\text{m}\) / \(W = 1\,\mu\text{m}\) for the used rppd resistor.
The standard deviation of the transconductance parameter mismatch can be calculated as \[ \sigma\left\{\frac{\Delta K}{K}\right\} = \sqrt{ \left( \frac{4\,\text{nm}}{20\,\mu\text{m}} \right)^2 + \left( \frac{2\,\text{nm}}{3\,\mu\text{m}} \right)^2 + \left( \frac{0.5\,\%\mu\text{m}}{\sqrt{20\,\mu\text{m} \cdot 3\,\mu\text{m}}} \right)^2 } = 0.10\,\%. \]
The standard deviation of the threshold voltage mismatch can be calculated as \[ \sigma\left\{\Delta V_\mathrm{th}\right\} = \frac{3.9\,\text{mV}\mu\text{m}}{\sqrt{20\,\mu\text{m} \cdot 3\,\mu\text{m}}} = 0.50\,\text{mV}. \]
The standard deviation of the resistor mismatch can be calculated using Equation 30 and Table 3: \[ \sigma\left\{\frac{\Delta R}{R}\right\} = \frac{1.5\,\%\mu\text{m}}{\sqrt{15\,\mu\text{m} \cdot 1\,\mu\text{m}}} = 0.39\,\%. \]
Plugging these results into Equation 39, we get \[ \begin{split} \sigma^2\left\{\frac{\Delta I_\mathrm{D}}{I_\mathrm{D}}\right\} =& \left( \frac{0.50\,\text{mV}}{0.1\,\text{V} + 0.2\,\text{V}} \right)^2 + \left( \frac{1}{1 + 0.2\,\text{V} \cdot 10\,\text{V}^{-1}} \cdot 0.10\,\% \right)^2 \\ & + \left( \frac{0.2\,\text{V} \cdot 10\,\text{V}^{-1}}{1 + 0.2\,\text{V} \cdot 10\,\text{V}^{-1}} \cdot 0.39\,\%\right)^2 \\ =& (0.29\,\%)^2. \end{split} \]
We see that compared to the basic current mirror, the resistively-degenerated current mirror achieves a significantly improved current matching. This matches quite well with the simulation results in Figure 54 for the resistively-degenerated current mirror, where we obtained a standard deviation of about \(0.12\,\mu\text{A}/48.8\,\mu\text{A} = 0.25\,\%\) from the Monte-Carlo simulation.
11 Improved (Telescopic) OTA
With the newly learned know-how of the cascode stage we can set out to improve our original basic 5T-OTA design. Essentially this means adding cascodes to \(M_2\) and \(M_4\) in Figure 32. For symmetry reasons we add cascodes to both sides, and the resulting schematic is shown in Figure 58. This configuration is also referred to as “telescopic OTA” (likely because of the stacked structure, where all the transistors are stacked in a current path like the tubes of a telescope).
The transistor name suffix “C” indicates a cascode device sitting atop its base transistor. The bias voltage \(V_\mathrm{bias2}\) is referenced to \(V_\mathrm{DD}\) (it is shown differently in Figure 58 to simplify the schematic), and the floating bias voltage \(V_\mathrm{bias1}\) creates a voltage bias for \(M_\mathrm{1C}\) and \(M_\mathrm{2C}\) relative to the tail point, so that the \(V_\mathrm{DS}\) of \(M_{1,2}\) stays constant with a changing common-mode input voltage.
It is critically important for stable performance across PVT that the bias voltages for the cascode gates are created in a manner that tracks variations with process, temperature, and supply voltage!
The current mirror constructed out of \(M_\mathrm{3,3C}\) and \(M_\mathrm{4,4C}\) is a special kind of cascode current mirror for low-voltage operation, also referred to as high-swing cascode current mirror (Jespers and Murmann 2017). This type is very often used, as it forces the \(V_\mathrm{GS}\) and \(V_\mathrm{DS}\) of \(M_{3,4}\) to be equal, so the current mirror ratio is independent of \(g_\mathrm{ds}\).
Try to verify the above statement of equal drain-source voltages by deriving both, an equation for \(V_\mathrm{DS4}\) assuming a high-swing cascode current mirror (Figure 58) and \(V_\mathrm{DS4}\) in case of a simple cascode current mirror, where the reference branch \((M_\mathrm{3,3C})\) is comprised of two MOSFET diodes.
Further, by properly selecting the bias voltages of the cascode a low-voltage operation is achieved as \(V_\mathrm{DS}\) can be minimized, allowing even triode operation of the current-mirror MOSFETs (as, noted above, a large \(g_\mathrm{ds}\) is not a big issue).
A simplified small-signal gain calculation of this improved OTA uses the result of Equation 18 and Equation 33 to arrive at the approximate dc gain of \[ A_0 \approx \frac{g_\mathrm{m12}}{g_\mathrm{ds2} \frac{g_\mathrm{ds2C}}{g_\mathrm{m2C}} + g_\mathrm{ds4} \frac{g_\mathrm{ds4C}}{g_\mathrm{m4C}}} \tag{43}\] leading to a significant boost in dc gain due to cascoding. We use this increased gain to reduce the \(L\) of all MOSFET to
- save area (a smaller \(L\) will lead to a smaller \(W\) for a given \(W/L\) ratio) and
- push the additional poles and zeros at the inner nodes of the cascode transistors (e.g., the connection of the drain of \(M_4\) to the source of \(M_\mathrm{4C}\)) to higher frequencies to result in stable behavior and a reasonable gain transfer function (too many poles and zeros in the pass band of the amplifier create many issues with stability margin).
11.1 Sizing the Improved OTA
Like the sizing of the 5T-OTA in Section 8.4 we again use the \(g_\mathrm{m}/I_\mathrm{D}\) method using a Python notebook. Instead of using \(L = 5\,\mu\text{m}\) we this time use a reduced \(L = 0.5\,\mu\text{m}\) for \(M_\mathrm{1/1C,2/2C,3/3C,4/4C}\) (for speed reasons) and \(L = 5\,\mu\text{m}\) for \(M_\mathrm{5,6}\) for better common-mode rejection (the tail current mirror is less critical in terms of speed and stability).
We set \(g_\mathrm{m}/I_\mathrm{D}= 13\) across the board for a good trade-off between speed, current efficiency, and voltage headroom for the MOSFETs (this is now way more critical than in the basic 5T-OTA as we now stack twice as many MOSFETs at the same supply voltage). Please look at Section 3 to confirm this choice.
Looking at this sizing result we see that we achieve an improved \(A_0 > 43\,\text{dB}\) while meeting also the other performance requirements of Table 2 with margin. In addition, we check the voltage headroom of the critical MOSFET to see if we can squeeze it into the available supply voltage range, and see that this is possible with our above choice selection of parameters.
Please take a detailed look at the above sizing notebook and play with the numbers and calculations. Do you find a better trade-off for the input parameters? Can you understand the thinking process behind the choices and calculations?
11.2 Designing the Improved OTA
Based on the collected experience in this lecture and the result of the sizing procedure in Section 11.1 you should be able to design this OTA. If you want, please go ahead and try an implementation and check its performance with CACE. Looking at the design in Figure 58 we can see that we still have the task to create the bias voltages \(V_\mathrm{bias1}\) and \(V_\mathrm{bias2}\), and we have to take care of practical issues like power-down, proper biasing, and so on.
In Figure 59 you can see a possible implementation of the bias voltage generation which we will then implement in Figure 60. The additional current mirror transistors \(M_\mathrm{8,9}\) create a small current flowing through \(M_\mathrm{10}\) to establish \(V_\mathrm{bias1} = V_\mathrm{GS10} + V_\mathrm{tail}\). The \(V_\mathrm{GS}\) of \(M_8\) is used to create \(V_\mathrm{bias2} = V_\mathrm{DD}- V_\mathrm{GS8}\). Note that it is an important design aspect that \(V_\mathrm{bias1}\) tracks variations in \(V_\mathrm{tail}\) to keep the \(V_\mathrm{DS}\) of \(M_{1,2}\) constant with changing common-mode input voltage. Likewise, \(V_\mathrm{bias2}\) has to track variations in \(V_\mathrm{DD}\) to keep the \(V_\mathrm{DS}\) of \(M_{3,4}\) constant with changing supply voltage.
The transistor-level implementation is finally shown in Figure 60, and it also includes practical design aspects like power-down transistors, current sensing elements, and decoupling capacitors on sensitive bias nodes.
11.2.1 Discussion of the OTA Design
We now do an analysis of the circuit design of the OTA including all the complications which make this design practical.
- For easier navigation, the device identifiers are consistent with the circuit sketch in Figure 58.
- Some MOSFET dimensions are rounded to make a better fit in the IC layout. Please also look carefully at \(W\), \(L\), and \(\mathrm{ng}\). The parameter \(\mathrm{ng}\) defines how the total \(W\) of a MOSFET should be split into individual MOSFET fingers with \(W_\mathrm{f} = W / \mathrm{ng}\). This is done to arrive at a suitably sized MOSFET physical implementation. As we will not deal with IC layout in this lecture we will leave it at that.
- In order to allow good matching in the IC layout, MOSFETs (and other components) have to be constructed from equal pieces. To that end, \(W/L\) scaling is done using unit elements (see finger width \(W_\mathrm{f}\)). Sometimes, besides \(W\) the length \(L\) has to be scaled, and this leads to the odd-looking series stacking of some MOSFETs (easily recognizable by the connected gates). In order to increase circuit readability, a subcircuit could be constructed hiding this series stacking of MOSFET, but it is sometimes easier to avoid subcircuits. There is a fine line in this trade-off, sometimes a depth of 4 is the decision point between subcircuit use/no-use.
- As you can (hopefully) see the circuit is carefully drawn to ease readability. Important nets are named, text comments state certain properties like nominal voltage levels, bias currents, etc. Current sensing elements are added to directly see the dc currents in the circuit simulation.
- The bias voltage generation for the cascodes is included as well. The voltage drop for the bottom transistors is developed by properly scaling the MOSFETs in the reference branch. We reduce the \(W/L\) ratio to increase the \(V_\mathrm{GS}\) to create a voltage headroom for the bottom MOSFET. We are using a dummy branch for bias generation (constructed with \(M_\mathrm{7-10}\)).
- The floating bias voltage \(V_\mathrm{bias1}\) is created by implementing a current source from \(V_\mathrm{DD}\) (\(M_\mathrm{9}\)), then a MOSFET diode \(M_{10}\), and an increased current towards \(V_\mathrm{SS}\) through \(M_\mathrm{5}\).
- Power-down transistors \(M_{\mathrm{pd,}x}\) are added to allow a proper shutdown of the circuit with a digital enable input. It is generally a good idea to clamp floating nodes in off-mode so that no issues during power-down (like increased leakage currents) or delayed startup or shutdown are occurring. It is further a good design principle to buffer all incoming digital signals with inverters (\(M_\mathrm{pd,1-4}\)) connected to the local supply. This lowers the risk of unwanted noise coupling or excessive slew rates on the incoming digital signals.
- Sensitive bias nodes are buffered with decoupling capacitors. We are using MOSFETs as nonlinear capacitors, which is not an issue in this application, but we value the increased capacitive density. Please note how the MOSFET are connected (some are tied to \(V_\mathrm{DD}\) while others are tied to \(V_\mathrm{SS}\)).
Note that a parallel connection of devices is effectively possible using the multiplier notation of Xschem.
11.3 Simulation of Improved OTA
Now that the circuit design of the improved OTA is done, we can use the same simulation testbenches as for the basic OTA. The testbenches are shown in Figure 61, Figure 62, and Figure 63.
Please use the above testbenches to simulate the improved OTA:
- Check the dc bias points. Are they good? How stable are they across PVT variations?
- What are the small-signal parameters like gain, noise and bandwidth? Are they fitting the specification?
- What is large-signal performance? Is the settling fast enough? Is the settling well behaved, i.e., are there overshoots or other strange ringing indicating potential stability issues?
- Try to improve the design. Change various device parameters and see what happens. Whenever you change something, check the dc operating point first. If the dc operating point is not good no further simulations make sense.
11.4 Corner Simulation of Improved OTA
Just like for the basic OTA we use the CACE system to check the performance of the improved OTA design holistically across variations like PVT and input signal variations. The results of the CACE run are shown below in Note 3.
CACE Summary for ota-improved
netlist source: schematic
| Parameter | Tool | Result | Min Limit | Min Value | Typ Target | Typ Value | Max Limit | Max Value | Status |
|---|---|---|---|---|---|---|---|---|---|
| Output voltage ratio | ngspice | gain | 0.99 V/V | 1.000 V/V | any | 1.002 V/V | 1.01 V/V | 1.006 V/V | Pass ✅ |
| Bandwidth | ngspice | bw | 10e6 Hz | 146600000.000 Hz | any | 206653000.000 Hz | any | 254164000.000 Hz | Pass ✅ |
| Output voltage ratio (MC) | ngspice | gain_mc | any | 1.002 V/V | any | 1.002 V/V | any | 1.002 V/V | Pass ✅ |
| Bandwidth (MC) | ngspice | bw_mc | 10e6 Hz | 204156000.000 Hz | any | 207620500.000 Hz | any | 210269000.000 Hz | Pass ✅ |
| Output noise | ngspice | noise | any | 0.309 mV | any | 0.391 mV | 0.6 mV | 0.530 mV | Pass ✅ |
| Settling time | ngspice | tsettle | any | 0.134 us | any | 0.141 us | 1 us | 0.151 us | Pass ✅ |
Plots
gain_vs_temp
gain_vs_vin
gain_vs_vdd
gain_vs_corner
bw_vs_temp
bw_vs_vin
bw_vs_vdd
bw_vs_corner
gain_mc
bw_mc
noise_vs_temp
noise_vs_vin
noise_vs_vdd
noise_vs_corner
settling_vs_temp
settling_vs_vin
settling_vs_vdd
settling_vs_corner
The improved performance allows to improve the specifications in a few important points, notably the output voltage tolerance which is an important metric for a reference voltage buffer. We have intentionally increased the power consumption a little bit, but we negotiated with the chip lead designer a changed bias current level, so overall the situation is even slightly improved. The new situation with the improved design is summarized in Table 4 (unchanged entries are not shown).
| Specification | Basic 5T-OTA | Improved OTA | Unit |
|---|---|---|---|
| Output voltage error | \(<3\) | \(<1\) | % |
| Total output noise (rms) | \(<1\) | \(<0.6\) | mVrms |
| Supply current (as low as possible) | \(<10\) | \(<20\) | µA |
| Turn-on time (settled to within 1%) | \(<10\) | \(<1\) | µs |
| Externally provided bias current (nominal) | \(20\) | \(5\) | µA |
12 Biasing
So far, we have deferred one unresolved issue. We have studied ways to multiply and scale bias currents using current mirrors (see Section 6) and we have also found ways to buffer (and scale) bias voltages (see Section 8.1, scaling can be readily achieved by using a resistive divider in the feedback path). We can generate bias voltages by running a current through a resistor. However, what has not been discussed so far is how to generate one stable bias current in the first place.
If we had a stable reference voltage, then we could use the arrangement shown in Figure 64 to generate a bias current that is given by (note the use of feedback using an error amplifier which could be a simple OTA)
\[ I_\mathrm{bias} = \frac{V_\mathrm{ref}}{R_1}. \]
Using \(A_1\) and \(M_1\) the voltage \(V_\mathrm{ref}\) is regulated across \(R_1\) and available at the drain of \(M_1\).
The resistor \(R_1\) will show variation with the process tolerance, but we can either (a) use an external resistor for a precise current generation, or (b) use some sort of trimming to correct this resistor value. Depending on the further use of the bias currents a variation of the resistor might not be a bad thing. Assuming we use the resulting bias current to generate somewhere a bias voltage \(V_\mathrm{bias}\) by running the current through resistor \(R_2\), then this voltage is given by
\[ V_\mathrm{bias} = R_2 I_\mathrm{bias} = \frac{R_2}{R_1} V_\mathrm{ref}. \]
We can see in the above equation that the absolute values of \(R_1\) and \(R_2\) do not play a role, only the ratio is important. Luckily, components in integrated circuits match very well, so we can multiply and scale one reference voltage \(V_\mathrm{ref}\) across our IC.
Since all components on chip will experience manufacturing tolerances of at least \(\pm 10\%\) we strive for something more accurate. We can resort to an off-chip property like an externally provided reference current or voltage, or use the power supply as a voltage reference (often, power supply rails are specified to \(\pm 5 \ldots 10\%\)).
The only option left is to use a material property of the silicon itself for stable reference voltage generation.
12.1 Bandgap Reference
It has been realized that a bipolar junction transistor (BJT) has the wonderful property, that the base-emitter voltage \(V_\mathrm{BE}\) has the following approximate relationship vs. temperature (R. J. Widlar 1971)
\[ V_\mathrm{BE}\approx V_\mathrm{g0} \left( 1 - \frac{T}{T_0} \right) + V_\mathrm{BE0} \left( \frac{T}{T_0} \right) \tag{44}\]
where \(V_\mathrm{g0} = 1.205\,\text{V}\) is the bandgap voltage of silicon at \(0\,\text{K}\) and \(V_\mathrm{BE0}\) is the base-emitter voltage of a BJT at reference temperature \(T_0\). Further, the difference in \(V_\mathrm{BE}\) of two BJT operated at different emitter current densities \(J_1\) and \(J_2\) is given as
\[ \Delta V_\mathrm{BE}= \frac{k T}{q} \ln \left( \frac{J_1}{J_2} \right) \tag{45}\]
with \(k\) the Boltzmann constant, and \(q\) the elementary charge.
Adding Equation 44 and Equation 45 results in a reference voltage of value
\[ V_\mathrm{ref} = V_\mathrm{g0} \left( 1 - \frac{T}{T_0} \right) + V_\mathrm{BE0} \left( \frac{T}{T_0} \right) + \frac{k T}{q} \ln \left( \frac{J_1}{J_2} \right) \tag{46}\]
which can be made temperature-insensitive when the terms, which are a function of \(T\), cancel each other, and only
\[ V_\mathrm{ref} = V_\mathrm{g0} \tag{47}\]
remains. We thus have created an on-chip reference (called the bandgap voltage reference) which is almost independent of manufacturing tolerances with a very small temperature coefficient. Of course, this is only true neglecting second-order effects, but nevertheless, reference accuracies of \(\pm 1 \ldots 3\%\) without trimming are perfectly possible.
The original implementation in (R. J. Widlar 1971) uses NPN transistors. The question is, where do we find BJT in a CMOS process? Luckily, when looking at the typical implementations, we find that there is a layer sandwich of P-N-P available. While the PNPs constructed parasitically out of these available layers are available for free without extra processing cost, they are very slow, show unusually small \(\beta < 10\), and the collector is tied to \(V_\mathrm{SS}\) as it is the substrate. Still, for bandgap references, they are very useful.
A simple implementation of a bandgap reference circuit is shown in Figure 65. If we scale \(R_1\) and \(R_2\) correctly then we can achieve Equation 47. Note that the output voltage is ca. \(1.2\,\text{V}\), so operating this circuit on low supply voltages will be problematic.
\(M_1\) to \(M_4\) are scaled in a way that in both branches the same bias current is flowing. Further, \(M_1\) and \(M_2\) ensure that there is the same potential at their sources. Since the PNP are scaled by the factor \(m\) (thus the current density is different) so that the following voltage develops across \(R_1\):
\[ \Delta V_\mathrm{BE}= \frac{k T}{q} \ln m \]
Hence, the bias current in all the branches is given by
\[ I_\mathrm{bias} = \frac{\Delta V_\mathrm{BE}}{R_1} = \frac{1}{R_1} \frac{k T}{q} \ln m. \tag{48}\]
Inspecting Equation 48 we see that \(I_\mathrm{bias} = k_1 T\) is a linear function of temperature \(T\), a property that is very useful and called PTAT (proportional to absolute temperature). With \(M_5\) we mirror this bias current into the output branch, and the output voltage \(V_\mathrm{ref}\) is then given by
\[ V_\mathrm{ref} = V_\mathrm{BE}+ \frac{R_2}{R_1} \frac{k T}{q} \ln m. \]
By proper selection of \(R_1\), \(R_2\) and \(m\) we can satisfy Equation 46 to result in Equation 47.
For an improved implementation of Figure 65, the current mirrors should be cascoded, and a startup circuit should be included to guarantee proper operation after enabling it. Further, Equation 44 and Equation 45 build on the relationship \(I_\mathrm{C} = f(V_\mathrm{BE})\), while we control \(I_\mathrm{E}\) in this circuit. If \(\beta\) is large then \(I_\mathrm{C} \approx I_\mathrm{E}\), but this is not the case for the used PNPs.
Many more different bandgap architectures exist, with the Kuijk (Kuijk 1973) or the Brokaw (Brokaw 1974) types being popular choices.
The circuit of Figure 65 has been implemented in Xschem and is shown in Figure 66. The current sources have been improved by using cascodes. We are using the low-voltage current mirror type already introduced in Section 11. The bias voltages for the cascodes are generated via the voltage drops of \(R_3\) and \(R_4\), respectively.
No base current compensation for the BJTs is implemented, as it is assumed that the \(\beta\) of the PNP are similar although they are operated at different emitter current densities.
Note the addition of a startup branch with \(M_\mathrm{startup}\) which is inactive during normal operation but will inject a startup current if no proper bias point has yet been found.
There is no circuitry added for enabling/disabling the circuit, which would also be needed for a practical implementation. As usual, the MOSFET sizing has been done in this notebook.
The resistors \(R_{1-4}\) have been implemented out of unit elements of ca. \(5\,\text{k}\Omega\) for optimum matching. Building a bandgap for the first time on silicon likely will show a slightly deviating temperature coefficient, which is why we keep a few dummy resistors around in \(R_2\) to compensate the TC in a redesign.
The Xschem schematic is available here and the simulated reference voltage vs. temperature is shown in Figure 67. For a typical process we achieve a TC of \(\pm 0.2\%\).
Please note how tight the dc operating point is in this design to keep all MOSFET saturated. We only use \(100\,\text{mV}\) nominally as headroom. The circuit in Figure 66 works only marginally at \(V_\mathrm{DD}= 1.5\,\text{V}\), but would not work at \(1.2\,\text{V}\) or lower. Improved circuit architectures for \(<1\,\text{V}\) operation exist; see (Banba et al. 1999) or (Eberlein, Panagopoulos, and Pretl 2018).
12.2 Banba Bandgap Reference
The Banba reference (Banba et al. 1999) is quite a bit trickier to design than the classical bandgap shown in Figure 65. It requires the use of an error amplifier; luckily, we can use the 5T-OTA which we designed in Section 8. Since a loop is involved the startup of this circuit is not easy and requires the use of a transient simulation and a proper pre-charge of critical nodes. We can use the ngspice scripting language to (a) set the temperature for a sweep, (b) run a transient simulation, and (c) capture the final reference voltage and save it.
A first design has been implemented and is shown in Figure 68, and the testbench is shown in Figure 69. The supply voltage (which could be lower than \(1.5\,\text{V}\)) is limited by our OTA design; however, it works well at \(V_\mathrm{DD}= 1.5\,\text{V}\). The simulated reference voltage (which is scaled to roughly \(V_\mathrm{bandgap} / 2\)) is shown in Figure 70.
Note the self-biasing of the OTA with the current generated in the reference branches. The feedback loop needs capacitors for stabilization, and we use area-efficient MOSFET for this task. For a detailed explanation of this circuit please refer to (Banba et al. 1999), but in brief, the operation is as follows:
The CTAT and PTAT currents required for compensating each other’s TCs are built using a \(\Delta V_\mathrm{BE}\) cell (given the PTAT current) with parallel resistors (providing the CTAT current). Voltages are sensed using an error amplifier and current sources are controlled to achieve matching currents in both branches. This current can then also be mirrored to flow through another resistor which can be scaled to produce the output voltage.
In comparison to the classical bandgap reference shown in Figure 65 (where the developed currents in all branches are PTAT) the currents developed in the Banba reference are constant vs. temperature.
The minimum supply voltage for the Banba reference is the \(V_\mathrm{BE}\) of the PNP plus the saturation voltage of one MOSFET current source, so ca. \(V_\mathrm{DDmin} \ge 0.8\,\text{V} + 0.2\,\text{V} \approx 1\,\text{V}\). Of course we also need to design an OTA which can work at this low supply.
A well described design of a Banba bandgap reference (including a two-stage OTA and a regulated cascode for the output current mirror), covering much more details than discussed here, can be found in (Razavi 2021).
As an optional exercise for advanced users: Design a bandgap circuit following (Razavi 2021). Implement the shown two-stage OTA and the regulated cascode.
As a starting point, the design of Section 12.2 can be used. As this design will contain more blocks, please build up a hierarchical design, with the OTAs designed in separate subcircuits.
13 Differential OTAs
So far, we have discussed the implementation of OTAs with a differential input and a single-ended output. Often, in integrated circuits, we want to implement fully differential signal chains, as this allows an almost-rail-to-rail swing around a common-mode voltage. Further, noise pickup due to limited power-supply rejection ratio (PSRR) or coupling into the differential signal routing can be suppressed by designing amplifiers with high common-mode rejection ratio (CMRR).
The OTA presented in Section 8.8 can be readily adapted for differential output. Striving for maximum utility, we are discussing a popular two-stage differential-output OTA with a special kind of load, shown in Figure 71.
This OTA shows a load on top of the differential pair that we have not yet studied. It is instructive to analyze this structure in terms of differential and common-mode operation.
For common-mode operation (i.e., injecting the same current into the drain of \(M_3\) and \(M_4\)) we have the same voltage at the drains of \(M_{3,5}\), thus \(V_\mathrm{DS3}=V_\mathrm{DS5}\). We have thus no current flowing through \(R_{1,2}\) and as a result \(V_\mathrm{DS3}=V_\mathrm{DS5} = V_\mathrm{X} = V_\mathrm{GS3} = V_\mathrm{GS5} = V_\mathrm{GS3,5}\). We realize that \(M_3\) and \(M_5\) are diode-connected for common-mode operation. We thus have well-defined dc operating points, and also low common-mode gain, since the common-mode load is \(g_\mathrm{m3}^{-1} \parallel g_\mathrm{m5}^{-1}\).
For pure differential operation, the mid-point \(X\) of \(R_{1,2}\) acts as a virtual ground. The bias voltage \(V_\mathrm{GS3,5}\) is thus not changed (it is set only by the common-mode operation) and thus \(M_3\) and \(M_5\) operate as current sources. The differential load impedance is high and is given by \(R_\mathrm{load} = (R_1 + R_2) \parallel (g_\mathrm{ds3}^{-1} + g_\mathrm{ds5}^{-1})\).
In addition, we realize that \(V_\mathrm{GS4} = V_\mathrm{GS3} = V_\mathrm{GS5} = V_\mathrm{GS6}\) for common-mode operation, hence the quiescent current of \(M_{4,6}\) is set in a current-mirror-like fashion by the diode-connected \(M_{3,5}\).
For differential operation, the differential pair of \(M_{1,2}\) is loaded by \(R_\mathrm{load}\) and provides fairly high gain. The second gain stage is formed by current-source-loaded common-source stages \(M_{4,6}\) and provides additional gain (of course, this is a function of the load impedance).
As soon as we implement a two-stage amplifier we need to look into stability. We likely have more than two poles, and in the case of the amplifier in Figure 71 we have a low-frequency pole at the drains of \(M_{1,3}\) and \(M_{2,5}\) and a further low-frequency pole at the output. Any additional pole will add further phase shift making stability critical. We now need a method to stabilize this amplifier and thus we will look into Miller compensation.
Of course, loop gain analysis of differential OTAs can and should be carried out. An exemplary testbench where the loop gain is simulated with Rosenstark’s, Middlebrook’s, and Tian’s method can be found here. Note that there is no underlying circuit right now and it should only show how it could be done.
13.1 Miller Compensation
A popular way to stabilize a multi-pole feedback-system is to make one pole dominant, and try to shift the other poles to sufficiently high frequencies (Mangelsdorf 2025a), that we have enough phase margin in the closed-loop system. We may strive for \(60^\circ\) as this will only cause a minor peaking in the frequency response (Gray et al. 2009).
The question now is where to implement this dominant pole. In order to create a low-frequency pole we need a high-impedance point and a large capacitance. Placing just a large capacitor is unwelcome, as this causes large area consumption on chip.
Luckily, we know from the analysis in Section 17.1 that we can use voltage gain to increase the apparent value of a capacitor by feedback. Inspecting our circuit in Figure 71 we see that we have voltage gain from node \(A\) to node \(B\) and node \(A'\) and \(B'\), respectively. This means we have an opportunity to strap a capacitor between those nodes, and create a dominant pole at node \(A\) (and \(A'\)).
We can now add these so-called “Miller capacitors” to our circuit. The result is shown in Figure 72. (We have also added resistors in series with the capacitors; we ignore these resistors for the time being).
It is instructive to look at the small-signal equivalent circuit of the common-source stage \(M_4\) loaded by current-source \(M_7\). The resulting model is shown in Figure 73 (we are ignoring the bulk effect of \(M_4\), and lump components of \(M_{4,7}\) into the input and the output impedances formed by \(C_\mathrm{L}\), \(C_\mathrm{in}\), \(g_\mathrm{in}\) and \(g_\mathrm{out}\)).
In order to analyze the transfer function and thus the poles and zeros of this configuration we formulate KCL at the input and output node and the current through \(C_\mathrm{m}\) (we set \(R_\mathrm{m}=0\) for now):
\[ I_\mathrm{in} + I_\mathrm{m} - V_\mathrm{gs} (s C_\mathrm{in} + g_\mathrm{in}) = 0 \tag{49}\]
\[ -I_\mathrm{m} - g_\mathrm{m}V_\mathrm{gs} - V_\mathrm{out} (s C_\mathrm{L} + g_\mathrm{out}) = 0 \tag{50}\]
\[ I_\mathrm{m} = s C_\mathrm{m} (V_\mathrm{out} - V_\mathrm{gs}) \tag{51}\]
Using Equation 51 in Equation 49 and Equation 50 and then calculating the transfer function we arrive at
\[ \frac{V_\mathrm{out}}{I_\mathrm{in}} = \frac{s C_\mathrm{m} - g_\mathrm{m}}{(s C_\mathrm{m} + s C_\mathrm{L} + g_\mathrm{out})(s C_\mathrm{m} + s C_\mathrm{in} + g_\mathrm{in}) - (s C_\mathrm{m} - g_\mathrm{m}) s C_\mathrm{m}}. \tag{52}\]
In order to check Equation 52 we can set \(s C_\mathrm{m} = 0\) and see whether we can interpret the result:
\[ \frac{V_\mathrm{out}}{I_\mathrm{in}} = -\frac{g_\mathrm{m}}{(s C_\mathrm{L} + g_\mathrm{out})(s C_\mathrm{in} + g_\mathrm{in})} = -\frac{g_\mathrm{m}}{g_\mathrm{out} g_\mathrm{in}} \frac{1}{\left( 1 + \frac{s C_\mathrm{L}}{g_\mathrm{out}} \right)} \frac{1}{\left( 1 + \frac{s C_\mathrm{in}}{g_\mathrm{in}} \right)} \tag{53}\]
We find that Equation 53 looks reasonable, as we have the correct dc gain of \(-g_\mathrm{m}/(g_\mathrm{out} g_\mathrm{in})\) and two poles, one at the input and one at the output.
We now return to the more interesting case of \(s C_\mathrm{m} \neq 0\). We use the reasonable assumption that \(g_\mathrm{m}\gg g_\mathrm{in,out}\) to simplify the algebra and result in an interpretable result. After quite a few pages of algebraic manipulations (please try for yourself!) we arrive at
\[ \frac{V_\mathrm{out}}{I_\mathrm{in}} = -\frac{g_\mathrm{m}}{g_\mathrm{out} g_\mathrm{in}} \frac{\left( 1 - \frac{s C_\mathrm{m}}{g_\mathrm{m}} \right)} { \left( 1 + s \frac{C_\mathrm{L} + C_\mathrm{in} + \frac{C_\mathrm{in} C_\mathrm{L}}{C_\mathrm{m}}}{g_\mathrm{m}} \right) \left( 1 + s \frac{C_\mathrm{m} \frac{g_\mathrm{m}}{g_\mathrm{out}}}{g_\mathrm{in}} \right) }. \tag{54}\]
Looking at Equation 54 we can identify important changes compared to Equation 53. We have the intended low-frequency pole \(s_\mathrm{p1}\) at the input where the capacitor \(C_\mathrm{m}\) is increased by the dc gain of the common-source stage \(g_\mathrm{m}/ g_\mathrm{out}\):
\[ s_\mathrm{p1} = -\frac{g_\mathrm{in}}{C_\mathrm{m} \frac{g_\mathrm{m}}{g_\mathrm{out}}} \]
We further have a high frequency pole \(s_\mathrm{p2}\) where the pole at the output has been shifted to higher frequencies! This is a very welcome effect called pole splitting, and it helps to stabilize the feedback system, as the nondominant (output) pole is shifted out in frequency while the dominant (input) pole is pulled in.
\[ s_\mathrm{p2} = -\frac{g_\mathrm{m}}{C_\mathrm{L} + C_\mathrm{in} + \frac{C_\mathrm{in} C_\mathrm{L}}{C_\mathrm{m}}} \]
Together, the movement of poles \(s_\mathrm{p1}\) and \(s_\mathrm{p2}\) is a great deal in terms of stability. However, not all is rosy, as we have to also look at the numerator of Equation 54. Here we see that a zero \(s_\mathrm{z}\) has been formed, unfortunately a quite bad one. Calculating its location as
\[ s_\mathrm{z} = +\frac{g_\mathrm{m}}{C_\mathrm{m}} \tag{55}\]
we see that it is located in the right half-plane of the s-domain. Such a zero, abbreviated as RHPZ, leads to a rise of the magnitude of the transfer function (this is generally not a bad thing), but the phase contribution of this zero is negative. This means that we are losing phase margin, yet we push available gain to higher frequencies; in other words, we are degrading phase- and gain-margin!
A circuit-level interpretation of this effect is that while the Miller capacitor is wanted at the input of the amplifier (i.e., the feedback path), it also allows the input signal to pass to the output (i.e., the forward path). Since in normal operation the signal is inverted and in feed-forward mode it is not we have this unwanted effect of phase shift. A more detailed analysis of this RHPZ can be found in (Mangelsdorf 2025b).
Luckily, there are several techniques to break the feed-forward path while keeping the feedback path (e.g., using a source follower to drive the output side of the Miller capacitor). For our purposes, we use a slightly simpler technique of adding a resistor in series to the Miller capacitor (see Figure 72 and Figure 73). By doing this, we can modify the location of this zero, and even push it into the left-half-plane. This is excellent news for stability, as now this zero helps to improve gain- and phase-margin!
Repeating the calculation of the transfer function \(V_\mathrm{out} / I_\mathrm{in}\) including \(R_\mathrm{m}\) we see that the zero location is changed and can be calculated as (the pole locations are also slightly changed due to the addition of \(R_\mathrm{m}\), but we will not discuss the resulting equations here)
\[ s_\mathrm{z} = \frac{g_\mathrm{m}}{C_\mathrm{m} (1 - g_\mathrm{m}R_\mathrm{m})} \tag{56}\]
If we do not use the resistor (i.e., \(R_\mathrm{m}=0\)) then Equation 56 collapses to Equation 55. If \(g_\mathrm{m}R_\mathrm{m} < 1\) then the zero stays in the right half-plane; if \(g_\mathrm{m}R_\mathrm{m} > 1\) then the zero moves into the left half-plane (this is what we want). If \(g_\mathrm{m}R_\mathrm{m} = 1\) then we have compensated (i.e., removed) the zero; however, in practice exact compensation is not easy to establish across conditions, so we want to move the zero into the left half-plane. Adding a bit of margin want to size
\[ R_\mathrm{m} > \frac{2}{g_\mathrm{m}}. \]
13.2 Common-Mode Regulation
In fully-differential (i.e., differential inputs and outputs) OTAs, we have a new issue concerning common-mode voltage control: Depending on the feedback network around the OTA, we might or might not have a defined dc operating point (common-mode wise). Think of the following scenario: If we implement an integrator with an OTA, then the feedback network from output to input consists of a capacitor. This means that the output of the OTA is loaded very high ohmic, and any small current mismatch between \(M_4\)/\(M_7\) or \(M_6\)/\(M_8\) (see Figure 72) will cause a strong deviation of the dc operating point at the output!
We cannot accept that the dc operating points in a circuit are ill-defined. We thus need a way to establish the dc operating point. Using the diode-resistive load for the differential pair in Figure 72 the dc operating point there is well-defined by the diode-connected \(M_{3,5}\). However, the output stage is different, and we need to add circuitry to also control the dc operating point there.
One well-known way is to sense the common-mode voltage using two resistors (similar to \(R_{1,2}\) in Figure 72), and compare this measured common-mode voltage to a reference voltage using an error amplifier. Then the output of the error amplifier controls the common-mode voltage, e.g., by driving the gates of \(M_{7,8}\) in Figure 72.
When using an error amplifier to regulate a common-mode point keep in mind that you need to check the differential and common-mode stability of these various loops! This can lead to tricky situations, especially under large-signal excitation where the common-mode sensing might not work as expected!
In order to get a differential circuit stable one often has to make the common-mode loop faster than the differential loops. So simple, high-speed error amplifiers are an advantage.
In summary, stability investigations are critically important for differential circuits, and you should never forget to check for common-mode stability as well!
Instead of a common-mode regulation loop (and all its complications regarding stability) often a common-mode setting is sufficient (after all, a somewhat imprecise setting of the dc points is good enough). A common-mode setting has the advantage that no error amplifier is required. We will also use this approach of a common-mode setting in the adapted differential OTA shown in Figure 74.
Resistors \(R_{3,4}\) sense the output voltages and create a replica of the common-mode point (assuming \(R_3 = R_4\)). This common-mode point is connected to the gates of \(M_{7,8}\) to essentially connect \(M_{7,8}\) like a diode (only for common-mode operation); in differential mode, \(M_7\) and \(M_8\) act as current source, like the load of the differential pair \(M_{3,5}\). However, since we want to set the common-mode voltage at the output independently from \(V_\mathrm{GS7,8}\) we also pull a current through \(R_{3,4}\) to cause \(V_\mathrm{DS7,8} \neq V_\mathrm{GS7,8}\); essentially, this is a diode connection including a voltage shift! The output common-mode voltage is then given by
\[ V_\mathrm{out,cm} = V_\mathrm{GS7,8} + \frac{R_{3,4} I_\mathrm{D11}}{2}. \]
We can realize the advantage of using the resistor/MOSFET load in the input as well as the output stage when we calculate the common-mode gain of the OTA. We realize that we can use half-circuits due to the inherent symmetry of the circuit in Figure 71. The gain of the first stage (the MOSFET-diode loaded differential pair \(M_{1,2}\)) is given by (using Equation 13)
\[ A_\mathrm{cm,1} \approx -\frac{1}{g_\mathrm{m3,5}} \cdot \frac{g_\mathrm{m1,2} g_\mathrm{ds10}}{2g_\mathrm{m1,2} + g_\mathrm{ds10}} \approx -\frac{g_\mathrm{ds10}}{2g_\mathrm{m3,5}}. \tag{57}\]
The common-mode gain of the second stage is similarly given by
\[ A_\mathrm{cm,2} \approx -\frac{g_\mathrm{m4,6}}{g_\mathrm{m7,8}}. \tag{58}\]
Combining Equation 57 and Equation 58 we arrive at (assuming that \(g_\mathrm{m3,5} \approx g_\mathrm{m4,6}\))
\[ A_\mathrm{cm} = A_\mathrm{cm,1} \cdot A_\mathrm{cm,2} \approx \frac{g_\mathrm{ds10}}{2g_\mathrm{m7,8}} \tag{59}\]
which is a low common-mode gain with very likely \(A_\mathrm{cm} < 1\), which is very good news for the common-mode stability!
Likewise, we can compute the differential gain of the OTA by formulating the voltage gain of the first stage as
\[ A_\mathrm{d,1} \approx \frac{g_\mathrm{m1,2}}{R_{1,2}^{-1} + g_\mathrm{ds3,5} + g_\mathrm{ds1,2}} \tag{60}\]
and the differential voltage gain of the second stage as
\[ A_\mathrm{d,2} = \frac{g_\mathrm{m4,6}}{R_{3,4}^{-1} + g_\mathrm{ds7,8} + g_\mathrm{ds4,6}}. \tag{61}\]
Combining Equation 60 and Equation 61, we arrive at the total differential voltage gain (of an unloaded OTA) of
\[ A_\mathrm{d} = A_\mathrm{d,1} A_\mathrm{d,2} = \frac{g_\mathrm{m1,2} g_\mathrm{m4,6}}{(R_{1,2}^{-1} + g_\mathrm{ds3,5} + g_\mathrm{ds1,2})(R_{3,4}^{-1} + g_\mathrm{ds7,8} + g_\mathrm{ds4,6})} \tag{62}\]
which can lead to significant differential voltage gain, ultimately limited by the \(g_\mathrm{ds}\) of the MOSFETs \(M_{1-8}\).
Keep the technique shown in Figure 74 (using \(R_{3,4}\) and \(M_{11}\)) in mind: You can always modify a bias point by injecting a dc current into a node, or by pulling a dc current out of a node (or do both to increase or lower the quiescent current through a resistor or transistor)! Since we likely have already current mirrors in the circuit it is usually a minor effort adding MOSFETs to create these bias currents.
13.3 Final Differential OTA
When designing the OTA with the above-mentioned techniques like Miller compensation and the common-mode setting, we find that we have issues with common-mode stability. There is one issue not obvious at first sight with the MOSFET-R load of the first stage: At the node \(X\) there is significant capacitance due to the gates of \(M_{3,5}\). This capacitance forms a low-pass response with the resistance of \(R_{1,2}\) and thus creates a low-frequency pole. This pole is in the common-mode path, and leads to a zero for the common-mode gain.
In other words: At low frequencies, the common-mode gain is given by Equation 59, but at higher frequencies (above the pole at node \(X\)), the common-mode gain increases significantly as the load resistance of the first stage increases from \(g_\mathrm{m3}^{-1} \parallel g_\mathrm{m5}^{-1}\) to \(g_\mathrm{ds3}^{-1} \parallel g_\mathrm{ds5}^{-1}\). We need to counteract this effect by adding a capacitor in parallel to \(R_{1,2}\), as shown in Figure 75. We use the opportunity to also add a series resistor to this capacitor to introduce an additional zero to improve phase margin.
You can find the sizing script for the differential OTA here, as well as the circuit-level design in Xschem here. The testbench for differential and common-mode gain analysis can be found here.
The final Xschem schematics of the differential OTA and the testbench are also shown in the figures below.
As you can see when you run the simulation, the differential OTA is stable for differential and common-mode gain. However, the stabilization measures resulted in a GBW that falls considerably short of the target value of 1 GHz. Here we would need to start another round of optimization, either giving up some stability margin, or increasing the power dissipation, or using a more advanced topology.
13.4 Differential OTA Variants
For inspiration we want to discuss two further variants of the differential OTA. The first one is shown in Figure 78 and is a telescopic OTA. The telescopic OTA is a single-stage OTA and is the differential version of the single-ended OTA shown in Figure 58. It shares its advantages and disadvantages: Stability is often not an issue (because it is single-stage), and the current consumption is low, as there is only one main current branch. The biggest disadvantage is the limited output swing, as we have to stack six MOSFETs on top of each other. Accounting for a minimum headroom per transistor of about 0.1 V, we require at least 0.6V, likely more in practice. This might be an issue in low-voltage designs.
Another very popular single-stage differential OTA is the so-called folded-cascode OTA, shown in Figure 79. The folded-cascode OTA has a larger output swing than the telescopic OTA, as we only need to stack four MOSFETs on top of each other. However, the current consumption is higher, as we have three current branches (one for the input pair, and two for the differential cascode stage). The folded-cascode OTA is a very popular choice for high-gain, moderate-speed OTAs.
Note that the folded-cascode OTA has a large common-mode range at the input. In case of the shown PMOS input differential pair, the input common-mode voltage can be as low as \(V_\mathrm{SS}\). If an NMOS input stage is used, the input common-mode voltage can be as high as \(V_\mathrm{DD}\). For a rail-to-rail input stage, a combination of NMOS and PMOS input pairs can be used. Note that the bias current of the input pair needs a suitable control so that the effective input stage \(g_\mathrm{m}\) is fairly constant over the full input common-mode range.
Note that both the telescopic OTA and the folded-cascode OTA have to be equipped with common-mode setting or regulation loops, otherwise the output common-mode voltage might be ill-defined and might drift up or down depending on bias current mismatch.
14 An RC-OPAMP Filter
To be added in a future release.
15 Summary & Conclusion
By now, you should be familiar with the use of a schematic entry tool (Xschem) and circuit simulator (ngspice). You have learned the basic performance trade-offs, and the large- and small-signal behavior of the MOSFET. You can use the \(g_\mathrm{m}/I_\mathrm{D}\) method to size MOSFETs for class-A operation. You can design simple amplifiers based on OTA structures. In summary, you are well on your way to becoming a skilled analog or mixed-signal circuit designer!
We hope you have enjoyed these lecture notes! If you have feedback, suggestions, additions, or corrections, please send us an e-mail, create a GitHub issue, or provide a GitHub pull request. Thank you in advance for your contributions!
For interested circuit designers, Chapter 5 of (Dorrer 2025) is recommended as a further read. It explains additional circuits, such as the beta-multiplier reference, an OTA with a telescopic input stage, and a push-pull output stage, designs them with the \(g_\mathrm{m}/I_\mathrm{D}\) methodology, and simulates them in Xschem and with CACE. Hence, the design flow is the same as proposed in this course.
16 Appendix: Middlebrook’s Method
If we want to do a closed-loop gain analysis (for stability or other investigations), we have the need to break the loop at one point, apply a stimulus, and monitor the response on the other end. By doing this we want to keep the loading (i.e. the impedance) on both ends similar to the original case. To achieve this, we break the loop at one point by inserting (1) an ac voltage source, and (2) attaching an ac current source, as shown in Figure 80 and Figure 81. The derivation of this approach is presented in (Middlebrook 1975), and has the big advantage that loading is not changed compared to the closed-loop situation, and the bias points are also unchanged.
For both cases we do an ac analysis, and find the corresponding transfer functions \(T_\mathrm{v}\) and \(T_\mathrm{i}\) as \[ T_\mathrm{v} = -\frac{V_\mathrm{r}}{V_\mathrm{f}} \] and \[ T_\mathrm{i} = -\frac{I_\mathrm{r}}{I_\mathrm{f}}. \]
Then, we can calculate the open-loop transfer function \(T(s) = H_\mathrm{ol}(s)\) as \[ T(s) = \frac{T_\mathrm{v} T_\mathrm{i} - 1}{T_\mathrm{v} + T_\mathrm{i} + 2} = \frac{V_\mathrm{r} I_\mathrm{r} - V_\mathrm{f} I_\mathrm{f}}{2 V_\mathrm{f} I_\mathrm{f} - V_\mathrm{r} I_\mathrm{f} - V_\mathrm{f} I_\mathrm{r}}. \]
The four ac quantities \(V_\mathrm{f}\), \(V_\mathrm{r}\), \(I_\mathrm{f}\), and \(I_\mathrm{r}\) we can readily find by circuit simulation or calculation.
Please note that Middlebrook’s method works well for \(|T| \gg 1\), so it will show inaccuracies at the crossover frequency of the open-loop gain at \(|T(s)| \approx 1\). An improved method (slightly more complicated) can be found in (Tian et al. 2001).
17 Appendix: Useful Circuit Theorems
17.1 Miller’s Theorem
Using Miller’s theorem we can find the equivalent circuit of an impedance connected between two nodes, if we know the transfer function between these nodes. The original situation is shown in Figure 82, and the equivalent circuit is shown in Figure 83.
Using Miller’s theorem (Sheikholeslami 2015) we can calculate \[ Z_1 = \frac{Z}{1 - A} = \frac{Z}{1 - V_\mathrm{B} / V_\mathrm{A}} \] and \[ Z_2 = \frac{Z}{1 - A^{-1}} = \frac{Z}{1 - V_\mathrm{A} / V_\mathrm{B}} \] to arrive at an equivalent circuit, given that \(A = V_\mathrm{B} / V_\mathrm{A}\) is the voltage gain between nodes A and B. A derivation of this theorem is relatively straightforward considering the current through \(Z\) when looking into the impedance from either node A or node B and calculating an equivalent impedance causing the same current.
Note that if \(V_\mathrm{A} = V_\mathrm{B}\) then there is no current flow through \(Z\), and accordingly the impedances \(Z_1 = Z_2 = \infty\).
Miller’s theorem can be quite handy when an impedance is strapped between two nodes, and we want to break this connection in a calculation, e.g., considering the effect of \(C_\mathrm{GD}\) in a MOSFET.
Note that Miller’s compensation is so much more than just making a big capacitor out of a small one. There are layers upon layers of subtlety, and huge hidden benefits which can be read in (Mangelsdorf 2025a) and (Mangelsdorf 2025b).
17.2 Bode’s Noise Theorem
The total integrated noise of any (no matter how complicated) \(RLC\) network (interpreted as a one-port) is given by
\[ \overline{V_\mathrm{n}^2} = kT \left( \frac{1}{C_\infty} - \frac{1}{C_0} \right), \]
where \(C_\infty\) is the capacitance looking into the network with all resistors and inductors open-circuited, and \(C_0\) is the capacitance looking into the circuit when all inductors and resistors are shorted (Pavan 2019).
Reference (Pavan 2019) is an excellent read deriving Bode’s noise theorem from different angles.
18 Appendix: 5T-OTA Small-Signal Output Impedance
This section gives additional details to the analysis presented in Section 8.3. Here we provide the full calculation of the output impedance/conductance of the 5T-OTA for frequencies below the dominant pole, i.e., we neglect any capacitors.
18.1 Open-Loop Configuration
For the open-loop case, the gates of \(M_1\) and \(M_2\) are tied to ground (and since \(M_1\) and \(M_2\) are matched \(g_\mathrm{m1} = g_\mathrm{m2} = g_\mathrm{m1,2}\)), which means that the gate-source voltages of \(M_1\) and \(M_2\) are identical: \[ V_\mathrm{in,p} = V_\mathrm{in,n} = 0 \to V_\mathrm{gs1} = V_\mathrm{gs2} = V_\mathrm{gs1,2} \tag{63}\]
KCL at the output node:
\[ I_\mathrm{out} - g_\mathrm{ds4} V_\mathrm{out} - g_\mathrm{m3,4} V_\mathrm{gs3} - I_{g_\mathrm{ds2}} - g_\mathrm{m1,2} V_\mathrm{gs1,2} = 0 \tag{64}\]
KCL at the tail node: \[ 2 g_\mathrm{m1,2} V_\mathrm{gs1,2} + I_{g_\mathrm{ds2}} + g_\mathrm{ds5} V_\mathrm{gs1,2} = 0 \]
We can solve for \(I_{g_\mathrm{ds2}}\).
\[ I_{g_\mathrm{ds2}} = -\left( 2 g_\mathrm{m1,2} + g_\mathrm{ds5} \right) V_\mathrm{gs1,2} \tag{65}\]
Furthermore, we need an expression for \(V_\mathrm{gs3}\). Ohm’s law at the transconductance \(g_\mathrm{m34}\) will suffice.
\[ V_\mathrm{gs3} = -\frac{g_\mathrm{m1,2}}{g_\mathrm{m3,4}} V_\mathrm{gs1,2} \tag{66}\]
KVL from the output node down to ground (traversing \(g_\mathrm{ds2}\) and \(g_\mathrm{ds5}\)) in combination with Equation 65 gives us an expression for \(V_\mathrm{gs1,2}\)
\[ V_\mathrm{gs1,2} = -\frac{g_\mathrm{ds2}}{2 g_\mathrm{m1,2} + g_\mathrm{ds2} + g_\mathrm{ds5}} V_\mathrm{out} \tag{67}\]
Now, we can plug in all quantities into Equation 64. First, Equation 65 is inserted, which provides an expression for the current through the output conductance \(g_\mathrm{ds2}\) of \(M_2\):
\[ I_\mathrm{out} - g_\mathrm{ds4} V_\mathrm{out} - g_\mathrm{m3,4} V_\mathrm{gs3} + \left( g_\mathrm{m1,2} + g_\mathrm{ds5} \right) V_\mathrm{gs1,2} = 0 \]
Second, \(V_\mathrm{gs3}\) is substituted by Equation 66. Since we have assumed a matched pair of transistors for the current mirror comprised of \(M_3\) and \(M_4\), \(g_\mathrm{m3,4}\) perfectly cancels out of the equation, and is effectively replaced by the transconductance \(g_\mathrm{m1,2}\) of the input transistor \(M_1\):
\[ I_\mathrm{out} - g_\mathrm{ds4} V_\mathrm{out} + \left( 2 g_\mathrm{m1,2} + g_\mathrm{ds5} \right) V_\mathrm{gs1,2} = 0 \]
Third, Equation 67 gives us an expression for the last remaining unknown \(V_\mathrm{gs1,2}\). Thus, the factor in front of \(V_\mathrm{out}\) defines the conductance at the output node.
\[ I_\mathrm{out} - \left[ g_\mathrm{ds4} + \left( 2 \cdot g_\mathrm{m1,2} + g_\mathrm{ds5} \right) \frac{g_\mathrm{ds2}}{2 g_\mathrm{m1,2} + g_\mathrm{ds2} + g_\mathrm{ds5}} \right] V_\mathrm{out} = 0 \tag{68}\]
Before we interpret this result, we slightly rearrange the equation to give us more insight:
\[ I_\mathrm{out} - \left[ g_\mathrm{ds4} + \frac{g_\mathrm{ds2} \cdot \left( 2\cdot g_\mathrm{m1,2} + g_\mathrm{ds5} \right)}{g_\mathrm{ds2} + \left( 2 \cdot g_\mathrm{m1,2} + g_\mathrm{ds5} \right)} \right] V_\mathrm{out} = 0 \tag{69}\]
Now, we can identify the common equation of the total resistance of two parallel resistors. However, we are dealing with conductances here, so the same equation describes the total conductance of two conductances in series, while parallel conductances are simply summed. In parallel to \(g_\mathrm{ds4}\), there is effectively the series connection of \(g_\mathrm{ds2}\) and \(2 \cdot g_\mathrm{m1,2} + g_\mathrm{ds5}\) at work.
If we apply the general assumption of \(g_\mathrm{m}\gg g_\mathrm{ds}\), only the parallel connection of \(g_\mathrm{ds4}\) and \(g_\mathrm{ds2}\) remains:
\[ \frac{I_\mathrm{out}}{V_\mathrm{out}} \approx g_\mathrm{ds4} + g_\mathrm{ds2} \tag{70}\]
18.2 Closed-Loop Configuration
In contrast to the open-loop case, we keep the gate of \(M_1\) connected to ground and tie the input of \(M_2\) to the output node \(V_\mathrm{out}\):
\[ V_\mathrm{in,n} = V_\mathrm{out} \quad \text{and} \quad V_\mathrm{in,p} = 0 \tag{71}\]
KCL at the output node:
\[ I_\mathrm{out} - g_\mathrm{ds4} V_\mathrm{out} - g_\mathrm{m3,4} V_\mathrm{gs3} - g_\mathrm{ds2} V_\mathrm{gs2} - g_\mathrm{m1,2} V_\mathrm{gs2} = 0 \tag{72}\]
We use KVL from the output node down to ground to find an expression for \(V_\mathrm{gs2}\).
\[ V_\mathrm{gs2} = V_\mathrm{out} + V_\mathrm{gs1} \tag{73}\]
KCL at the tail node:
\[ g_\mathrm{m1,2} V_\mathrm{gs1} + g_\mathrm{m1,2} V_\mathrm{gs2} + g_\mathrm{ds2} V_\mathrm{gs2} + g_\mathrm{ds5} V_\mathrm{gs1} = 0 \tag{74}\]
Using Equation 73 to substitute \(V_\mathrm{gs2}\) in Equation 74 we find an equation for \(V_\mathrm{gs1}\):
\[ V_\mathrm{gs1} = -\frac{g_\mathrm{m1,2} + g_\mathrm{ds2}}{2 g_\mathrm{m1,2} + g_\mathrm{ds2} + g_\mathrm{ds5}} V_\mathrm{out} \tag{75}\]
Again, we derive the output conductance by plugging Equation 73, Equation 66 and Equation 75 step by step into Equation 72. First, we use Equation 73 to eliminate \(V_\mathrm{gs2}\):
\[ I_\mathrm{out} -\left( g_\mathrm{ds4} + g_\mathrm{ds2} + g_\mathrm{m1,2} \right) V_\mathrm{out} - g_\mathrm{m3,4} V_\mathrm{gs3} - \left( g_\mathrm{ds2} + g_\mathrm{m1,2} \right) V_\mathrm{gs1} = 0 \]
Second, Equation 66 also holds for the closed-loop case and lets us eliminate \(V_\mathrm{gs3}\):
\[ I_\mathrm{out} -\left( g_\mathrm{ds4} + g_\mathrm{ds2} + g_\mathrm{m1,2} \right) V_\mathrm{out} - g_\mathrm{ds2} V_\mathrm{gs1} = 0 \]
Third, we use Equation 75 to eliminate the remaining unknown \(V_\mathrm{gs1}\):
\[ \begin{split} & I_\mathrm{out} - \left( g_\mathrm{ds4} + g_\mathrm{ds2} + g_\mathrm{m1,2} \right) V_\mathrm{out} \\ &+ g_\mathrm{ds2} \frac{g_\mathrm{m1,2} + g_\mathrm{ds2}}{2 g_\mathrm{m1,2} + g_\mathrm{ds2} + g_\mathrm{ds5}} V_\mathrm{out} = 0 \end{split} \]
A simpler result can be obtained if we neglect \(g_\mathrm{ds2}\) and \(g_\mathrm{ds5}\) in Equation 75 (\(g_\mathrm{m}\gg g_\mathrm{ds}\)):
\[ I_\mathrm{out} -\left( g_\mathrm{ds4} + \frac{1}{2} g_\mathrm{ds2} + g_\mathrm{m1,2} \right) V_\mathrm{out} \approx 0 \]
If we apply \(g_\mathrm{m}\gg g_\mathrm{ds}\) again we arrive at:
\[ I_\mathrm{out} - g_\mathrm{m1,2} V_\mathrm{out} \approx 0 \to \frac{I_\mathrm{out}}{V_\mathrm{out}} \approx g_\mathrm{m1,2} \]
19 Appendix: Linux Cheatsheet
The most useful commands for the Linux command line are:
lsto list files and directoriescdto change directory (e.g.cd analog-circuit-design/xschem)cd ..to move one directory level upmkdirto create a new directory (e.g.mkdir my_directory)touchto create an empty file (e.g.touch file.txt)rmto remove files (e.g.rm file.txt)rm -rto remove recursively, for example a directory (e.g.rm -r my_directory)cpto copy files (e.g.cp file.txt destination)cp -rto copy recursively a directory (e.g.cp -r directory destination)mvto rename files (e.g.mv file.txt new_name.txt)mvto move files into other directories (e.g.mv file.txt directory)catto view the contents of a file (e.g.cat file.txt)findto search for files and directories (e.g.find /path -name "*.txt")nanoto edit file (e.g.nano file.txt)Ctrl + Cto forcefully terminate a running processhtopto open the “task manager”
More advanced commands can be found under https://www.geeksforgeeks.org/linux-commands-cheat-sheet.
20 Appendix: Xschem Cheatsheet
When opening Xschem, using Help -> Keys a pop-up window comes up with many useful shortcuts. The most useful are:
20.0.0.1 Moving around in a schematic:
Cursor keysto move aroundCtrl-eto go back to parent schematiceto descend into schematic of selected symbolito descend into symbol of selected symbolffull zoom on schematicShift-zto zoom inCtrl-zto zoom out
20.0.0.2 Editing schematics:
Delto delete elementsInsto insert elements from libraryEscapeto abort an operationCtrl-#to rename components with duplicate namescto copy elementsAlt-Shift-lto add wire labelAlt-lto add label pinmto move selected objectsShift-Rto rotate selected objectsShift-Fto mirror / flip selected objectsqto edit propertiesCtrl-sto save schematictto place a textShift-Tto toggle theignoreflag on an instanceuto undo an operationwto draw a wireShift-Wdraw wire and snap to close pin or net point&to join, break, and collapse wiresAto make symbol from schematicAlt-sto reload the circuit if changes in a subcircuit were made
20.0.0.3 Viewing/Simulating Schematics
5to only view probeskto highlight selected netShift-Kto unhighlight all netsShift-oto toggle light/dark color schemesto run a simulationa & bto add cursors to an in-circuit simulation graphffull zoom on y- or x-axis in in-circuit simulation graph
21 Appendix: ngspice Cheatsheet
Here is an unsorted list of useful ngspice settings and commands:
21.1 Commands
ac dec|lin points fstart fstopperforms a small-signal ac analysis with either linear or decade sweepdc sourcename vstart vstop vincr [src2 start2 stop2 incr2]runs a dc-sweep, optionally across two variablesdisplayshows the available data vectors in the current plotechocan be used to display text,$variableor$&vector, can be useful for debugginglet name = exprto create a new vector;unlet vectordeletes a specified vector; access vector data with$&veclinearize veclinearizes a vector on an equidistant time scale, do this before an FFT; withset specwindow=windowtypea proper windowing function can be setmeascan be used for various evaluations of measurement results (see ngspice manual for details)noise v(output <ref>) src (dec|lin) pts fstart fstopruns a small-signal noise analysisopcalculates the operating point, useful for checking bias points and device parametersplot expr vs scaleto plot somethingprint exprto print it, useprint allto print everythingremzeroveccan be useful to remove vectors with zero length, which otherwise cause issues when saving or plotting datarusageplot information about resource usage like memorysave allorsave signalspecifies which data is saved during simulation; this lowers RAM usage during simulation and size of RAW file; do save before the actual simulation statementsetplotshow a list of available plotsset var = valueto set the value of a variable; use variable with$var;unset varremoves a variableset enable_noisy_rto enable noise of behavioral resistors; usually, this is a good ideashell cmdto run a shell commandshow : param, likeshow : gmshows the \(g_\mathrm{m}\) of all devices after running an operating point withopspecplots a spectrum (i.e. frequency domain plot)statusshows the saved parameters and nodestfruns a transfer function analysis, returning transfer function, input and output resistancetran tstep tstop <tstart <tmax>>runs a transient analysis untiltstop, reporting results withtstepstep size, starting to plot attstartand performs time steps not larger thentmaxwrdatawrites data into a file in a tabular ASCII format; easy to further processwritewrites simulation data (the saved nodes) into a RAW file; default is binary, can be changed to ASCII withset filetype=ascii; withset appendwritedata is added to an existing file
21.2 Options
Use option option=val option=val to set various options; important ones are:
abstolsets the absolute current error tolerance (default is 1pA)gminis the conductance applied at every node for convergence improvement (default is 1e-12); this can be critical for very high impedance circuitsklusets the KLU matrix solverlistprint the summary listing of the input datamaxordsets the numerical order of the integration method (default is 2 for Gear)methodset the numerical integration method togearortrap(default istrap)nodeprints the node tableoptsprints the option valuestempsets the simulation temperaturereltolset the relative error tolerance (default is 0.001 = 0.1%)savecurrentssaves the terminal currents of all devicessparsesets the sparse matrix solver, which can run noise analysis, but is slower thankluvntolsets the absolute voltage error tolerance (default is 1µV)warnenables the printing of the SOA warning messages
21.3 Convergence Helper
option gmincan be used to increase the conductance applied at every nodeoption method=gearcan lead to improved convergence.nodesetcan be used to specify initial node voltage guesses.iccan be used to set initial conditions
21.4 Internal Variables
Variables can be set using set var=value and accessed with $var. Useful internal variables are:
- To set the fontsize of plots, use
xfont_size - To append data to an existing RAW file, use
appendwrite=1 - Get the name of the current plot with
curplot - The filetype of the RAW file can be set with
filetype, eitherbinary(default) orascii - The number of threads can be set with
num_threads - The noise PSDs will be given in V^2/Hz or A^2/Hz when setting
sqrnoise=1(otherwise V/rtHz or A/rtHz)
22 Appendix: Circuit Designer’s Etiquette
22.1 Prolog
A consistent naming and schematic drawing style, as well as VHDL/Verilog coding scheme, is a huge help in avoiding errors and increasing productivity. Even if just one person works on a design, the error rate is lowered. If multiple persons work together in a team, a consistent working style is a big help for smooth cooperation without misunderstanding each other’s intentions. Consistency also helps to reuse existing blocks. In a well-done design, the documentation is included in the schematic/source code, so there is no searching for a piece of documentation somewhere else (which is often not found anyway).
22.2 Pins
- Name package pins (interfacing with the outside the IC) in UPPERCASE, and all internal signals in lowercase.
- Supply voltages like VDD/VCC and ground like VSS/GND need to start with either
VDD,VCC,VSS,VEEorGND, plus a suitable suffix. Examples:VDD1,VDD_AMP,vdd_ldo_out,VSS_ANA(uppercase means connected to a pin, lowercase means a VDD is created on-chip by, e.g., an LDO). - Preferred are
VDD/VSSfor CMOS andVCC/GNDfor bipolar circuits. In BiCMOS circuitsVDD/VSSare preferred, as usually, the digital content is the major part. - Digital signals in an analog schematic should start with
di_(for digital input) ordo_(for digital output). Example:di_ctrl1. In the rare case of a bi-directional digital signaldio_can be used. - Name digital signals consistently:
di_ponis active-high,di_pon_bis active-low (_bstanding for the negating “bar”); as an alternative, this last signal could be nameddi_disable.di_resetis an active-high reset, but often a reset is active-low, so it needs to be nameddi_reset_b(an alternative isdi_resetn). - In mixed-voltage designs, it might be useful to append the voltage level of a signal to avoid connecting incompatible inputs and outputs. Example:
do_comp_1v2ordi_poweron_3v3. - Digital buses always have the MSB to the left and LSB to the right. Example:
do_adc[7:0]. - Analog signals should start with a
vfor a voltage signal orifor a current signal. It is often useful to include a value for bias signals or make the naming meaningful. RF signals, which are often neither voltage nor current signals, start the name withrf_. Examples: Signal and pin names likeibias_30u(30uA of bias current),vbg_1v2(a bandgap voltage of 1.2V),vin_p,v_filt_out_n, andrf_lna_ispeak for themselves. - Appending analog signals with
_iand_omight be useful if a clear direction is obvious in the signal flow. If a signal is bi-directional, it is better to skip_io. If using_por_nin combination with_ior_othen use_pi/_nior_po/_no. - Consistently use pin types
input,output, orinoutto indicate signal flow. Power supply pins are ofinouttype.
22.3 Schematics
- In analog schematics, add a textual note about basic circuit performance. For example, in an amplifier, note things like suitable supply range, typical and w.c. current consumption, gain, GBW, input voltage range, PSRR, and other useful information.
- If a circuit has a quirk or is particularly clever, add a note on how it works, so others can understand the function without excessive analysis (reviewing a circuit should not be a brain teaser).
- Use provided borders or drawing templates for schematics, and fill the data in, like circuit designer name, date, change history, project name, etc.
- Use a versioning system for your data, and check in often. This avoids data loss, and going back to an earlier design stage is simple.
SVNis often preferable toGITfor binary data. - Draw uncluttered clear circuits. Ideally, the circuit function is apparent by inspection quickly. Everyone can obscure an inverter so that it takes 5 minutes to recognize it, but this is not a good design.
- Don’t alter the standard grid setting while drawing schematics (also make sure that the pins in your drawn symbols are on the standard grid)! Off-grid schematic elements will haunt you and your colleagues forever!
- Once a schematic is finished, take the time to name component instances properly (you can use speaking names like
Rstabor simply useR1,R2, etc.). Use iterated instances to clean up the circuit. Use wire bundles to clean up circuits where useful. A clever technique is to use bundles and iterated instances to efficiently draw large resistor ladders, for example (however, use with care). - Avoid connection-by-name, as it makes the circuit hard to read. However, there is a fine line to not cluttering circuits. Signals with many connections (
vdd,vss,pon,pon_b) are often better done with connection-by-name instead of drawing a wire. - Some tools allow the use of colored wires, which might be used to mark signal paths, bias lines, etc. However, this should not be overdone; use it with care.
- If you add auxiliary elements like current probes, ensure they get proper treatment when creating the netlist for the LVS (some elements should be shorted, and some elements simply taken out). Ideally, only use a single schematic for simulation, LVS, etc. By using tool features this can usually be done, and avoids the need to keep multiple schematics of one block in sync.
- Use annotations in the schematics to (1) denote current levels in branches, (2) denote bias voltage levels, (3) explain the function of logic input signals, and (4) put in logic tables if not obvious.
- Add comments concerning the layout, like matching devices, certain considerations of placement, sensitive nodes, etc.
- Add simple ASCII diagrams for timing signals if useful.
- Name internal signals (signals connected to pins are anyway named like the port) in a meaningful way; this makes tracking signals in simulation or layout much easier (automatic net names like
net0032are of not much help). - Properly name instances, not just
I1orI2; better isamp1,inv2, etc. (a descriptor in a tool output likeI1/I13/I5/net017is not helpful; compare that toadc1/bias/bg/vref_int). - On check-and-save, never ignore warnings; just fix them! They will annoy you and others forever and might flag critical design flaws.
- Name cells interpretably, ideally making the function clear already by the name. It is often useful to prefix or postfix a cell by the project name and design iteration. Example: In the project
GIGAPROJECT, the cells which are changed in the second design step are prefixed withg2_, likeg2_amp_bias. Of course, more letters as a project abbreviation are useful if a name collision is likely to happen. - Cell names in lowercase are a good choice, as otherwise, capitalization leads to inconsistency in cell names. Use
_to break words instead ofCamelCase, likeamp_bias_startup. - When building a design, start with the hierarchy first; plan a suitable design structure, and define all interfaces. Implement simple behavioral models for every circuit block (either with controlled sources or using Verilog-A or VHDL/Verilog digital models). In this way, you can simulate the overall design early and find issues in the hierarchy or the interconnects. Then, populate the hierarchy with the detailed circuit designs in the leaf cells. At each point in the design process, you have a design that can be simulated, with some blocks as behavioral models and some blocks already designed. Try to avoid scattered circuit elements (digital or analog) in the hierarchy; it is better to push all components into the leaf cells.
- Avoid huge schematics, better break them down into smaller, maintainable, and self-contained blocks, and provide a simulation test bench for these simple blocks. In this way, later re-simulation across the hierarchy is easily possible.
- When building up the hierarchy, choose pin names and signal names as consistently as possible. Example: use the signal name
vref_intwhen connecting two leaf cells with the pin namesvref_int_oandvref_int_i. - Avoid the excessive use of net breakers like small resistors, as they inhibit net tracing and can lead to simulation convergence issues. If a net breaker is needed (or a current should be probed) use a 0V dc voltage source.
22.4 Symbols
- Spend time drawing nice symbols! Ideally, the underlying circuit functionality is apparent by just looking at the symbol.
- Arrange the pins in a meaningful way.
- Group pins that belong together. An often useful arrangement is to locate the inputs on the left side, outputs on the right, digital control inputs at the bottom, and supplies at the top.
- Make the origin of a symbol in the top-left corner. In this way, symbols can be changed more easily, for example, by swapping out different versions of blocks.
- The cell name (and potentially library name) should be visible in the symbol, not only in the properties.
22.5 Design Robustness
- It is good practice to buffer incoming digital signals with a local inverter (connected to the local block supply) before connecting it to internal nodes. This improves the slew rate of the control signal and lowers the chance of unwanted cross-talk.
- Consider dummy elements for good matching, and try to make useful unit sizes of components. This will make the layout creation much smoother.
- The golden rule of good analog performance is good matching, and good matching is achieved by identical components (size, orientation, surroundings)! If the layout does not look nice (humans like symmetry), it will not perform well.
- Consider supply decoupling and bias voltage decoupling inside the cells. Often, dummy elements can be used for that. Be aware, however, of unwanted supply resonances (think bond wire
Land decouplingC) and slow transients of bias nodes after disturbance. - Always implement a proper power-down mode. Avoid floating nodes in off-mode. The better defined the on- as well as the off-mode are, the less the chance of leakage currents. Always simulate both modes (on and off), and also simulate a transient power-up of a circuit to identify issues with slow bias start or insufficient turn-off, or nasty feedback loop instabilities during transients.
- When drawing the first schematic, add parasitic capacitances to each node. If all nodes are labeled, a capacitor bank is easily put into one corner of the schematic with parasitic caps tied to the ground. Use 5fF as a starting value (and replace it later with the correct value from parasitic extraction). This accounts for some wiring parasitics in layout and helps to account for these layout impairments early in the design phase and later when simulating the schematic instead of the extracted netlist with parasitics.
22.6 Rules for Good Mixed-Signal and RF Circuits
- Separate analog and digital power supply, connect to package pins with multiple bond wires/bumps, and separate noisy and clean
vdd/vssfrom each other! - Prevent supply loops; keep
vddandvsslines close to each other (incl. bond wires and PCB traces)! This minimizesLand coupling factork. - Some prefer a massive (punched) ground plane, which is possible if you have enough metal levels. With a ground plane, the return path of a signal or supply line is just a few microns away.
- Use chip-internal decoupling capacitors, and decouple bias voltages to the correct potential (
vddorvss, or another node, depending on the circuit)! - Use substrate contacts and guard rings to lower substrate crosstalk but use a quiet potential for connection; use triple-well if available! Connecting a guard-ring/substrate contact to a noisy supply is a prime noise injector (usually unwanted).
- Physically separate quiet and noisy circuits (at least by the epi thickness)!
- Reduce circuit noise generation as much as possible (avoid switching circuits if possible, use constant-current circuits instead, and use series/shunt regulators for supply isolation).
- Reduce sensitivity of circuits to interference (by using a fully differential design with high PSRR/CMRR, symmetrical layout parasitics, and good matching)!
22.7 VHDL/Verilog Coding Guide
These recommendations are specifically targeted at Verilog; however, they apply similarly to VHDL.
- Use automatic checkers (linters) to see whether your code contains errors or vulnerabilities. Commercial or open-source tools allow this, e.g., Icarus Verilog (
iverilog -g2005 -tnull FILE.v) or Verilator (verilator --lint-only -Wall FILE.v). - Write readable and maintainable code; use speaking variable names, and use a naming convention for inputs (ending with
_i) and outputs (ending with_o). IO signals are using_io. Active-low signals have annorbin their name (coming before the direction), likereset_ni. Use comments to explain the intention. - With a synchronous reset reset-related racing conditions are often avoided. If an asynchronous reset is desirable (which is often the case), ensure the reset signals are free from race conditions.
- Module-local registers and wires could append
_w(for Verilogwire) or_r(for Verilogreg) to make their function clear. This is not required in SystemVerilog where the unified typelogicshould be used. - Use an
assignstatement for logic as this often is easier to read than analways @(*)block. The ternary operatorCOND ? TRUE : FALSEcan help with conditional assignments and is often a better choice than a (nested)if ... elsestatement. - Declare all outputs explicitly with either
regorwire. - Use local parameter definitions with
localparamin a module to make the code easier to follow. Name parameters in UPPERCASE. - Take care to reset all registers to a defined state (in simulation and HW).
- Use the rule of “one file per module.” The filename shall match the module declaration.
- Use
`default_nettype noneat the beginning of a file containing a module definition. After the module you can use`default_nettype wire. This will add a safety net against typos in signal names. - In a combinational always block, use
always @(*) begin ... endinstead of spelling out the signals in the sensitivity list. Forgetting a signal could lead to serious mismatches between simulation and HW. - Make your code flexible by making bit widths and other values parameterized using a
localparamor module parameter. - Be cautious of implicit type conversions and bit-width adaptions; better make explicit conversions and match bit widths in assignments.
- Use only blocking assignments (
=) inalways @(*)blocks, and only non-blocking assignments (<=) in clockedalways @(posedge ...)blocks. - It is recommended to follow this naming convention for latches and flip-flops: Synchronous set and reset should be called
set(for setting, i.e.,Q=1) andres(for resetting, i.e.,Q=0). Asynchronous set and reset should be calledpre(for presetting) andclr(for clearing). In this way it is immediately clear whether a control input is acting independent of theclk(i.e., asynchronous) or dependent on theclk(i.e., synchronous).
A comprehensive coding style guide for Verilog/SystemVerilog can be found here, and it is highly recommended to follow it.
22.8 Further Reading
- Good information about drawing schematics, design testbenches, etc: https://circuit-artists.com
- Sutherland/Mills, Verilog and SystemVerilog Gotchas - 101 Common Coding Errors and How to Avoid Them, Springer, 2010
- B. Razavi, The Analog Mind, recurrent column in IEEE Solid-State Circuits Magazine
23 Exemplary Examination Questions
This appendix contains a collection of exemplary examination questions covering the main topics of this course. The questions are organized by topic and include both conceptual understanding and quantitative problem-solving.
23.1 MOSFET Fundamentals
Question: Define the two main small-signal parameters of a MOSFET (\(g_\mathrm{m}\) and \(g_\mathrm{ds}\)) and explain their physical meaning.
Solution:
Transconductance \(g_\mathrm{m}= {\partial I_\mathrm{D}}/{\partial V_\mathrm{GS}}\): Describes how the drain current changes with gate-source voltage. It represents the amplification capability of the transistor.
Output conductance \(g_\mathrm{ds}= {\partial I_\mathrm{D}}/{\partial V_\mathrm{DS}} = r_\mathrm{out}^{-1}\): Describes how the drain current varies with drain-source voltage (ideally zero in saturation, but finite due to channel-length modulation). It limits the maximum achievable voltage gain. In the triode region, \(g_\mathrm{ds}\) is the resistance of the channel, which can be electrically controlled by \(V_\mathrm{GS}\).
Question: State the conditions for a MOSFET to operate in the triode region versus the saturation region. Why is saturation preferred for analog amplifier design?
Solution:
- Triode region: \(V_\mathrm{DS}< V_\mathrm{ds,sat}\)
- Saturation region: \(V_\mathrm{DS}\geq V_\mathrm{ds,sat}\)
Saturation is preferred for analog amplifiers because:
- The drain current is largely independent of \(V_\mathrm{DS}\), resulting in high output impedance (\(r_\mathrm{out} = 1 / g_\mathrm{ds}\))
- The transistor acts as a voltage-controlled current source
- High intrinsic gain (\(g_\mathrm{m}/ g_\mathrm{ds}\)) can be achieved
- Linear relationship between small-signal input voltage and output current given by \(g_\mathrm{m}\)
The triode region is important when operating the MOSFET as a (variable) resistor or switch.
Question: Define the transit frequency \(f_\mathrm{T}\) of a MOSFET. How does it relate to the transistor’s speed capability?
Solution:
The transit frequency is defined as: \[f_\mathrm{T} = \frac{g_\mathrm{m}}{2\pi C_\mathrm{gg}} = \frac{g_\mathrm{m}}{2\pi (C_\mathrm{gs}+ C_\mathrm{gd}+ C_\mathrm{gb})}\]
It represents the frequency at which the current gain of the transistor drops to unity. A higher \(f_T\) indicates:
- Faster switching capability
- Higher potential bandwidth in amplifier applications
- Better high-frequency performance
The \(f_\mathrm{T}\) increases with higher \(g_\mathrm{m}\) (higher bias current or larger \(W/L\)) and decreases with larger parasitic capacitances (larger device area).
23.2 gm/ID Sizing Methodology
Question: Derive the theoretical limits of \(g_\mathrm{m}/I_\mathrm{D}\) in weak inversion (\(V_\mathrm{GS}\) small) and strong inversion (\(V_\mathrm{GS}\) large). What is the typical range of \(g_\mathrm{m}/I_\mathrm{D}\) used in practical analog design?
Solution:
Weak inversion (subthreshold): \[g_\mathrm{m}/I_\mathrm{D}= \frac{1}{n V_\mathrm{T}}\] where \(n \approx 1.2-1.5\) is the subthreshold slope factor and \(V_\mathrm{T} = kT/q \approx 25.8\,\text{mV}\) at room temperature.
This gives \(g_\mathrm{m}/I_\mathrm{D}\approx 25-30\,\text{V}^{-1}\) as the maximum.
Strong inversion (square-law approximation): \[g_\mathrm{m}/I_\mathrm{D}= \frac{2}{V_\mathrm{GS}- V_\mathrm{th}} = \frac{2}{V_\mathrm{od}}\]
For typical overdrive voltages of 100—300 mV, this gives \(g_\mathrm{m}/I_\mathrm{D}\approx 7-20\,\text{V}^{-1}\).
Practical range: \(g_\mathrm{m}/I_\mathrm{D}\) between 5 and 25 V\(^{-1}\) is commonly used, with:
- High \(g_\mathrm{m}/I_\mathrm{D}\) (15—25 V\(^{-1}\)): Low power, but slower and larger area
- Medium \(g_\mathrm{m}/I_\mathrm{D}\) (8—15 V\(^{-1}\)): Balanced trade-off
- Low \(g_\mathrm{m}/I_\mathrm{D}\) (5—8 V\(^{-1}\)): High speed, but more current and headroom needed
Question: Explain the trade-offs involved when choosing a high versus low \(g_\mathrm{m}/I_\mathrm{D}\) target in transistor sizing.
Solution:
| Parameter | High \(g_\mathrm{m}/I_\mathrm{D}\) (>15) | Low \(g_\mathrm{m}/I_\mathrm{D}\) (<8) |
|---|---|---|
| Current consumption | Lower (for same \(g_\mathrm{m}\)) | Higher |
| Speed (\(f_\mathrm{T}\)) | Lower | Higher |
| \(V_\mathrm{ds,sat}\) | Lower | Higher (more headroom needed) |
| Operating region | Weak/moderate inversion | Strong inversion |
The choice depends on application requirements:
- For low-power applications: High \(g_\mathrm{m}/I_\mathrm{D}\)
- For high-speed applications: Low \(g_\mathrm{m}/I_\mathrm{D}\)
- For voltage headroom-limited designs: High \(g_\mathrm{m}/I_\mathrm{D}\) (lower \(V_\mathrm{ds,sat}\))
Question: A transistor is sized for \(g_\mathrm{m}/I_\mathrm{D}= 15\,\text{V}^{-1}\). Estimate the minimum \(V_\mathrm{DS}\) required to keep it in saturation.
Solution:
The saturation voltage can be estimated from: \[V_\mathrm{ds,sat} \approx \frac{2}{g_\mathrm{m}/I_\mathrm{D}} = \frac{2}{15} \approx 133\,\text{mV}\]
To ensure safe operation in saturation with some margin, a \(V_\mathrm{DS}\) of at least 150–200 mV should be allocated.
Note: This approximation is based on the strong inversion relationship and provides a reasonable estimate for moderate inversion as well.
23.3 MOSFET Diode
Question: Derive the small-signal impedance of a MOSFET diode (gate connected to drain) and identify its frequency behavior.
Solution:
For a MOSFET with gate shorted to drain, applying KCL at the drain node (we only keep \(g_\mathrm{m}\), \(g_\mathrm{ds}\), and \(C_\mathrm{gs}\) from the small-signal model): \[i_\mathrm{test} = g_\mathrm{m}v_\mathrm{gs}+ g_\mathrm{ds}v_\mathrm{ds}+ sC_\mathrm{gs}v_\mathrm{gs}\]
Since \(v_\mathrm{gs}= v_\mathrm{ds}= v_\mathrm{test}\): \[i_\mathrm{test} = (g_\mathrm{m}+ g_\mathrm{ds}+ sC_\mathrm{gs}) v_\mathrm{test}\]
Therefore: \[Z_\mathrm{diode}(s) = \frac{v_\mathrm{test}}{i_\mathrm{test}} = \frac{1}{g_\mathrm{m}+ g_\mathrm{ds}+ sC_\mathrm{gs}}\]
At dc: \(Z_\mathrm{diode} \approx \frac{1}{g_\mathrm{m}}\) (since \(g_\mathrm{m}\gg g_\mathrm{ds}\))
Corner frequency: \(f_\mathrm{c} = \frac{g_\mathrm{m}+ g_\mathrm{ds}}{2\pi C_\mathrm{gs}} \approx \frac{g_\mathrm{m}}{2\pi C_\mathrm{gs}} \approx f_T\)
The impedance is resistive (\(\approx 1/g_\mathrm{m}\)) at low frequencies and becomes capacitive at (very) high frequencies.
Question: What is the output noise voltage (RMS) of a MOSFET diode, and how does it relate to \(kT/C\) noise?
Solution:
The integrated output noise of a MOSFET diode follows the \(kT/C\) relationship: \[V_\mathrm{n,rms}^2 = \frac{k T \gamma}{C_\mathrm{gs}}\]
where \(\gamma\) is the thermal noise excess factor (approximately 2/3 for long-channel devices, higher for short-channel).
This is analogous to the \(kT/C\) noise of an RC network, with the effective capacitance being \(C_\mathrm{gs}\). To reduce noise:
- Increase \(C_\mathrm{gs}\) (larger device)
- Note: Bandwidth also decreases with larger \(C_\mathrm{gs}\)
23.4 Current Mirror
Question: For a basic NMOS current mirror with input transistor \(M_1\) and output transistor \(M_2\), derive the output current ratio. What are the main sources of error in a practical current mirror?
Solution:
Ideal output current: \[I_\mathrm{out} = I_\mathrm{ref} \cdot \frac{(W/L)_2}{(W/L)_1}\]
Main error sources:
Channel-length modulation: Different \(V_\mathrm{DS}\) on \(M_1\) and \(M_2\) causes current mismatch \[\frac{\Delta I}{I} \approx \frac{\Delta V_\mathrm{DS}\cdot g_\mathrm{ds}}{I_\mathrm{D}}\]
Threshold voltage mismatch: Random \(\Delta V_\mathrm{th}\) variations \[\frac{\Delta I}{I} \approx \frac{g_\mathrm{m}\cdot \Delta V_\mathrm{th}}{I_\mathrm{D}} = g_\mathrm{m}/I_\mathrm{D}\cdot \Delta V_\mathrm{th}\]
W/L mismatch: Lithographic variations in device dimensions during manufacturing
Temperature gradients: Different operating temperatures for the transistors
Finite output resistance: Limits the current source quality (\(r_\mathrm{out} = 1 / g_\mathrm{ds}\))
Question: Calculate the output resistance of a simple current mirror. How can it be improved?
Solution:
Simple current mirror: \(r_\mathrm{out} = r_\mathrm{ds} = \frac{1}{g_\mathrm{ds}}\)
Improvements:
Cascode current mirror: \[r_\mathrm{out} = r_\mathrm{ds,casc} + r_\mathrm{ds} \cdot (1 + g_\mathrm{m,casc} \cdot r_\mathrm{ds,casc}) \approx g_\mathrm{m,casc} \cdot r_\mathrm{ds,casc} \cdot r_\mathrm{ds}\]
Source degeneration: \[r_\mathrm{out} = r_\mathrm{ds} + R_\mathrm{deg} \cdot (1 + g_\mathrm{m}\cdot r_\mathrm{ds}) \approx g_\mathrm{m}\cdot r_\mathrm{ds} \cdot R_\mathrm{deg}\]
Regulated cascode: \[r_\mathrm{out} \approx r_\mathrm{ds} \cdot g_\mathrm{m,casc} \cdot r_\mathrm{ds,casc} \cdot g_\mathrm{m,aux} \cdot r_\mathrm{ds,aux}\]
The improvement factor for cascoding is approximately \(g_\mathrm{m}/ g_\mathrm{ds}\) (intrinsic gain).
Question: Explain the principle of a high-swing (low-voltage) cascode current mirror. What is the minimum output voltage for proper operation?
Solution:
In a high-swing cascode, the bias voltage \(V_\mathrm{bias}\) for the cascode transistor is chosen such that both the main transistor and the cascode transistor operate just at the edge of saturation:
\[V_\mathrm{bias} = V_\mathrm{GS[,casc]} + V_\mathrm{ds,sat,main}\]
Minimum output voltage: \[V_\mathrm{out,min} = V_\mathrm{ds,sat,casc} + V_\mathrm{ds,sat,main} = 2 \cdot V_\mathrm{ds,sat}\]
For typical \(g_\mathrm{m}/I_\mathrm{D}= 15\,\text{V}^{-1}\): \(V_\mathrm{out,min} \approx 2 \times 133\,\text{mV} \approx 270\,\text{mV}\)
This is significantly lower than a standard cascode where \(V_\mathrm{out,min} = V_\mathrm{GS}+ V_\mathrm{ds,sat}\) (typically >500 mV).
23.5 Differential Pair
Question: For an ideal differential pair with tail current source \(I_\mathrm{tail}\), derive the differential-mode and common-mode transconductance.
Solution:
Differential mode: With \(v_\mathrm{in,dm} = v_\mathrm{in,p} - v_\mathrm{in,n}\) applied:
- The tail node acts as a virtual ground
- Each transistor sees \(v_\mathrm{gs}= v_\mathrm{in,dm}/2\)
- \(i_\mathrm{out} = g_\mathrm{m}\cdot v_\mathrm{in,dm}/2 - (-g_\mathrm{m}\cdot v_\mathrm{in,dm}/2) = g_\mathrm{m}\cdot v_\mathrm{in,dm}\)
\[G_\mathrm{m,dm} = g_\mathrm{m}\]
Common mode: With \(v_\mathrm{in,cm}\) applied to both inputs:
- The tail current source presents impedance \(r_\mathrm{tail} = 1 / g_\mathrm{ds,tail}\)
- Due to source degeneration: \(G_\mathrm{m,cm} = \frac{g_\mathrm{m}}{1 + 2 \cdot g_\mathrm{m}\cdot r_\mathrm{tail}} \approx \frac{1}{2 \cdot r_\mathrm{tail}}\)
Common-mode rejection ratio (CMRR): \[\text{CMRR} = \frac{G_\mathrm{m,dm}}{G_\mathrm{m,cm}} = 2 \cdot g_\mathrm{m}\cdot r_\mathrm{tail}\]
Question: Derive the input-referred offset voltage of a differential pair due to threshold voltage mismatch \(\Delta V_\mathrm{th}\) and transconductance mismatch \(\Delta g_\mathrm{m}/g_\mathrm{m}\).
Solution:
The input-referred offset voltage has two components:
\[V_\mathrm{os} = \sqrt{\sigma^2\{\Delta V_\mathrm{th}\} + \left(\frac{V_\mathrm{GS}- V_\mathrm{th}}{2}\right)^2 \cdot \sigma^2\left\{\frac{\Delta g_\mathrm{m}}{g_\mathrm{m}}\right\}}\]
Or equivalently: \[V_\mathrm{os} = \sqrt{\sigma^2\{\Delta V_\mathrm{th}\} + \left(\frac{V_{od}}{2}\right)^2 \cdot \sigma^2\left\{\frac{\Delta(W/L)}{(W/L)}\right\}}\]
To minimize offset:
- Use large device area (mismatch \(\propto 1 / \sqrt{WL}\))
- Use moderate \(g_\mathrm{m}/I_\mathrm{D}\) (not too low overdrive)
- Match layout carefully (common-centroid, dummy devices)
23.6 Basic 5-Transistor OTA
Question: Derive the dc voltage gain of an unloaded basic 5-transistor OTA with differential pair (\(M_1\), \(M_2\)), current mirror load (\(M_3\), \(M_4\)), and tail current source (\(M_5\)).
Solution:
The small-signal analysis yields:
\[A_0 = \frac{v_\mathrm{out}}{v_\mathrm{in,dm}} = \frac{g_\mathrm{m1,2}}{g_\mathrm{ds2} + g_\mathrm{ds4}}\]
where:
- \(g_\mathrm{m1,2}\) is the transconductance of the input transistors
- \(g_\mathrm{ds2}\) is the output conductance of the NMOS input transistor
- \(g_\mathrm{ds4}\) is the output conductance of the PMOS load transistor
This can be rewritten as: \[A_0 = \frac{g_\mathrm{m1,2}}{g_\mathrm{ds2}} \cdot \frac{1}{1 + g_\mathrm{ds4}/g_\mathrm{ds2}} = \frac{(g_\mathrm{m}/g_\mathrm{ds})_{1,2}}{1 + g_\mathrm{ds4}/g_\mathrm{ds2}}\]
For equal output conductances: \(A_0 \approx \frac{(g_\mathrm{m}/g_\mathrm{ds})_{1,2}}{2}\)
Question: For a 5T-OTA driving a load capacitance \(C_\mathrm{L}\), derive the dominant pole frequency and the gain-bandwidth product (GBW).
Solution:
Dominant pole: The output node has total capacitance \(C_\mathrm{L}\) (assuming \(C_\mathrm{L} \gg\) parasitic capacitances) and total conductance \(g_\mathrm{ds2} + g_\mathrm{ds4}\):
\[f_\mathrm{p} = \frac{g_\mathrm{ds2} + g_\mathrm{ds4}}{2\pi C_\mathrm{L}}\]
Gain-bandwidth product: \[\text{GBW} = A_0 \cdot f_\mathrm{p} = \frac{g_\mathrm{m1,2}}{g_\mathrm{ds2} + g_\mathrm{ds4}} \cdot \frac{g_\mathrm{ds2} + g_\mathrm{ds4}}{2\pi C_\mathrm{L}} = \frac{g_\mathrm{m1,2}}{2\pi C_\mathrm{L}}\]
Note that GBW is independent of the output conductances and depends only on \(g_\mathrm{m}\) and \(C_\mathrm{L}\).
Design implication: For a given GBW requirement and load capacitance: \[g_\mathrm{m1,2} = 2\pi \cdot \text{GBW} \cdot C_\mathrm{L}\]
Question: A 5T-OTA with dc gain \(A_0 = 50\,\text{dB}\) is configured as a unity-gain buffer. Calculate the closed-loop gain error.
Solution:
For a unity-gain buffer (100% feedback): \[\frac{V_\mathrm{out}}{V_\mathrm{in}} = \frac{A_0}{1 + A_0}\]
With \(A_0 = 50\,\text{dB} = 316\): \[\frac{V_\mathrm{out}}{V_\mathrm{in}} = \frac{316}{317} = 0.9968\]
Gain error: \[\epsilon = 1 - \frac{A_0}{1 + A_0} = \frac{1}{1 + A_0} \approx \frac{1}{A_0} = \frac{1}{316} = 0.32\%\]
For higher accuracy, the dc gain must be increased (e.g., using cascode structures).
23.7 Improved (Telescopic) OTA
Question: How does adding cascode transistors to a 5T-OTA improve the dc gain? Derive the new gain expression.
Solution:
With cascode transistors (\(M_\mathrm{2C}\), \(M_\mathrm{4C}\)) added:
\[A_0 = \frac{g_\mathrm{m1,2}}{g_\mathrm{out,n} + g_\mathrm{out,p}}\]
where: \[g_\mathrm{out,n} = g_\mathrm{ds2} \cdot \frac{g_\mathrm{ds,2C}}{g_\mathrm{m,2C}} \quad \text{and} \quad g_\mathrm{out,p} = g_\mathrm{ds4} \cdot \frac{g_\mathrm{ds,4C}}{g_\mathrm{m,4C}}\]
Therefore: \[A_0 \approx \frac{g_\mathrm{m1,2}}{g_\mathrm{ds2} \cdot \frac{g_\mathrm{ds,2C}}{g_\mathrm{m,2C}} + g_\mathrm{ds4} \cdot \frac{g_\mathrm{ds,4C}}{g_\mathrm{m,4C}}}\]
If all transistors have similar \(g_\mathrm{m}/g_\mathrm{ds}\): \[A_0 \approx \frac{(g_\mathrm{m}/g_\mathrm{ds})^2}{2}\]
Gain improvement: Factor of \(g_\mathrm{m}/g_\mathrm{ds}\) compared to simple 5T-OTA.
Question: What is the output voltage swing limitation of a telescopic OTA? Compare with a folded-cascode topology.
Solution:
Telescopic OTA output swing: \[V_\mathrm{out,max} = V_\mathrm{DD}- V_\mathrm{ds,sat,M4} - V_\mathrm{ds,sat,M4C}\] \[V_\mathrm{out,min} = V_\mathrm{ds,sat,M2} + V_\mathrm{ds,sat,M2C} + V_\mathrm{ds,sat,M5C} + V_\mathrm{ds,sat,M5}\]
Total swing: \(V_\mathrm{DD}- 6 \cdot V_\mathrm{ds,sat}\)
Folded-cascode OTA output swing: \[V_\mathrm{out,max} = V_\mathrm{DD}- 2 \cdot V_\mathrm{ds,sat}\] \[V_\mathrm{out,min} = 2 \cdot V_\mathrm{ds,sat}\]
Total swing: \(V_\mathrm{DD}- 4 \cdot V_\mathrm{ds,sat}\)
Key difference: The folded-cascode OTA allows a higher output swing and has a wider input common-mode range at the cost of increased power consumption; the telescopic OTA has limited input common-mode range and smaller swing, but only one current path.
23.8 Cascode Stage
Question: Derive the output impedance looking into the drain of a cascode transistor, assuming the source is connected to a current source with output resistance \(r_\mathrm{ds,CS}\).
Solution:
Using small-signal analysis with test voltage \(v_\mathrm{test}\) at the drain:
\[g_\mathrm{out} = \frac{i_\mathrm{test}}{v_\mathrm{test}} = \frac{g_\mathrm{ds}\cdot G_\mathrm{S}}{G_\mathrm{S} + g_\mathrm{m}+ g_\mathrm{ds}}\]
where \(G_\mathrm{S} = 1/r_\mathrm{ds,CS} = g_\mathrm{ds,CS}\) is the source conductance.
For \(g_\mathrm{m}\gg g_\mathrm{ds}\) and \(g_\mathrm{m}\gg G_\mathrm{S}\): \[g_\mathrm{out} \approx \frac{g_\mathrm{ds}\cdot G_\mathrm{S}}{g_\mathrm{m}} = g_\mathrm{ds,CS} \cdot \frac{g_\mathrm{ds}}{g_\mathrm{m}}\]
Therefore: \[r_\mathrm{out} = \frac{1}{g_\mathrm{out}} = r_\mathrm{ds,CS} \cdot \frac{g_\mathrm{m}}{g_\mathrm{ds}} = r_\mathrm{ds,CS} \cdot (g_\mathrm{m}/g_\mathrm{ds})\]
Conclusion: The cascode increases the output impedance by a factor equal to the intrinsic gain (\(g_\mathrm{m}/g_\mathrm{ds}\)).
Question: Calculate the input impedance looking into the source of a cascode transistor when its drain is connected to a low-impedance load.
Solution:
With drain shorted to ac ground (\(G_\mathrm{D} \to \infty\)):
\[g_\mathrm{in} = \frac{(g_\mathrm{m}+ g_\mathrm{ds}) \cdot G_\mathrm{D}}{g_\mathrm{ds}+ G_\mathrm{D}} \approx g_\mathrm{m}+ g_\mathrm{ds}\approx g_\mathrm{m}\]
Therefore: \(Z_\mathrm{in} \approx 1 / g_\mathrm{m}\)
This low input impedance makes the cascode an effective “current buffer” that isolates the high-impedance current source from the output node variations.
23.9 Biasing and Bandgap Reference
Question: Explain the principle of a bandgap voltage reference. Why does the output voltage equal approximately 1.2 V?
Solution:
A bandgap reference combines two voltages with opposite temperature coefficients, usually derived from a bipolar transistor:
\(V_\mathrm{BE}\) (CTAT): \(\frac{\partial V_\mathrm{BE}}{\partial T} \approx -2\,\text{mV/K} < 0\)
\(\Delta V_\mathrm{BE}\) (PTAT): \(\Delta V_\mathrm{BE}= \frac{kT}{q} \cdot \ln\left(\frac{J_1}{J_2}\right)\), where \(\frac{\partial(\Delta V_\mathrm{BE})}{\partial T} = \frac{k}{q} \cdot \ln\left(\frac{J_1}{J_2}\right) > 0\)
Reference voltage: \[V_\mathrm{ref} = V_\mathrm{BE}+ K \cdot \Delta V_\mathrm{BE}\]
where \(K\) is chosen such that the temperature coefficients cancel: \[\frac{\partial V_\mathrm{ref}}{\partial T} = \frac{\partial V_\mathrm{BE}}{\partial T} + K \cdot \frac{\partial(\Delta V_\mathrm{BE})}{\partial T} = 0\]
At the zero-TC point, \(V_\mathrm{ref}\) equals the extrapolated bandgap voltage of silicon at 0 K: \[V_\mathrm{ref} = V_\mathrm{g0} \approx 1.205\,\text{V}\]
Question: Design a PTAT (Proportional To Absolute Temperature) current source. What determines the temperature coefficient?
Solution:
A PTAT current is generated by forcing \(\Delta V_\mathrm{BE}\) across a resistor:
\[I_\mathrm{PTAT} = \frac{\Delta V_\mathrm{BE}}{R} = \frac{kT}{qR} \cdot \ln\left(\frac{J_1}{J_2}\right) = \frac{kT}{qR} \cdot \ln(N)\]
where \(N = J_1/J_2\) is the current density ratio (often implemented by area ratio).
Temperature coefficient: \[\frac{\partial I_\mathrm{PTAT}}{\partial T} = \frac{k \ln(N)}{qR}\]
\[\frac{1}{I_\mathrm{PTAT}}\frac{\partial I_\mathrm{PTAT}}{\partial T} = \frac{1}{T} \approx +3300\,\text{ppm/K at 300 K}\]
The TC is determined by:
- Current density ratio \(N\) (affects magnitude)
- Resistor value \(R\) (affects magnitude)
- Temperature coefficient of \(R\) (should be low for accurate PTAT behavior)
23.10 Noise Analysis
Question: Write the expression for the thermal noise current of a MOSFET in saturation. What is the noise excess factor \(\gamma\)?
Solution:
Thermal noise current spectral density: \[\overline{i_\mathrm{n}^2} = 4 k T \gamma g_{d0}\,\text{[A}^2\text{/Hz]}\]
where:
- \(k = 1.38 \times 10^{-23}\,\text{J/K}\) is Boltzmann’s constant
- \(T\) is absolute temperature
- \(\gamma\) is the noise excess factor
- \(g_{d0}\) is the zero-bias drain conductance (\(\approx g_\mathrm{m}\) in saturation and \(\approx g_\mathrm{ds}\) in triode)
Noise excess factor \(\gamma\):
- Long-channel theory: \(\gamma = 2/3\)
- Short-channel devices: \(\gamma > 2/3\) (can be 1–2 for deep submicron)
- Depends on bias point (increases at lower \(g_\mathrm{m}/I_\mathrm{D}\))
Input-referred noise voltage: \[\overline{v_\mathrm{n,in}^2} = \frac{\overline{i_\mathrm{n}^2}}{g_\mathrm{m}^2} = \frac{4 k T \gamma}{g_\mathrm{m}}\,\text{[V}^2\text{/Hz]}\]
Question: Derive the total output noise of a 5T-OTA in a unity-gain buffer configuration with load capacitance \(C_\mathrm{L}\).
Solution:
The integrated output noise (\(kT/C\) noise): \[V_\mathrm{n,out,rms}^2 = \frac{kT}{C_\mathrm{L}} \left( 2\gamma_{1,2} + 2\gamma_{3,4} \frac{g_\mathrm{m3,4}}{g_\mathrm{m1,2}} \right)\]
Analysis:
- Input pair (\(M_1\), \(M_2\)): Each contributes \(\gamma_{1,2}\), total factor \(2 \gamma_{1,2}\)
- Load pair (\(M_3\), \(M_4\)): Each contributes \(\gamma_{3,4} \cdot g_\mathrm{m3,4}/g_\mathrm{m1,2}\) when referred to the input
To minimize noise:
- Increase \(C_\mathrm{L}\) (but reduces bandwidth; increase \(g_\mathrm{m}\) to compensate for a given GBW)
- Minimize \(g_\mathrm{m3,4}/g_\mathrm{m1,2}\) ratio (keep load \(g_\mathrm{m}\) low)
- Use large input transistors (reduces flicker noise)
23.11 Mismatch and Variability
Question: State Pelgrom’s law for MOSFET threshold voltage mismatch. How should transistors be sized to achieve 1 mV offset in a differential pair (assuming \(A_\mathrm{vth} = 5\,\text{mV} \cdot \mu\text{m}\))?
Solution:
Pelgrom’s law: \[\sigma \{ \Delta V_\mathrm{th}\} = \frac{A_\mathrm{vth}}{\sqrt{WL}}\]
where \(A_\mathrm{vth}\) is a technology-dependent constant (typical: 3–10 mV·µm for modern CMOS).
For 1 mV offset: With \(A_\mathrm{vth} = 5\,\text{mV} \cdot \mu\text{m}\):
\[1\,\text{mV} = \frac{5\,\text{mV}\cdot\mu\text{m}}{\sqrt{WL}}\]
\[\sqrt{WL} = 5\,\mu\text{m} \Rightarrow WL = 25\,\mu\text{m}^2\]
For example: \(W = 5\,\mu\text{m}\), \(L = 5\,\mu\text{m}\) or \(W = 10\,\mu\text{m}\), \(L = 2.5\,\mu\text{m}\)
Note: Using longer \(L\) also improves intrinsic gain but reduces speed.
Question: Explain the difference between process corners (SS, TT, FF, etc.) and Monte Carlo mismatch simulation. When should each be used?
Solution:
Process corners:
- Model systematic variations across wafer/lot
- All transistors on a chip shift together
- Corners: SS (slow-slow), FF (fast-fast), TT (typical), SF, FS
- Used for: Worst-case timing, power, functionality
Monte Carlo mismatch:
- Models random variations between adjacent devices
- Each device varies independently
- Based on statistical distributions (Pelgrom)
- Used for: Offset, matching-critical circuits
When to use:
| Analysis | Process Corners | Monte Carlo |
|---|---|---|
| Operating point range | ✓ | |
| Power consumption | ✓ | |
| Timing margins | ✓ | |
| Input offset | ✓ | |
| Current mirror accuracy | ✓ | |
| CMRR, PSRR | ✓ | ✓ |
| Yield estimation | ✓ | ✓ |
Best practice: Combine both — run Monte Carlo at each process corner.
23.12 Design Problems
Question: Design a 5T-OTA to meet the following specifications using gm/ID methodology:
- GBW = 10 MHz with \(C_\mathrm{L} = 5\,\text{pF}\)
- DC gain > 50 dB
- Power supply: \(V_\mathrm{DD}= 1.5\,\text{V}\)
- Power consumption < 100 µW
Solution:
Step 1: Calculate required \(g_\mathrm{m}\) \[g_\mathrm{m}= 2\pi \cdot \text{GBW} \cdot C_\mathrm{L} = 2\pi \cdot 10\,\text{MHz} \cdot 5\,\text{pF} = 314\,\mu\text{S}\]
Step 2: Choose \(g_\mathrm{m}/I_\mathrm{D}\) and calculate current
For a moderate speed/power trade-off, choose \(g_\mathrm{m}/I_\mathrm{D}= 15\,\text{V}^{-1}\): \[I_\mathrm{D}= \frac{g_\mathrm{m}}{g_\mathrm{m}/I_\mathrm{D}} = \frac{314\,\mu\text{S}}{15\,\text{V}^{-1}} = 21\,\mu\text{A}\]
Total tail current: \(I_\mathrm{tail} = 2 \times 21\,\mu\text{A} = 42\,\mu\text{A}\)
Power: \(P = V_\mathrm{DD}\cdot I_\mathrm{tail} = 1.5\,\text{V} \times 42\,\mu\text{A} = 63\,\mu\text{W}\)
Step 3: Check dc gain requirement
Required: \(A_0 > 50\,\text{dB} = 316\)
\[A_0 = \frac{g_\mathrm{m}}{g_\mathrm{ds2} + g_\mathrm{ds4}} = \frac{(g_\mathrm{m}/g_\mathrm{ds})}{2}\] (assuming equal \(g_\mathrm{ds}\))
Need \(g_\mathrm{m}/g_\mathrm{ds}> 632\). From lookup tables at \(g_\mathrm{m}/I_\mathrm{D}= 15\), \(L = 1\,\mu\text{m}\): \(g_\mathrm{m}/g_\mathrm{ds}\approx 38\)
Not sufficient! Options:
- Increase L to 10 µm (increases \(g_\mathrm{m}/g_\mathrm{ds}\) to ~75, still not sufficient)
- Use cascode topology
- Accept lower gain — this we will do for this simple design
Step 4: Size transistors
Using lookup tables: \(I_\mathrm{D}/W\) at \(g_\mathrm{m}/I_\mathrm{D}= 15\), \(L = 10\,\mu\text{m}\) ≈ 0.2 µA/µm
\[W_{1,2} = \frac{I_\mathrm{D}}{I_\mathrm{D}/W} = \frac{21\,\mu\text{A}}{0.2\,\mu\text{A}/\mu\text{m}} = 105\,\mu\text{m}\]
We assume for this simple design that the current mirror load (\(M_3\), \(M_4\)) is sized to have \(g_\mathrm{m3,4} \approx g_\mathrm{m1,2}\), so \(W_{3,4} = 105\,\mu\text{m}\) as well.
Question: Design a cascode current mirror to provide \(I_\mathrm{out} = 50\,\mu\text{A}\) from \(I_\mathrm{ref} = 10\,\mu\text{A}\). Minimize the output compliance voltage while achieving \(r_\mathrm{out} > 5\,\text{M}\Omega\).
Solution:
Current ratio: \(I_\mathrm{out}/I_\mathrm{ref} = 5\)
Step 1: Choose \(g_\mathrm{m}/I_\mathrm{D}\) for minimum \(V_\mathrm{ds,sat}\)
High \(g_\mathrm{m}/I_\mathrm{D}= 18\,\text{V}^{-1}\): \(V_\mathrm{ds,sat} \approx 2/18 = 111\,\text{mV}\)
Step 2: Calculate required \(g_\mathrm{m}/g_\mathrm{ds}\)
For simple current mirror: \(r_\mathrm{out} = 1/g_\mathrm{ds}\)
Required: \(r_\mathrm{out} > 5\,\text{M}\Omega\) at \(I_\mathrm{D}= 50\,\mu\text{A}\) → \(g_\mathrm{ds}< 200\,\text{nS}\)
At \(g_\mathrm{m}/I_\mathrm{D}= 18\): \(g_\mathrm{m}= 18 \times 50\,\mu\text{A} = 900\,\mu\text{S}\) → \(g_\mathrm{m}/g_\mathrm{ds}> 900\,\mu\text{S} / 200\,\text{nS} = 4500\)
This is too high for a single device → need cascode!
Step 3: Cascode design
With cascode: \(r_\mathrm{out} \approx g_\mathrm{m,casc} \cdot r_\mathrm{ds,casc} \cdot r_\mathrm{ds,main} \approx (g_\mathrm{m}/g_\mathrm{ds})^2 / g_\mathrm{m}\)
For \(g_\mathrm{m}/g_\mathrm{ds}= 75\) (achievable with L = 10 µm) at \(g_\mathrm{m}= 900\,\mu\text{S}\): \(r_\mathrm{out} = 75^2 / 900\,\mu\text{S} = 5625 / 0.0009\,\text{S} \approx 6.25\,\text{M}\Omega\)
This meets the requirement of \(r_\mathrm{out} > 5\,\text{M}\Omega\)
Conclusion: A standard cascode current mirror with \(L \approx 10\,\mu\text{m}\) achieving \(g_\mathrm{m}/g_\mathrm{ds}\approx 75\) is sufficient.
Step 4: Minimum output voltage (using high-swing current mirror)
\(V_\mathrm{out,min} = 2 \times V_\mathrm{ds,sat} \approx 2 \times 111\,\text{mV} = 222\,\text{mV}\)
Question: Design a common-source amplifier for a 50 Ω measurement system with voltage gain \(|A_\mathrm{v}| = 10\) (20 dB). The amplifier should be matched to 50 Ω at input and output.
Solution:
Matching conditions:
- Input: \(R_\mathrm{in} = R_1 = 50\,\Omega\)
- Output: \(R_\mathrm{load,eff} = R_\mathrm{L} \parallel R_\mathrm{out} = 50\,\Omega \parallel 50\,\Omega = 25\,\Omega\)
Voltage gain: \[A_\mathrm{v} = -g_\mathrm{m}\cdot R_\mathrm{load,eff} = -g_\mathrm{m}\times 25\,\Omega\]
For \(|A_\mathrm{v}| = 10\): \[g_\mathrm{m}= \frac{10}{25\,\Omega} = 400\,\text{mS}\]
This is very high! At \(g_\mathrm{m}/I_\mathrm{D}= 10\): \(I_\mathrm{D}= 40\,\text{mA}\) (excessive)
Alternative approach: Use a common-source stage followed by a source follower.
23.13 Short Conceptual Questions
Question: Why is it important to use “unit elements” when designing matched current mirrors?
Solution: Unit elements ensure:
- Same device dimensions and orientation
- Identical local environment (dummy devices)
- Common-centroid layout possible
- Gradient cancellation
- Consistent parasitic effects
Question: What is the purpose of a tail current source in a differential pair?
Solution: The tail current source:
- Sets the total bias current (operating point)
- Provides high impedance to common-mode signals (improves CMRR)
- Creates a virtual ground at the tail node for differential signals
- Rejects power supply variations
Question: Why does the GBW of an OTA depend only on \(g_\mathrm{m}\) and \(C_\mathrm{L}\), not on the output resistance?
Solution: \[\text{GBW} = A_0 \cdot f_\mathrm{p} = \frac{g_\mathrm{m}}{g_\mathrm{out}} \cdot \frac{g_\mathrm{out}}{2\pi C_\mathrm{L}} = \frac{g_\mathrm{m}}{2\pi C_\mathrm{L}}\]
The output conductance \(g_\mathrm{out}\) appears in both the gain (\(A_0 = g_\mathrm{m}/g_\mathrm{out}\)) and the pole frequency (\(f_\mathrm{p} = g_\mathrm{out}/(2\pi C_\mathrm{L})\)), so it cancels out. This is a fundamental property of single-pole systems.
Question: What is the advantage of a folded-cascode over a telescopic OTA?
Solution:
- Wider input common-mode range: Input pair can swing from rail to rail (if NMOS and PMOS input stage are combined)
- Decoupled input and output dc levels: More flexibility in biasing
- High output swing: Using cascoded output transistors then swing is \(V_\mathrm{DD}- 4V_\mathrm{ds,sat}\)
Disadvantage: Higher power consumption (needs additional bias current for folding transistors)
Question: Why is flicker noise more important in the input stage of an OTA than in the load stage?
Solution:
- Input stage noise is multiplied by the full gain to the output
- Load stage noise appears directly at output without gain multiplication
- The input-referred noise from load devices is divided by the input stage gain
- For good noise performance: Large input devices (more area → less flicker noise), smaller load devices acceptable
Question: Explain why the regulated cascode achieves higher output impedance than a simple cascode.
Solution:
In a regulated cascode, an auxiliary amplifier forces the drain voltage of the main current source transistor to be constant:
- Simple cascode: \(r_\mathrm{out} \approx g_\mathrm{m}\cdot r_\mathrm{ds,casc} \cdot r_\mathrm{ds,main}\)
- Regulated cascode: \(r_\mathrm{out} \approx A_\mathrm{aux} \cdot g_\mathrm{m}\cdot r_\mathrm{ds,casc} \cdot r_\mathrm{ds,main}\)
The auxiliary amplifier gain \(A_\mathrm{aux}\) provides an additional multiplication factor, dramatically increasing output impedance. This is essentially applying negative feedback to stabilize the drain voltage.
References
Reuse
Citation
@online{pretl2026,
author = {Pretl, Harald and Koefinger, Michael and Dorrer, Simon},
title = {Analog {(Integrated)} {Circuit} {Design}},
date = {2026-03-05},
url = {https://iic-jku.github.io/analog-circuit-design},
doi = {10.5281/zenodo.14387481},
langid = {en-US}
}



























































